2025下半年浙江自学考试课程免考网上申请登记即将开始!附办理流程→

各位浙江的宝子们

浙江省2025年下半年高等教育自学考试课程

免考网上申请登记即将开始

那么

具体怎么操作呢

赶紧一起来看

浙江省2025年下半年高等教育自学考试课程免考办理


01
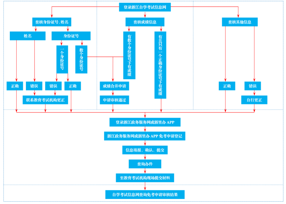
信息查核更正

考生办理课程免考申请登记前,请先通过浙江省教育考试院自学考试信息网(zk.zjzs.net)核对个人信息(姓名、身份证号、准考证号等)和课程成绩信息。课程成绩无误、仅身份证号或姓名有误的考生,联系当地教育考试机构更正。其他信息有误或缺失的考生,自行在浙江自学考试信息网更正。自行更正或申请更正信息的时间为11月17日8:30—11月19日16:30。

在浙江自学考试信息网中有多个身份证号且部分(或全部)身份证号下有课程成绩的考生,请于11月17日8:30—11月19日16:30期间,以正确身份证号登录浙江自学考试信息网,按系统提示填报、上传各栏目要求的内容或材料,完成成绩合并申请。非自学考试统考取得的课程成绩以及按规定已失效的课程成绩不得申请成绩合并。



02
免考申请登记

考生查核或更正个人、课程成绩等信息无误后,请于11月21日00:00—11月30日24:00期间通过浙江政务服务网(www.zjzwfw.gov.cn)(可通过浙江省教育考试院官网“考生办事-自考考生免考课程确认网上申报登记”或浙江自学考试信息网“申请-免考申请”链接)或浙里办APP搜索“免考”,进行信息填报、确认和提交。逾期不能办理。


03
现场提交材料

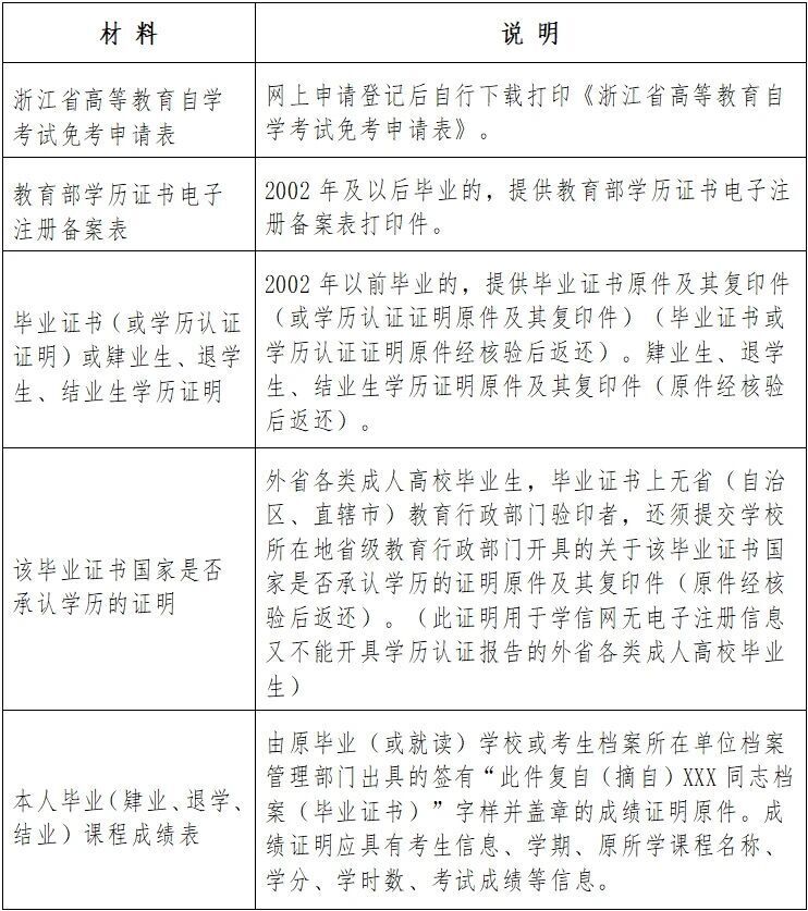
完成网上申请登记后,考生须在各设区市教育考试机构公告的时间到现场(教育考试院、考试中心、自考办)确认并提交材料。材料包括:

图片

图源:浙江考试(下同)

考生可在2025年12月20日后登录浙江自学考试信息网查询通过免考审批的课程。


04

浙江省高等教育自学考试课程免考办理流程图


图片

那么金华市

现场提交材料

是什么时候

在哪提交

一起来看





金华市自学考试课程免考(2025年下半年)办理公告


2025年下半年浙江省高等教育自学考试课程免考办理即将开始,考生须先网上登记,再进行现场材料审核,现就相关事项公告如下:

一、网上登记

2025年11月21日00:00-11月30日24:00(操作流程详见附件),逾期不能登记。

二、现场提交材料时间、地点:

图片

图源:金华教育考试

三、提交材料

1.浙江省高等教育自学考试免考申请表

网上申请登记后自行下载打印《浙江省高等教育自学考试免考申请表》。

2.教育部学历证书电子注册备案表

2002年及以后毕业的,提供教育部学历证书电子注册备案表打印件。

3.毕业证书(或学历认证报告)或肄业生、退学生、结业生学历材料原件及复印件

2002年以前毕业的,提供毕业证书原件及其复印件(或学历认证报告原件及其复印件)(毕业证书或学历认证报告原件经核验后返还)。肄业生、退学生、结业生学历材料原件及其复印件(原件经核验后返还)。

4.该毕业证书国家是否承认学历的材料

外省各类成人高校毕业生,毕业证书上无省(自治区、直辖市)教育行政部门验印者,还须提交学校所在地省级教育行政部门开具的关于该毕业证书国家是否承认学历的材料原件及其复印件(原件经核验后返还)。

(此项材料用于学信网无电子注册信息又不能开具学历认证报告的外省各类成人高校毕业生)

5.本人毕业(肄业、退学、结业)课程成绩表

由原毕业(或就读)学校或考生档案所在单位档案管理部门出具的签有“此件复自(摘自)XXX同志档案(毕业证书)”字样并盖章的成绩材料原件。成绩材料应具有考生信息、学期、原所学课程名称、学分、学时数、考试成绩等信息。

四、其他说明

1.免考手续需考生本人携带身份证原件及相关材料来现场办理。

2.除毕业证书原件、毕业认证材料等原件当场审核返还外,所有上交材料不再返还考生。

3.考生需按时进行课程免考申请网上登记和现场提交材料,逾期视作放弃本次免考申请处理。

4.考生一般可在2025年12月20日后登录浙江自学考试信息网查询通过免考审批的课程。

了解更多详情可登录金华市教育局网站(jyj.jinhua.gov.cn)查看。


▌编辑:慧然(牛超)