江西省电力有限公司招聘约700人!工作岗位、招聘专业...

江西省电力有限公司2026年

高校毕业生招聘来了!

招聘人数约700人

快来一起看看吧!

图片
江西省电力有限公司2026年高校毕业生招聘

国网江西省电力有限公司是国家电网有限公司的全资子公司,是以电网建设、管理、运营为核心业务的国有特大型能源供应企业。公司现有市级供电公司11家、直属单位17家、县级供电公司97家,资产总额1390.42亿元;经营区域覆盖全省,供电客户2674.71万户,供电人口4515.01万人。


PART.01


招聘安排




(一)网络报名

自招聘公告发布之日起,应聘毕业生通过国家电网有限公司人力资源招聘平台(https://zhaopin.sgcc.com.cn)报名,其他报名方式无效。本批报名截止时间:2025年11月24日。


应聘毕业生须对个人信息和上传应聘材料的真实性和一致性负责,对于个人信息与实际情况不一致、填写虚假信息、伪造或涂改有关材料等情况的,一律取消应聘资格,造成后果由应聘者本人承担。其他报名须知如下:


1.填写个人简历。应聘毕业生须如实填写个人信息,填写的院校、学历、专业名称、预计毕业时间等信息应与学籍验证报告完全一致。个人信息提交后不能更改,请应聘毕业生仔细检查后再提交。


2.填写学籍验证码。应聘毕业生需在中国高等教育学生信息网(www.chsi.com.cn)实名注册后,点击“在线验证”模块,申请当前在读学历的《教育部学籍在线验证报告》,下载验证报告(pdf格式)上传至招聘平台,并将报告中的学籍验证码录入招聘平台,确保学籍验证码在2026年4月底前有效。


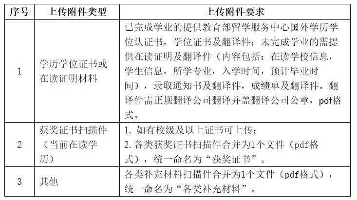
3.上传应聘附件材料。应聘毕业生通过招聘平台及时、规范上传个人应聘附件材料,上传附件数量一般不超过7个。应聘毕业生应确保应聘材料能正常打开、清晰显示,因应聘材料不能正常打开、图像不清晰或未按规范要求填报将影响简历筛选结果。上传附件清单如下:


(1)国内高校毕业生应聘材料清单

图片


(2)留学生应聘材料清单

图片


4.填报应聘单位。应聘毕业生在填报个人简历、填写学籍验证码、上传附件后,在招聘平台需应聘我公司。在填报志愿时,可先选择我公司下属两个志愿单位,待第一批招聘计划明细确定后,在面试环节为毕业生提供最终选择志愿单位的机会,志愿单位以毕业生面试环节填报为准。


(二)资格初审

公司将综合招聘计划、各专业应聘人数等情况,择优筛选应聘毕业生进入现场资格复审及笔试环节。第一志愿报考国网江西省电力有限公司的毕业生优先。未通过资格初审的应聘毕业生,不再另行通知。同等条件下,退役军人优先录用。


(三)现场资格复审及笔试

通过资格初审的应聘毕业生,在考前一周将接到招聘平台短信和站内消息通知,届时考生需登录招聘平台确认是否参加我公司现场资格复审及考试。

确认参加我公司复审及考试的毕业生,需按照我公司在招聘平台发布的考试公告要求,准备相关证件(书)原件参加资格复审,通过资格复审的应聘毕业生方可领取准考证参加笔试,本批招聘笔试时间初定2025年12月7日,具体时间以招聘平台发布的考试公告为准。笔试命题及阅卷由国家电网有限公司统一组织,考试大纲详见国家电网有限公司相关公告。


(四)组织招聘面试

笔试后我公司将组织笔试过线毕业生参加面试。面试由我公司组织,并安排男1000米/女800米等体能测试及心理测试,体能测试不合格者不予录用。面试具体安排另行通知。


(五)公示拟录人选

综合应聘毕业生填报志愿、笔试和面试成绩确定拟录取人选,并按照工作流程向国家电网有限公司申报,待核准后在招聘平台公示拟录取人选名单。未录取者不另行通知。


PART.02


报名条件和需求信息



(一)报名条件

1.国家统招计划内2026年普通高等院校毕业生,一般应于2026年7月31日前取得毕业证、学位证。且学历学位信息在中国高等教育学生信息网(www.chsi.com.cn)可查。境外院校学生一般应于2025年7月1日至2026年6月30日期间毕业,并在规定时间内取得国家教育部学历学位认证。 


2.遵守国家法律法规,无违法违纪等不良记录;品行端正,诚实守信;认同国家电网有限公司企业文化;服从用人单位的岗位安排。


3. 具有正常履行职责的身体条件和心理素质,符合《公务员录用体检通用标准(试行)》和电力企业岗位工作要求。毕业生入职后一般须在生产一线岗位工作,为保障人身、电网和设备安全,经指定医疗机构鉴定患有恐高症、辨色能力不强等不适合电力作业岗位疾病者,不符合招聘要求。


4.大学本科生一般不超过25周岁,硕士研究生一般不超过28周岁,博士研究生一般不超过33周岁,年龄计算截止时间为2026年6月30日。


(二)需求信息

招聘人数约700人。招聘专业均指主修专业,不包含辅修专业及第二学位。


图片

注:1.上述招聘数量含提前批校园招聘数量。

2.本批统一考试最终招聘数量将根据上级单位核定情况相应调整。


图片
小编提醒
图片

进入【南昌本地宝】公众号

关注“南昌本地宝”

在后台聊天对话框

点击发消息,发送【国网电力即可获取

江西省电力有限公司报名入口、招聘公告


图片
PART.03


其他说明



(一)招聘平台报名有以下情形之一的,将影响简历筛选结果:

1.当前在读学历的学籍验证码未填写、填写错误、不在有效期内的;所填学校、专业名称等信息与学信网的学籍验证报告不一致的。

2.附件上传中缺少学籍验证报告(学信网下载,PDF格式)等资料;上传的学籍验证报告无法正常打开的。

(二)有以下情形之一的,公司将取消应聘者的相应资格:

1.应聘过程提供虚假信息的,包含但不限于以下方面:在招聘平台填写的信息不真实或失效的(含入学时间和毕业时间填写错误的);伪造、涂改各类证书、毕业生推荐表、成绩报告单、学历学位证书的;修改毕业院校、所学专业名称,虚报在校成绩的;隐瞒个人身体状况真实情况的;

2.在应聘考试过程中作弊或协助他人作弊的;

3.破坏公司招聘秩序,造谣生事、发表不实言论的;

4.携带手机等电子产品进入笔试及面试场地的;

5.应予取消资格的其他情形。

(三)公司不组织任何形式的考前培训班,不指定教材、辅导材料。


PART.04


联系方式



(一)国家电网有限公司招聘平台系统操作联系方式

技术支持电话:40010-95598

技术支持邮箱:rlzyb@sgcc.com.cn

(二)国网江西省电力有限公司招聘咨询联系方式

咨询电话:0791-87493131(仅在报名考试期间受理应聘者咨询),工作日上午9:00-12:00、下午14:30-17:30期间由应聘者本人咨询。

咨询邮箱:sgjxjob@163.com。


本招聘公告最终解释权归国网江西省电力有限公司。

来源:国家电网有限公司招聘平台

https://zhaopin.sgcc.com.cn/sgcchr/static/unitPart.html?bullet_id=6344ae8bf09e4b99b33948e1fa906469&particulars=true



更多招聘信息
图片


昌宝的招聘栏目服务

已经越来越完善啦

进入【南昌本地宝】公众号

关注“南昌本地宝”

点击发消息,回复招聘

获取南昌今日最新招聘汇总

国企、事业单位、政府部门、学校

医院、银行、辅警、消防员、招聘会...

图片


身边有需要的朋友哦图片


素材源:国家电网有限公司招聘平台、南昌本地收集整理

编辑:饶金