Nature Metabolism | cAMP–PKA–CREB1轴失活驱动癌症恶病质线粒体崩溃:PDE4D抑制剂的多模型验证

Bringing medical advances from the lab to the clinic.


关键词:#征战CA #Healsan临床科研


癌症恶病质(cancer cachexia)是晚期肿瘤患者最常见、最致命且至今无药可治的系统性消耗综合征,约 30% 的癌症死亡直接归因于此。临床特征为 6 个月内体重下降 >5%,伴骨骼肌量及功能不可逆丧失,导致化疗耐受性差、并发症和死亡率显著升高。尽管已发现多种肿瘤来源的“恶病质因子”(IL-6、TNF-α、Activin A 等),但针对这些因子的临床试验均告失败,提示存在尚未被揭示的核心机制。

骨骼肌线粒体功能障碍是恶病质最早、最普遍的事件之一,先于肌萎缩出现,并直接驱动能量衰竭和蛋白降解。然而,肿瘤如何远程、同步、迅速地破坏宿主肌纤维线粒体稳态,其上游分子开关仍不清楚。cAMP–PKA–CREB1 轴是维持线粒体生物发生、氧化磷酸化及动力学的主轴心;β2-肾上腺素能受体(β2AR)和腺苷 A2B 受体等 Gs 偶联受体通过该轴持续维持肌纤维“代谢弹性”。作者前期发现,荷瘤小鼠肌肉 cAMP 水平显著下降,但机制未明。

因此,课题组提出科学假说:肿瘤通过诱导磷酸二酯酶 4(PDE4)高表达,加速 cAMP 水解,阻断 PKA–CREB1 信号,从而抑制线粒体基因转录网络,是癌症恶病质骨骼肌代谢崩溃的关键机制;靶向 PDE4 可恢复该轴功能,保护线粒体,缓解肌肉消耗。

图片

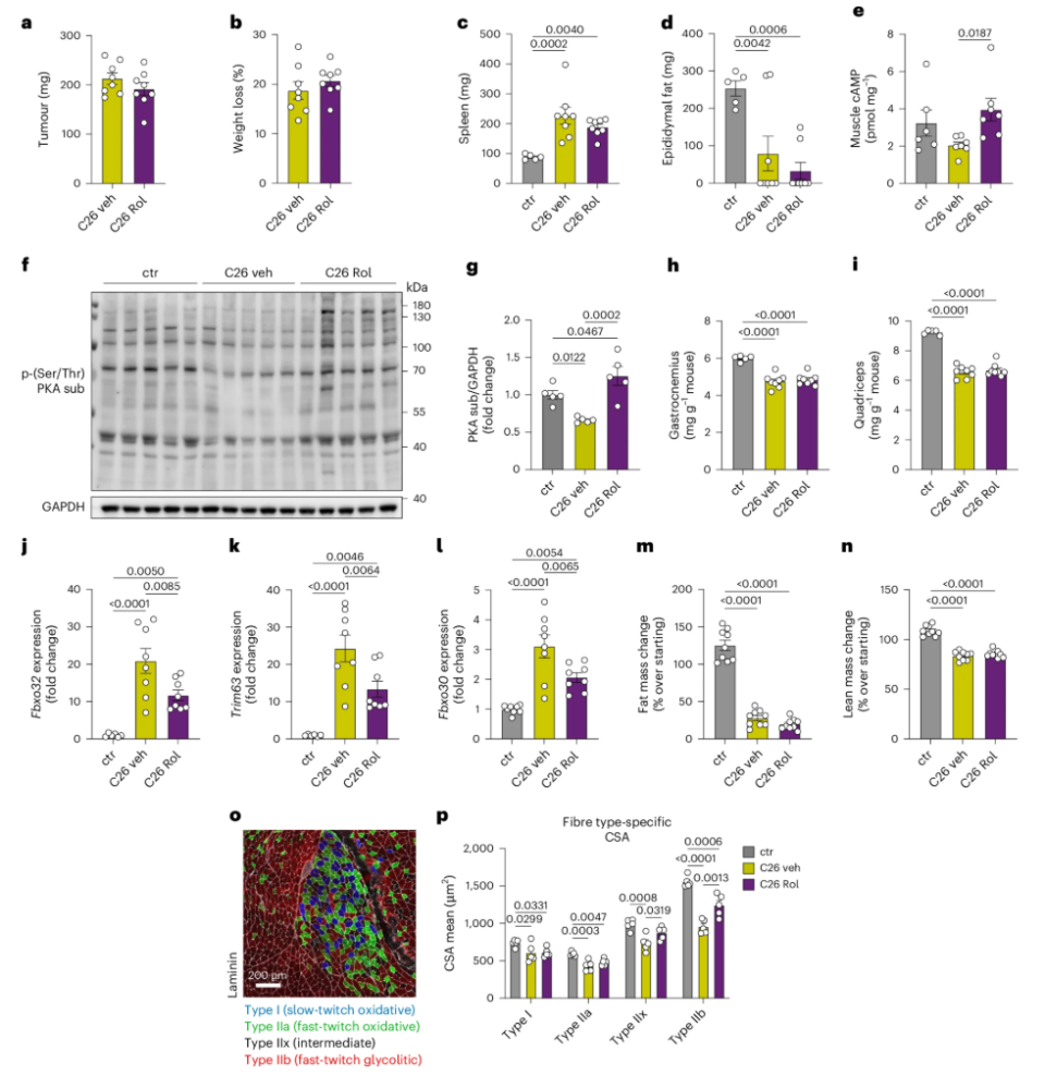
  1. 荷瘤 10 天(临床前期)即出现 PKA 活性↓、CREB1-S133 基因组结合↓,伴随 PGC-1α/β、ERRα/β、Tfam 等线粒体主调节因子表达下调;RNA-seq 显示“线粒体功能障碍”为首要激活通路。

  2. TCM 体外可复制上述信号障碍:阻断 β2AR 或 A2B 受体激动剂诱导的 cAMP 上升与 CREB1 磷酸化;机制上,TCM 显著上调 PDE4B/4D 表达,rolipram 可完全逆转。

  3. 体内抑制 PDE4(rolipram)或选择性敲低 Pde4d:
     • 恢复肌肉 cAMP、PKA 底物磷酸化及 CREB1 靶基因表达;
     • 挽救 mtDNA 含量与 OXPHOS 复合体Ⅰ+Ⅱ呼吸能力,降低 AMPK 过度激活;
     • 减少 MuRF1、Atrogin-1、MUSA1 等萎缩基因表达,Ⅱx/Ⅱb 型快肌纤维萎缩减轻 15–20%;
     • 改善 NMJ 结构完整性,握力提升约 25%,跑台耐力呈恢复趋势;
     • 对肿瘤重量、全身炎症因子及脂肪量无影响,证实肌肉细胞自主性。

  4. 人体验证:胰腺癌患者肌肉 NR4A3(CREB1 靶基因)与 PGC-1α 表达随恶病质进展进行性下降,且与体重下降程度呈负相关。

  5. 转录本亚型分析:恶病质肌肉 Pde4d-204(人 PDE4D2 同源超短型,缺失自身抑制域 UCR1)占比由 1.7% 升至 36%,提示肿瘤微环境通过选择性启动子/剪接精细调控 PDE4D 活性。


    图片


    编者按

      本研究首次揭示“肿瘤-肌肉”远程代谢对话的关键开关——cAMP–PKA–CREB1轴,并明确PDE4D是其核心限速环节;鉴于高选择性PDE4D抑制剂已处于Ⅲ期临床,可迅速实现“老药新用”。未来医生科学家可将其与抗炎、抗肌降解方案联合,开展以肌肉cAMP或PDE4D-204转录本为生物标志的篮式试验,把“保线粒体、保肌力”纳入肿瘤常规支持治疗,同时拓展该轴在老年肌少症、慢性心衰等消耗性疾病中的转化价值。


      参考来源
      https://doi.org/10.1038/s42255-025-01397-5


      声明

      本文只是分享和解读公开的研究论文及其发现,以作科学文献记录和科研启发用;并不代表作者或本公众号的观点。

      为了给大家提供一个完整而客观的信息视角,我们有时会分享有冲突或不同的研究结果。请大家理解,随着对疾病的研究不断深入,新的证据有可能修改或推翻之前的结论。


      编辑:Amber Wang,助理:ChatGPT