教育部部署!多所高校,获批重磅试点

三江学院官网消息,江苏省教育厅近日发布《关于公布江苏省高校学科专业设置调整优化改革试点任务的通知》,其中学校申报的“面向江苏产业创新需要开设微专业项目成功获批。
图片

此次试点任务的获批,为三江学院进一步深化教育教学改革、增强服务地方能力提供了重要平台和发展契机。

多所高校,获批改革试点任务
江苏省高校学科专业设置调整优化改革试点,是教育部学科专业设置调整机制改革试点的延伸和省级探索。今年以来,已有多所高校陆续传出获批教育部改革试点的相关消息。
10月初,教育部反馈学科专业设置调整机制改革试点第二批专家咨询意见。东北农业大学透露,学校凭借坚实的学科专业建设基础与鲜明特色,成功获批为试点单位,将具体承担“复合型人才培养模式”的试点任务。
图片
同月,山西大学宣布获批教育部学科专业设置调整优化机制改革试点高校,承担新兴交叉学科建设路径创新的试点任务。
图片
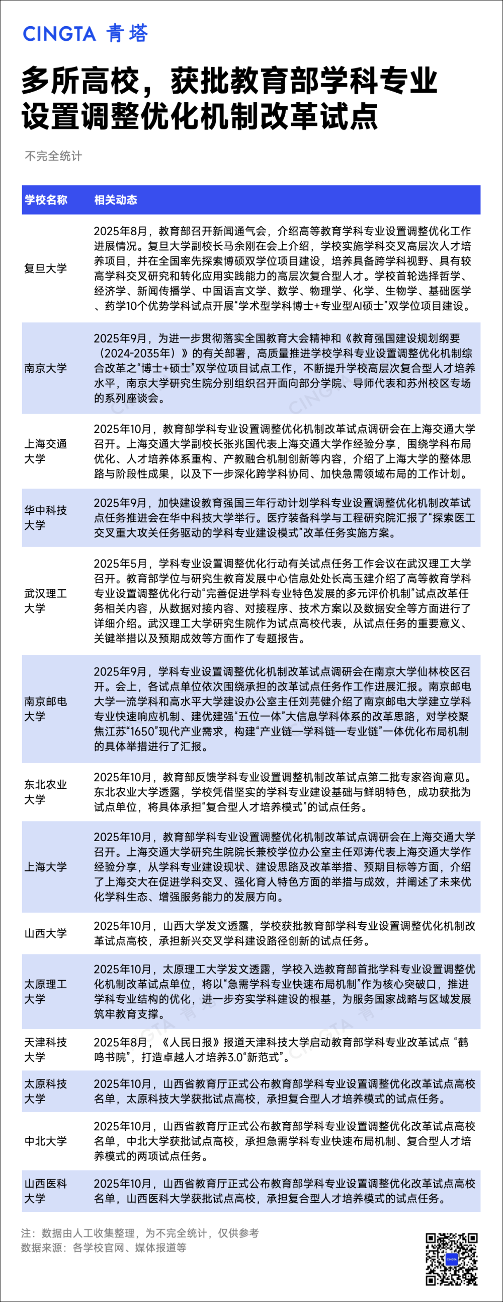
据不完全统计,目前已有复旦大学、南京大学、上海交通大学华中科技大学等10余所高校,获批教育部学科专业设置调整优化机制改革试点单位。
图片
省级层面上,广东等地也在推进相关改革试点工作的开展。10月中旬,广州南方学院透露,学校获批广东省学科专业设置调整优化机制改革试点单位,将在“构建质量、特色、贡献导向的学科专业评价机制”类别下,具体承担完善促进学科专业特色发展的多元评价体系的试点任务。
图片
根据现有信息,汕头大学、广州美术学院、广州大学等多所高校也已获批广东省级改革试点单位。
图片
试点先行,探索新机制

学科专业是高等教育体系的核心支柱,是立德树人和科技创新的重要载体,也是深化高等教育综合改革的重要切入点。

今年1月,国务院召开常务会议,研究高等教育综合改革试点工作。会上提出,要把优化学科专业设置作为改革重点,赋予高校更大的自主权,以国家战略、市场需求和科技发展为牵引,对学科设置和人才培养模式进行科学调整,不断提升高等教育与经济社会发展需求的契合度。

8月,在教育部召开的“教育大会一年间·教改进行时”首场新闻发布活动上,相关负责人表示,教育部以教育强国建设三年行动计划综合改革试点为契机,针对学科专业设置调整中的“老大难”问题,部署开展“学科专业设置调整优化机制改革试点”

该试点重点聚焦快速响应、分类建设、存量优化、内涵更新、多元评价等5个方面21项具体试点任务支持有意愿、有基础的地方和高校“揭榜挂帅”,探索可行性经验和可复制模式,“推动区域内高校‘同步改、一起改’,通过标杆高校的示范效应,破解观望心态,推进典型经验从单点突破向同类院校辐射延伸”。

截至今年8月,已有18个省份、97所高校报送了290份试点任务书。首批改革方案已提出一系列极具突破意义的改革措施,如:天津、广东等地聚焦国家和区域发展急需领域,探索重大攻关任务驱动的学科专业建设新模式;复旦大学等高校积极探索“‘博士+硕士’双学位”等复合型人才培养新模式;湖北在省委教育工作领导小组的统筹下,统筹部属高校和地方高校两类试点,一体化布局研究生、本科和高职三个学段。

下一步,教育部将主要从顶层破局、标杆引领、评估驱动、共享协同等四个方面发力,推动这次改革试点从局部创新向系统变革转变。其中,在强化评估激励方面,教育部拟将试点成效作为“双一流”成效评价、学位授权审核等评估评价的重要考察方面,以此将改革压力转换为高校发展的内生动力,确保试点成效。

图片

新一轮调整优化,再加码

作为《加快建设教育强国三年行动计划(2025-2027年)》的重大改革任务之一,学科专业设置调整优化机制改革的核心,在于以人才培养模式的改革,推进人才供需适配

为了扭转高校培养的人才与就业市场存在错配的现状,2023年3月,教育部等五部门印发《普通高等教育学科专业设置调整优化改革方案》,其中明确提出,到2025年,优化调整高校20%左右学科专业布点国内高校,由此迎来了一场前所未有的“专业重构”浪潮。

在各方的共同努力下,如今,这一目标已提前达成。今年9月,“高质量完成‘十四五’规划”系列主题新闻发布会上,教育部部长怀进鹏提到,这两年多,学科专业点调整比例超过20%

另一组来自教育部的数据显示,过去两年,教育部共支持高校增设博士点1064个、硕士点2258个,撤销博士点27个、硕士点285个,引导高校新增本科专业点3715个,撤销和停招6638个,高职新增专业点1.2万个,撤销专业点8200余个。

图片

未来,学科专业调整优化的步伐还将进一步加快。今年1月,中共中央、国务院印发《教育强国建设规划纲要(2024—2035年)》,其中明确提到,完善人才培养与经济社会发展需要适配机制,超前布局、动态调整学科专业

8月,中央教育工作领导小组印发《高等教育学科专业设置调整优化行动方案(2025—2027年)》,对深入推进学科专业设置调整优化工作作出系统部署。

图片

《方案》除了明确要求实施“急需学科超常布局”“基础学科跃升”“新兴学科和交叉学科孵化”行动外,还进一步提出了“存量学科专业优化”“学科专业内涵更新”以及“培养模式改革深化”等行动目标

此外,《方案》中有不少提法为首次出现,如明确提出健全供需对接机制,建设国家人才供需对接大数据平台;创新目录管理机制,缩短调整周期,加强研究生、本科、高职三类学科专业目录协同联动。目前,国家人才供需对接大数据平台已进入试运行阶段,将瞄准“数量规模”“结构布局”“能力素养”适配,指导高校调整优化学科专业结构。

随着《方案》的推进实施,这场关乎教育未来与人才培养的深刻变革,正缓缓拉开新的序幕

急需学科超常布局行动为例,近两年,教育部探索建立了战略急需学科专业超常设置机制,突破集中申报限制,指导北京航空航天大学等6所高校增设低空技术与工程专业,并打破3年一轮学位授权审核的限制,支持清华、北航等高校设置“低空技术与工程”目录外一级学科支持南航等高校设置相应的目录外二级学科,实现“今年布点、今年招生”。今年10月,低空技术与工程领域“101计划”启动会在北航召开,成为教育部布局急需学科专业启动的第26个“101计划”

近日,教育部网站发布《具身智能本科专业申报材料公示》,北京航空航天大学、北京理工大学等7所高校申请增设“具身智能”新专业。不久的将来,具身智能新专业或成为下一个“低空技术与工程”,在国家的超常规布局中为相关行业的人才培养注入强大动力。

学科专业设置调整优化改革试点,同样是新一轮学科专业调整优化中的重要一环。而这,只是破解人才供需适配难题的第一步。

未来,随着更多行之有效的改革试点成果推向全国,以及政府、高校和企业等多方间形成的更大合力,或许有一天,我国高等教育能够迎来全新面貌,真正实现人才供需两端的精准对接。