短视频“破茧”报告发布:近八成受访者认为算法推荐内容多样

“算法为我们塑造了一面看见自己的镜子,而我们则通过与这面镜子的互动,获得了打破壁垒、看见世界的力量。”

——《短视频用户的算法实践与“破茧”报告》


11月7日,由深圳大学深圳城市传播创新研究中心主办的“短视频用户的算法实践与‘破茧’报告研讨会”在深圳大学传播学院举办,会上发布《短视频用户的算法实践与“破茧”报告》(下称《报告》)。来自清华大学、复旦大学、中央民族大学、北京师范大学、中国传媒大学、暨南大学等多所高校的学者围绕算法相关议题展开研讨。


图片

短视频用户的算法实践与“破茧”报告研讨会现场


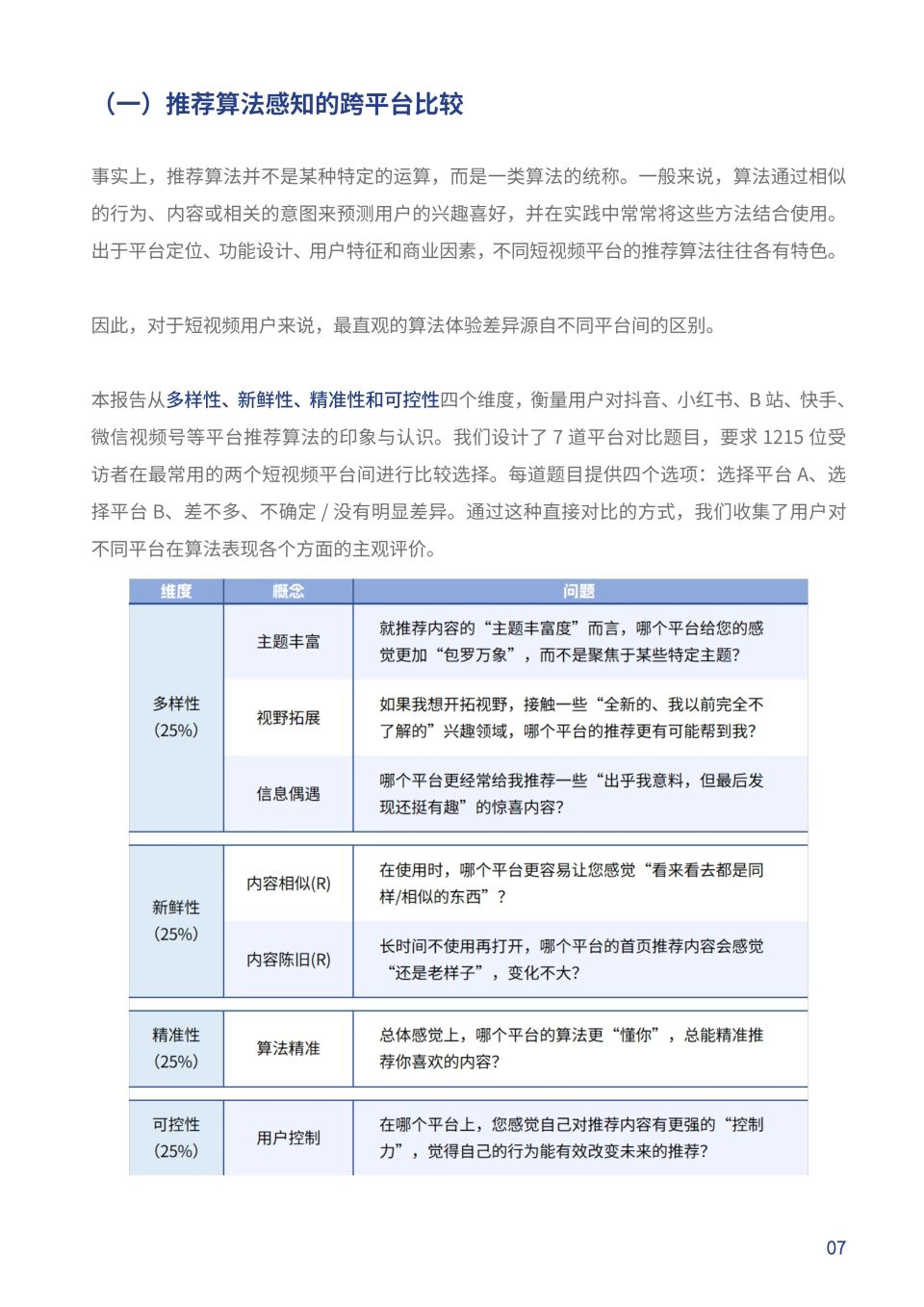
《报告》显示,近八成短视频用户认为算法推荐的内容多样,能帮助其拓展信息视野,与算法相关的“信息茧房”担忧,存在一定程度的夸大。该研究面向抖音、快手、哔哩哔哩、微信视频号与小红书等五款短视频平台的1215名用户开展问卷调查,对其中20余位用户进行深度访谈,并通过账号模拟测评抖音、哔哩哔哩、小红书的推荐算法,综合探究了短视频用户的算法使用实践。


<报告结论>

用户能动性凸显,多数认可算法推荐内容多样性


《报告》核心数据显示,与“信息茧房”的普遍担忧形成对比,近八成受访用户认为短视频平台算法推荐的内容是多样化的。具体而言,77.8%的用户认为能在算法推荐中看到“出乎意料但有趣的内容”,73.9%的用户表示算法能帮助他们发现“以前不了解的全新兴趣领域”。推荐算法不仅可以满足用户的既定兴趣,还能激发新兴趣与跨领域探索。

图片

《报告》调研显示用户对推荐多样性的感知较高


这种积极感知的背后,是用户在互动中表现出的强烈主动性。超过75%的受访者相信自己的行为能“驯化”算法,例如通过主动搜索影响后续推荐;同时,超过65%的用户表示能熟练运用“不感兴趣”等功能调整内容。此外,报告发现超六成用户有主动“破茧”的意愿与行为,如跨平台获取信息、主动了解不同观点等。

《报告》负责人深圳大学传播学院教授、深圳城市传播创新研究中心主任虞鑫指出,算法的本质更像是“塑镜”而非“造茧”——它主要扮演一面映照和映射用户兴趣的镜子,而用户的能动性则是打破信息壁垒、探索更广阔世界的关键。

为从客观机制上验证这一观点,报告还开展了代理实验,揭示不同平台算法对用户行为的响应机制。课题组在抖音、哔哩哔哩、小红书创建虚拟账号,模拟仅浏览信息流、日常点击互动、搜索和评论多元内容等三种用户行为,追踪其首页推荐内容的多样性变化。研究发现,抖音的算法在保持高多样性的同时,能积极响应用户的探索意图;哔哩哔哩的推荐多样性则高度由用户行为驱动;小红书则以高效收敛、精准聚焦为主要特征。

图片

《报告》对抖音、哔哩哔哩、小红书的代理实验结果


<学术探讨>

聚焦算法复杂性,探索协同治理路径


与会专家认可报告的实证价值,并从各自的研究领域出发,对算法的复杂性、社会影响及治理路径进行了深度剖析。

复旦大学新闻学院张志安教授从数字素养的视角切入,强调应超越对“可见”内容的关注,深入洞察背后“不可见”的算法机制,并指出公共讨论在提升算法认知中的作用,强调除了平台主动让算法更透明,也需要政府、媒体、科研机构等推动公共教育和讨论。清华大学新闻与传播学院张铮教授分析了信息茧房现象的复杂性,他指出,“信息茧房”应区分个体茧房与群体茧房。个体层面,个人愿意待在自己信息的舒适区,无可厚非;群体层面,存在一类算法素养高但认知固化的“清醒自缚者”,需要重点关注和引导,并探讨了AI深度介入文化生产带来的机遇与挑战。深圳大学传播学院杨洸教授分享了其研究团队在用户与算法互动关系上的发现,指出这些用户具备一定算法素养,个性化新闻推荐中“信息茧房”效应并非必然,算法反而拓宽了用户的信息接触面,并强调了算法与用户协同构建信息环境的重要性。

中央民族大学新闻与传播学院毛湛文教授聚焦算法系统中的信息公平议题,指出需警惕因数据表征不足导致的结构性排除现象,倡导通过权重调整、标签体系优化等方式改良内容呈现逻辑,促进数字公平。中国传媒大学新闻学院仇荺茜副教授聚焦算法可解释性的设计,提出放弃对绝对透明的追求,转向面向不同主体(公众、专家、监管方)的梯度可解释性框架。北京师范大学新闻传播学院刘茜副教授介绍了算法评估体系的理论与实践,强调了在算法评估中兼顾内容安全、用户权益与价值导向的必要性和复杂性。

最后,暨南大学新闻与传播学院师文副教授分享了其研究团队发表在《Digital Journalism》的论文,该研究发现,相比随机推荐,算法个性化推荐的内容更加多样平衡,能帮助用户接触更广泛的新闻来源。其中,用户行为起到一定的调节作用,加入用户的选择性接触后,信息多样性会略有下降,但仍高于随机推荐。师文还进一步讨论了算法设计中用户自主性与信息多样性之间的结构性张力,在赋予用户极高自主权的同时,算法也可能无意中帮助兴趣狭隘的用户加深自我封闭。这需要在尊重用户自主性与承担积极引导责任之间做出艰难的权衡。

当下舆论往往将“信息茧房”简单归因于算法,但实际情况远比这复杂得多。关于算法推荐机制对信息多样性或“茧房”的实际影响,仍需学界进一步探索研究。

综合研讨成果,与会学者普遍认为,推动算法向善发展,需要平台提升透明度与可控性、用户增强算法素养、学界深化研究并参与公共讨论,共同构建更健康的人机协作生态。


<报告全文>

图片
图片
图片
图片
图片
图片
图片
图片
图片
图片
图片
图片
图片
图片
图片
图片
图片
图片
图片
图片
图片
图片
图片

 

   初审: 虞   鑫

   复审: 张思蔚

   终审: 杨   洸