隆基绿能拟收购精控能源近62%表决权 正式进军储能

图片

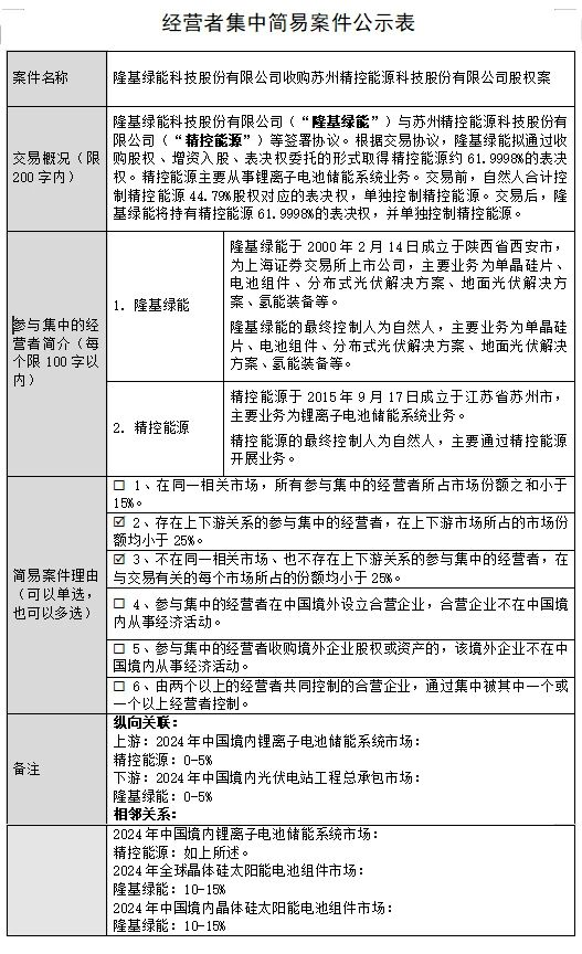
11月13日,陕西省市场监管局发布《隆基绿能科技股份有限公司收购苏州精控能源科技股份有限公司股权案》的案件公示。文件显示,隆基绿能科技股份有限公司(“隆基绿能”)与苏州精控能源科技股份有限公司(“精控能源”)等签署协议。

根据交易协议,隆基绿能拟通过收购股权、增资入股、表决权委托的形式取得精控能源约61.9998%的表决权。精控能源主要从事锂离子电池储能系统业务。交易前,自然人合计控制精控能源44.79%股权对应的表决权,单独控制精控能源。交易后,隆基绿能将持有精控能源61.9998%的表决权,并单独控制精控能源。

图片

根据精控能源官网显示,苏州精控能源科技股份有限公司,成立于2015年,总部位于江苏苏州高新区,是一家国家高新技术企业。自主研发了全球首创的电源管理系统IPCP、1500V高压液冷储能系统、5S(iCCS/BMS/PCS/EMS/TMS)高集成度储能系统、氢能源高低压电池等产品。迄今为止,已累计申请研发技术专利近350项,产能31GWh。

值得注意的是,在光伏组件“四巨头”中,隆基绿能(601012.SH)是此前唯一未布局储能业务的公司,与天合光能(688599.SH)晶科能源(688223.SH)晶澳科技(002459.SZ)较早切入储能业务不同,隆基绿能之前主要是发展氢能赛道。

隆基绿能CTO李振国此前在公开演讲中也明确表示,光伏+储能是人类未来能源的终极解决方案,是在10年之内全球最经济的电力能源。