AbMole小讲堂丨Selisistat(EX527):探索SIRT1功能的核心工具化合物

Selisistat(EX527,AbMole,M1708)是一种高效和高度选择性的SIRT1(Sirtuin 1)抑制剂。Selisistat(CAS No.:49843-98-3)可结合SIRT1与烟酰胺腺嘌呤二核苷酸(NAD+)形成的复合物,从而阻断SIRT1的去乙酰化活性。在科研应用中,Selisistat是探索SIRT1功能的核心工具之一。例如Selisistat(EX527)在代谢研究中,被用于揭示SIRT1对PPARα蛋白稳定性的调控机制,发现Selisistat可通过抑制SIRT1阻止PPARα的泛素化降解[1]。Selisistat在肿瘤模型中,可通过单独或联合其他化合物如紫杉醇(Paclitaxel)抑制肿瘤生长,其机制涉及调控细胞周期和细胞代谢的重编程[2]。在神经科学领域,Selisistat(EX527)可通过抑制SIRT1影响小胶质细胞的表型转换,从而改变炎症因子和活性氧的生成[3]。Selisistat在病毒的相关研究中,通过下调SIRT1活性显著抑制了乙型肝炎病毒的复制[4]。Selisistat还具有其它生物学活性,其通过抑制SIRT1可影响多种细胞过程。例如在炎症反应中,Selisistat(EX527)能够逆转白藜芦醇对SIRT1的激活作用,进而减弱白藜芦醇的抗炎效果[5]。在氧化应激模型中,Selisistat的处理会降低细胞线粒体功能并促进凋亡[6]。Selisistat还被用于解析SIRT1在细胞自噬中的作用[7]。在皮肤毛囊的再生研究中,Selisistat通过抑制铁死亡通路促进了毛发再生[8]

范例详解

Int J Biol Sci. 2022 Jan 31;18(4):1594-1611

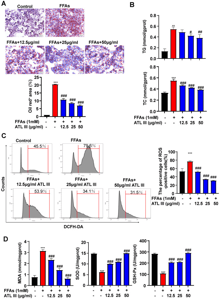
中科院上海药物研究所、上海中医药大学的实验人员在上述文章中研究了Atractylenolide III (白术内酯III,ATL III,一种从苍术中提取的生物活性成分)对非酒精性脂肪性肝病(NAFLD)的抑制潜力及其可能的机制。研究发现,ATL III通过激活肝脏中的脂肪素受体1(AdipoR1)介导的AMPK信号通路和SIRT1通路,改善了高脂饮食(HFD)诱导的NAFLD小鼠模型和游离脂肪酸(FFAs)处理的HepG2细胞中的肝损伤和脂质积累。在上述研究过程中,实验人员使用了来自AbMole的Dorsomorphin(Compound C,AbMole,M2238)和EX 527(Selisistat,AbMole,M1708)分别作为AMPK和SIRT1通路抑制剂,并证实了上述两条通路是Atractylenolide III发挥生物活性的重要基础。在细胞实验中,科研人员还使用了AbMole的CCK-8试剂盒(AbMole,M4839)验证了Atractylenolide III对FFAs处理的HepG2细胞活力的影响[9]

图片

ATL III administration reduces FFAs-induced lipid accumulation in HepG2 cell

AbMole是ChemBridge中国区官方指定合作伙伴。

图片

参考文献及鸣谢

[1] J. H. Suh, K. H. Kim, M. E. Conner, et al., Hepatic PPARalpha Is Destabilized by SIRT1 Deacetylase in Undernourished Male Mice, Frontiers in nutrition 9 (2022) 831879.

[2] A. Wawruszak, J. Luszczki, D. Bartuzi, et al., Selisistat, a SIRT1 inhibitor, enhances paclitaxel activity in luminal and triple-negative breast cancer: in silico, in vitro, and in vivo studies, Journal of enzyme inhibition and medicinal chemistry 40(1) (2025) 2458554.

[3] J. Zhu, P. Jin, T. Zhou, et al., SIRT1 modulates microglia phenotypes via inhibiting drp1 phosphorylation reduces neuroinflammation in heatstroke, Brain research bulletin 218 (2024) 111101.

[4] W. Zhang, J. Cui, L. Li, et al., Notoginsenoside R1 inhibits hepatitis B virus replication by modulating SIRT1 activity, Acta virologica 67(1) (2023) 51-58.

[5] X. M. Chen, Y. J. Guo, H. W. Ling, et al., The Effect of Resveratrol in Sirt1/CST Pathway to Inhibit TNF-alpha Induced Inflammatory Response in Rat Primary Fibroblast-Like Synoviocytes, Biological & pharmaceutical bulletin 46(11) (2023) 1592-1600.

[6] Y. Wang, Q. Yang, S. Shen, et al., Mst1 promotes mitochondrial dysfunction and apoptosis in oxidative stress-induced rheumatoid arthritis synoviocytes, Aging 12(16) (2020) 16211-16223.

[7] P. Cao, Y. Wang, C. Zhang, et al., Quercetin ameliorates nonalcoholic fatty liver disease (NAFLD) via the promotion of AMPK-mediated hepatic mitophagy, The Journal of nutritional biochemistry 120 (2023) 109414.

[8] Z. Zeng, B. Wang, M. Ibrar, et al., Schizochytrium sp. Extracted Lipids Prevent Alopecia by Enhancing Antioxidation and Inhibiting Ferroptosis of Dermal Papilla Cells, Antioxidants (Basel, Switzerland) 12(7) (2023).

[9] Q. Li, J. X. Tan, Y. He, et al., Atractylenolide III ameliorates Non-Alcoholic Fatty Liver Disease by activating Hepatic Adiponectin Receptor 1-Mediated AMPK Pathway, International journal of biological sciences 18(4) (2022) 1594-16