新书推介|刘世德:《〈红楼梦〉版本探微》

图片

图片

《〈红楼梦〉版本探微》,刘世德著,中国社会科学出版社2025年9月版。

内容简介

该书是中国古典小说研究大家刘世德先生关于《红楼梦》版本学及相关问题的论著。本书以原始资料为基础,以微观研究为先导工作,实现了宏观研究与微观研究相结合。

卷上通过综合《红楼梦》版本比对,讨论小说人物的年龄问题、名字问题、人物关系、结局问题或某回的开端问题、结尾问题,最终落脚为作者创作意图及构思变化等小说创作问题。卷下为立足版本研究基础上的具体案例问题的讨论文章汇编。

该书体现了老一辈学者严谨扎实的学风与质朴晓畅的文风,兼具学术性与趣味性,是一部红学研究力作。

目  录

导言

说明

卷上  

从红楼版本问题看曹雪芹创作过程


第一章  秦钟之死

——论第十六回的结尾

一   题外的话

二   字数的多寡

三   结尾的四个类型

四   甲种类型

五   乙种类型

六   丙种类型

七   丁种类型

八   四个类型出现的先后

九   秦钟的忏悔

十   最早的初稿

十一   三次不同的修改

十二   舒本先于彼本

十三   甲戌本最早

十四   晚于甲戌本的四种版本

十五   结语

第二章  薛蟠之闹

——论第九回的结尾

一  “闹”与舒本

二   两句奇文

三   第九回结尾——舒本特征之一

四   六种不同的结尾

五   六种类型的差异

六   第九回与第十回的衔接

七   断了尾巴的蜻蜓

八   异文出自谁手?

九   舒本第九回结尾为什么是初稿?

十   初稿与改稿为什么都会保留下来?

十一   五种改稿出现的先后

十二   何谓“调拨”?

十三   推测:第十回初稿的内容

十四   删改的原因

十五   结语

第三章  彩霞与彩云齐飞

——论彩云、彩霞的分与合

一   彩云、彩霞命名的规律

二   “彩凤”=彩霞

三   “彩鸾”何许人也?

四   彩云与彩霞是两个人——第一个奇怪的现象(上)

五   彩云与彩霞是一个人——第一个奇怪的现象(下)

六   谁是王夫人的“膀臂”?——第二个奇怪的现象

七   彩云与贾环——第三个奇怪的现象(上)

八   彩霞与贾环——第三个奇怪的现象(下)

九   彩云的分身术——第四个奇怪的现象

十   发放?未发放?——第五个奇怪的现象

十一   初步的推测

十二   七条脂批

十三   脂砚斋·“十二钗”

十四   畸笏叟·壬午孟夏· “风月之情”

十五   “彩云”隐藏的义蕴

十六   跳跃着写

第四章  迎春是谁的女儿

——从贾雨村的介绍说起

一   又一条途径

二   七种不同的说法

三   “老爹”与“老爷”

四   贾政与贾赦

五   “前妻”说的由来

六   “生”与“养”

七   从“前妻”到“妻”

八   “妾”与“姨娘”   

九   结语   

第五章  黑眉乌嘴的活猴儿

——论贾琮的身份

一   贾琮的初次亮相

二   邢夫人的语气

三   旁证之一

四   另外的三个旁证

五   留下的两个疑点

六   想起了第二回

七   老大、老二与老三   

八   又想起了第七十三回 

九   又一个疑点 

十   两个问题   

十一   初步的推测   

十二   结语 

第六章  一个多余的安分守己的好人

——论周姨娘的角色的改变

一   周姨娘身上的谜

二   周姨娘的初次登场

三   三次明出场

四   三次暗出场

五   周姨娘在旁人的嘴里 

六   周姨娘在后四十回中 

七   有的版本为什么要删掉周姨娘?   

八   有些场合为什么不见周姨娘的身影?   

九   两个姨娘的对比 

十   两个老爷的对比 

十一   奇怪的家庭   

十二   孰前孰后

十三   改造与转移   

十四   结语 

第七章  贾兰=贾兰A+贾兰B

——论贾兰的一分为二

一   两个贾兰

二   不特别的贾兰

三   特别的贾兰

四   贾兰A的年龄   

五   贾兰A与贾环   

六   这贾兰不是那贾兰   

七   初稿与改稿之别 

八   撰写时间的先后 

九   哪几回是《风月宝鉴》的旧稿?   

十   结语

第八章  三春的住处(上)

——论秋爽斋、秋掩斋与秋掩书斋

一   “三春”与“住处” 

二   人言言殊   

三   歧异的名称 

四   探春住在秋爽斋 

五   秋爽斋=晓翠堂?    

六   “掩”与“爽” 

七   从秋掩书斋到秋爽斋 

第九章三春的住处(中)

——论缀锦楼与紫菱洲

一   缀锦楼昙花一现 

二   另外有一个缀锦阁   

三   缀锦阁=缀锦楼?    

四   四个可能的解释 

五   紫菱洲频频亮相 

六   缀锦楼=紫菱洲?

七   又一个可能的解释   

第十章  三春的住处(下)

——论蓼风轩、藕香榭与暖香坞

一   惜春住在蓼风轩?   

二   蓼风轩与暖香岛的歧异   

三   惜春住在藕香榭?   

四   藕香榭是个什么所在?   

五   两种折中的猜测 

六   两对矛盾   

七   合理的解释 

八   毗连的七回 

九   脱榫、游离与过渡、衔接 

十   第三十六回的特殊性 

十一   结语 

卷下 

 读红脞录


一   舒本的价值

二   太虚幻境的对联

三   痰盒·唾壶

四   宝玉的别号

五   曹雪芹的笔误

六   太虚幻境的司名

七   “生旦净末之则”

八   青儿与板儿

九   周大娘与周大嫂

十   贾蓉的身材

十一   “坑死人”与“巧死人”

十二   “媳妇们”的插话

十三   宝玉的举止

十四   成日家

十五   秦钟之父

十六   秦钟的岁数

十七   扫红与扫花

十八   金荣与璜大奶奶

十九   “走”与“去”

二十   干转

二十一   戳灯

二十二   净空何许人也?

二十三   避不避雍正之讳?

二十四   宝相

二十五   炕与杌子

二十六   老太太与太太

二十七   衾·炕·床

二十八   袭人不劝宝玉

二十九   倒扁儿

三十   借喷壶

三十一   几个姊妹

三十二   谁嫌茶叶颜色不好?

三十三   看视宝玉的名单

三十四   黛玉骂凤姐

三十五   黛玉“泪道不干”

三十六   茯苓有“胆”?

三十七   支吾——只问、质问、直问

三十八   龄官画蔷

三十九   凤姐的记性

四十   詹光的表字

四十一   平儿的话?

四十二   李纨联句

四十三   真真国女子头上的宝石

四十四   王和荣·王荣和

四十五   宝玉的奶兄

四十六   “受用”与“委屈”

四十七   装赏钱的笸箩

四十八   女先儿

四十九   林如海之死

五十   何婆的小女儿

五十一   热糕

五十二   “所长”

五十三   尤氏与鸳鸯,谁赢了谁?

五十四   第六十六回的开端

五十五   贾蓉称呼凤姐什么?

五十六   “和”与“如”

五十七   胡君荣看病

五十八   “众人”与“衣服”

五十九   时觉其人

六十   贾母的生日

六十一   贾母的年龄

六十二   尤氏晚间的活动

六十三   “人家”与“老人家”

六十四   鸳鸯眼尖

六十五   潘又安:表兄,还是表弟?

六十六   香袋与香珠

六十七   “各不能催”

六十八   配凤与偕鸾

六十九   文化·文花

七十   赏月与水

七十一   王夫人取人参

七十二   五儿与菂官

七十三   圆心·圆信

七十四   “冲善”与乡音

七十五   孙绍祖的辈分

七十六   桂花夏家没有儿子

七十七   香菱与宝钗的去向

七十八   “干”与“赶”

七十九   胡氏

八十   雪雁的下场

后记

说 明

一、本书的内容之一,是通过各种大大小小的具体的例子来论述《红楼梦》的版本演变问题(例如作者曹雪芹创作构思的变化,某些具体的故事情节的修改,版本产生或成立早晚的顺序,版本系统的归属等等)。

在对例证的考察和分析中,我得出了一些结论,提出了一些看法。这些例证有一定的典型意义。这些结论和看法,也具有普遍性。但在个别的情况下,这些结论和看法有时候却又带有某种局限性,往往只适用于一定的范围(譬如说,只适用于某版本的某一回,或者某一段,甚至某一句)。

图片

《红楼梦甲戌本研究》

这是因为:

1.许多版本,从它们的底本的来源说,都是拼凑起来的。各回的情况,常常不同。我的结论和看法也许仅仅适用于第A回,或第B回、第C回……但很可能不适用于第X回,或第Y回、第Z回……

2.许多版本,在形成的过程中,有时候会被后人(包括整理者、收藏者、抄录者、阅读者等)有根据地或无根据而随心所欲地改动它们的文字。我的结论和看法也许仅仅适用于这一段、这一句,而不适用于那一段、那一句。

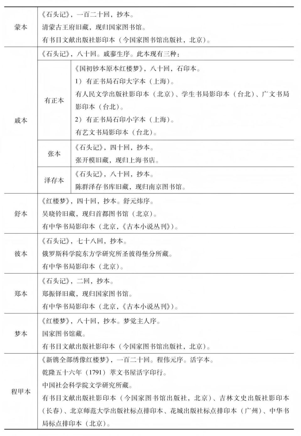
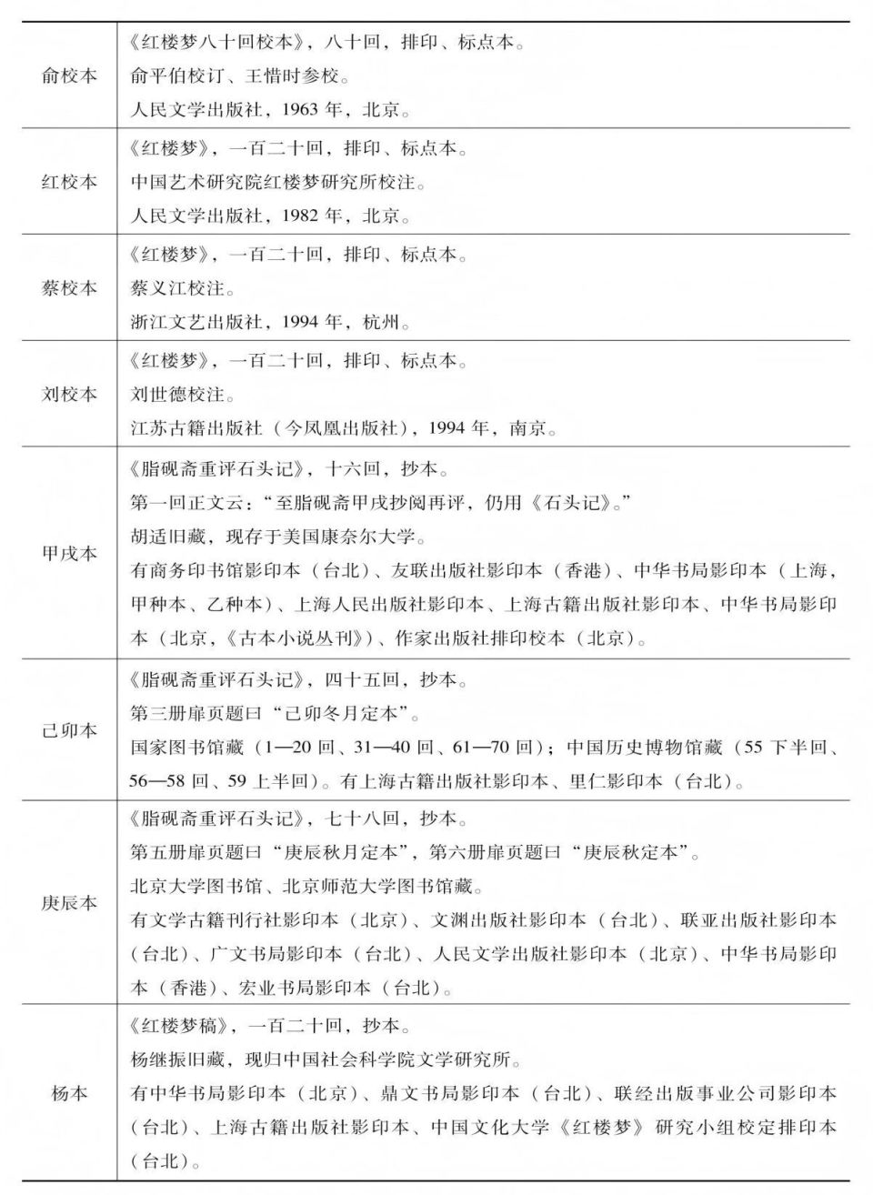
为了行文的方便,我对各种版本都使用了代称或简称。兹列举并解释于下,供阅读时参考:

图片
图片
图片

《红楼梦之谜:刘世德学术讲演录》

三、书中常有“某本(具体地指甲戌本、己卯本、庚辰本、杨本、蒙本、戚本、舒本、彼本、郑本、梦本等)如何如何”之说。这里有两层含义。第一,当然是指现存的“某本”自身;第二,也可能是指“某本”的底本或祖本。到底是指前一点,还是指后一点,或者是二者兼指,则视不同情况而定。

四、书中所论述者,仅涉及《红楼梦》版本的一些个别的、细微的、具体的问题。关于《红楼梦》版本的总的、一般的介绍和系统的见解,将另撰专著。

五、限于学力,在本书的论述中,谬误之处定然在所难免。诚恳地期待着专家、学者和读者们的指教。

图片

《红楼梦皙本研究》,刘世德著,社会科学文献出版社2019年11月版。


作者简介
图片

作者近照

中国社会科学院荣誉学部委员,中国社会科学院文学研究所研究员,中国社会科学院研究生院教授、博士生导师。1955年毕业于北京大学中文系,同年任职于中国科学院文学研究所(现中国社会科学院文学研究所)。主要从事中国古代小说、中国古典戏曲研究。

著有《夜话三国》《刘世德话三国》《三国志演义作者与版本考论》《水浒论集》《曹雪芹祖籍辨证》《〈红楼梦〉之谜:刘世德学术讲演录》《红学探索——刘世德论红楼梦》《三国与红楼论集》《红楼梦眉本研究》《红楼梦舒本研究》《红楼梦皙本研究》《红楼梦甲戌本研究》等。


【相关阅读】

本文经出版社授权刊发,转载请注明出处。