湖北蕲春农商行4年3次采购工作服花费619万元,网友质疑:重复采购铺张浪费

封面新闻记者 石伟

11月11日,湖北黄冈蕲春县农商行发布的一则工作服采购中标公告引发关注。公告显示,蕲春农商行花了178.2万元为489名员工购买工作服。

图片

2025年中标公告(来源网络)

有网友质疑,蕲春农商行近4年3次采购同品类工作服,累计采购费用超过619万元,对于一家县级农商行来说,这样的重复采购过于铺张浪费。

记者查阅招投标公告发现,蕲春农商行2025年计划为489名员工采购男女长袖衬衫每人2件、短袖衬衫每人3件、风衣每人1件、羽绒服每人1件、男士领带每人1条、女士丝巾每人1条,男女棉袜每人2双。项目最高限价为195.6万元。

此项采购招标,曾因招标人员工作安排,调整过一次开标时间,但开标之后又因投标人不足3家而流标一次。

项目中标公告显示,湖北赛尚服饰集团有限公司以178.2万元的报价中标。

记者注意到,2024年、2022年,该公司也都中标了蕲春农商行的工作服采购项目。其中,2024年中标金额114.2万元,2022年中标金额68.3万元。

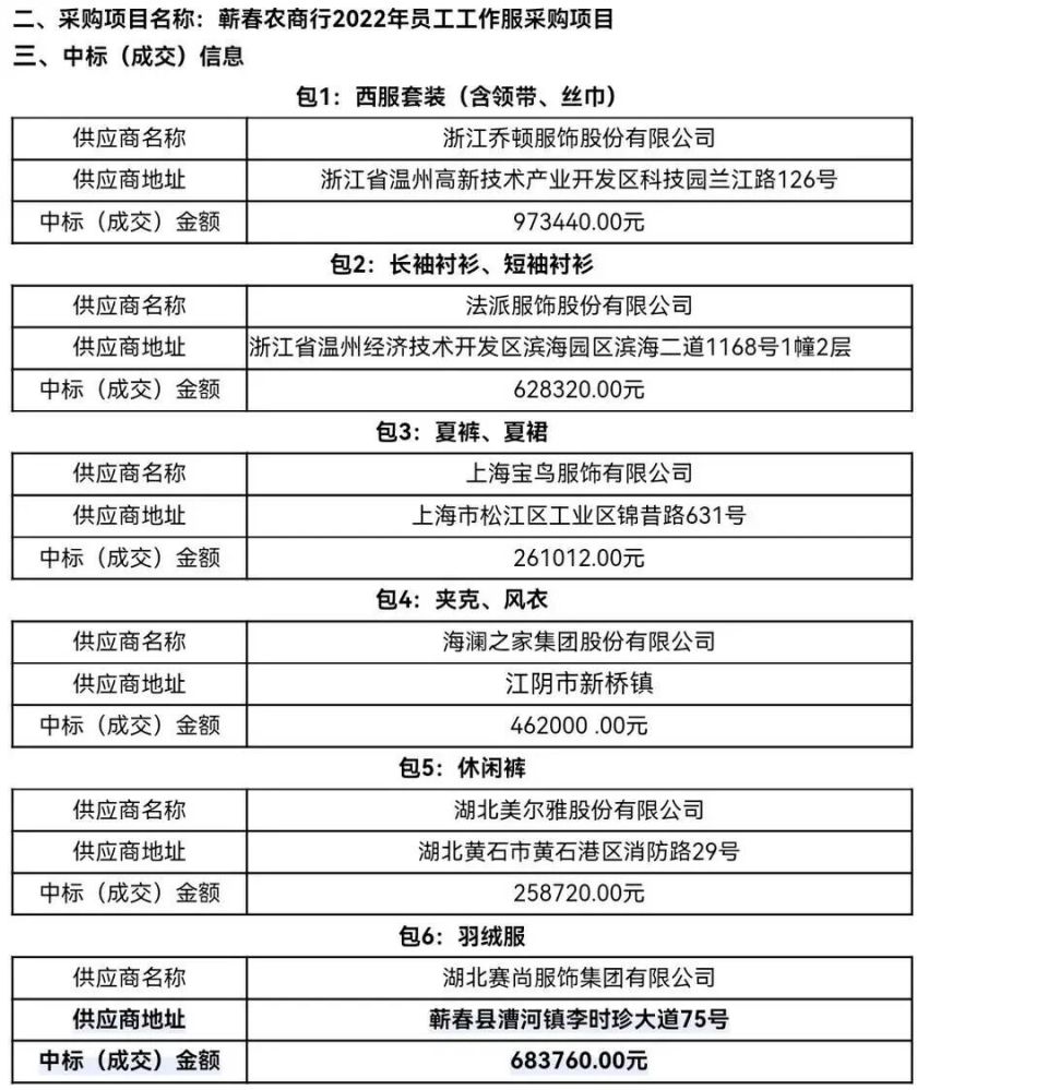
2022年的采购是分类别招标,共有海澜之家、湖北赛尚等6还价公司中标。其中西装套装(含领带、丝巾)总价97.3万元,长袖、短袖衬衫总价62.8万元,夏裤、夏裙总价26.1万元,夹克、风衣总价46.2万元,休闲裤总价25.8万元,羽绒服总价68.3万元,总金额326.5万余元。

图片

2022年采购项目中标公告(来源网络)

同日公布的采购公告中,除了上述工作服项目,还有一项宣传品采购招标公告,拟采购165.84万元一次性纸杯、无纺布袋、抽纸、大米和食用油。

企查查信息显示,该银行近10月下旬曾因信贷管理不审慎导致贷款被挪用,被黄冈金融管理局罚款100万元。

记者注意到,当地媒体曾对事件报道,其中工作人员表示采购是经上级核准,流程合规。

13日,针对采购引起的关注和质疑问题,记者联系到蕲春农商行工作人员时,对方表示暂时不会对此事回应。



编辑 张任姣
责编 丁   伟
审核 向   雷