2025中国京剧艺术普通纪念币预约时间安排!附预约入口→

宝子们看过来

注意啦

中国人民银行定于2025年11月25日

发行中国京剧艺术普通纪念币(净角)一枚

2025年11月18日开始网上预约

跟着小编来了解一下吧

2025中国京剧艺术普通纪念币预约指南


图片

截图源:中国人民银行

纪念币图案

中国京剧艺术普通纪念币正面主图案为中华人民共和国国徽,国徽上方刊“中华人民共和国”国名,下方刊年号“2025”字样,辅以中国戏曲乐器图案;背面主图案为中国京剧艺术中净角形象,局部为彩色图案,辅以装饰化图形,并刊“中国京剧艺术”及面额“5元”字样。


图片

图源:中国人民银行(下同)

纪念币价格及材质

5元/枚。中国京剧艺术普通纪念币面额为5元,直径为30毫米,材质为黄铜合金。


发行数量

全国发行数量为6000万枚,其中宁夏发行157万枚。


图片


预约数量

每人预约、兑换限额为20枚


预约时间安排

✅预约时间:2025年11月18日至11月19日

✅核实期:2025年11月22日至11月24日

✅兑换期:2025年11月25日至12月1日

注:具体几点开始预约暂未公布,小编持续跟进~


预约方式及入口

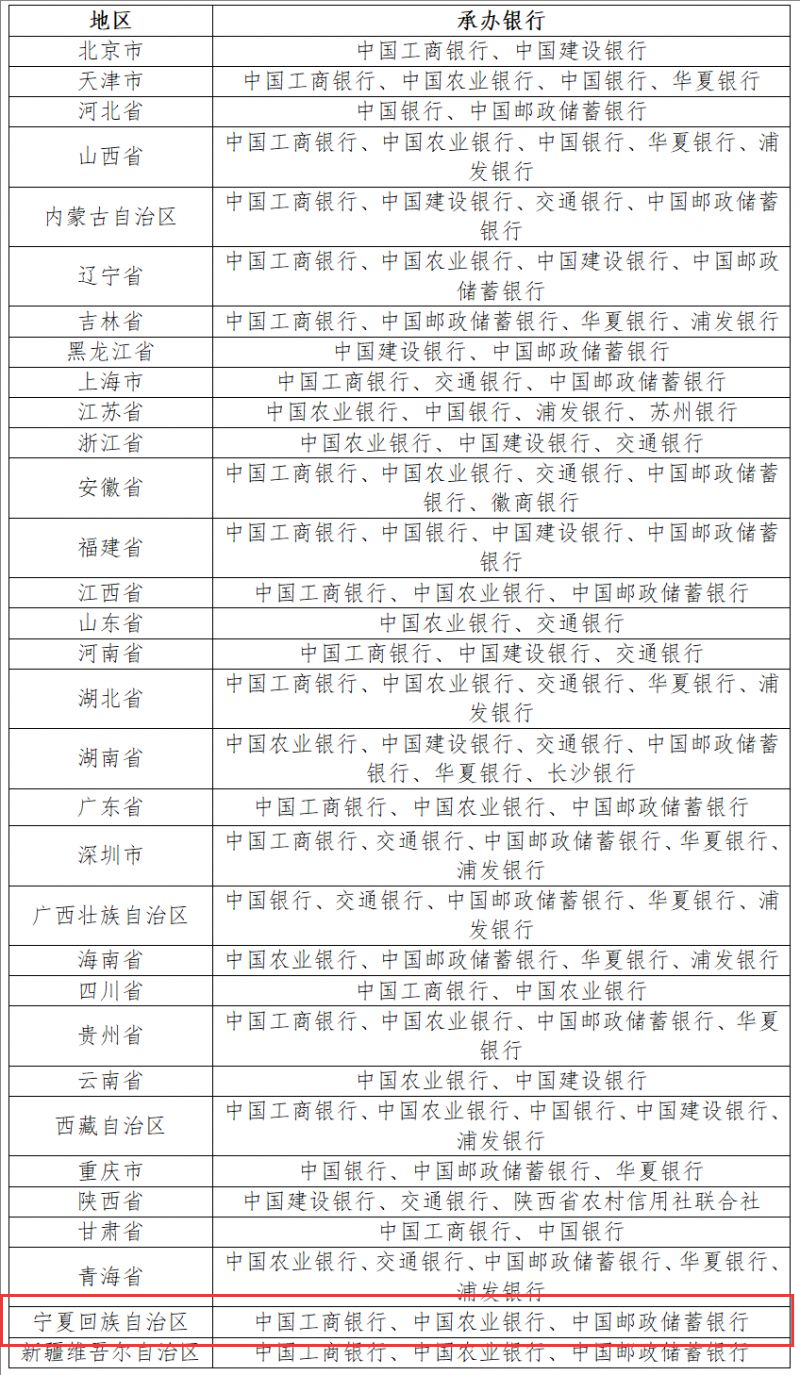
宁夏地区预约兑换承办银行为中国工商银行、中国农业银行、中国邮政储蓄银行可通过上述银行官网、官网、app进行预约


图片


身份证件要求

中国京剧艺术普通纪念币预约、兑换、核实的有效身份证件必须为第二代居民身份证原件代他人办理的,须提供代办人和被代办人的有效第二代居民身份证原件。

由于第二代居民身份证原件遗失、未成年人未办理第二代居民身份证等原因,无法出具第二代居民身份证原件的,可以使用户口簿、临时居民身份证办理。


小编提醒:

为了方便大家预约,

小编将预约渠道整理在了一起,

关注银川本地宝

后台对话框回复【纪念币】,

即可获取中国京剧纪念币预约入口、

预约兑换攻略等。


图片

点击【微信办事】

还可以了解更多银川当地

政务办事、交通出行、教育办事

车辆服务、民生服务相关信息哦


图片
图片

宝子们图片

如果有要咨询的问题

或者期待看到的内容

均可在评论区留言告诉小编图片

小编会及时查看留言并回复哒~

图片图片图片

图片

同时

银川本地宝的微信办事服务

已经越来越完善啦图片

在这里,你可以

查看育儿补贴、居民医保、供暖缴费等办事内容

也可以买特价机票、火车票、汽车票

还可以查看找工作、高铁游等相关内容图片

赶紧收藏好这个实用工具

也可以转发给有需要的朋友哦~


右下角点个“点赞+推荐”


图片



▌编辑:余凯航