10月月报:全球三方物流企业50强:中国外运、京东物流等入围;极兔获100亿融资;小马智行成2025全球自动驾驶最大规模IPO等

10月,中共二十届四中全会审议通过“十五五规划”,奠定未来五年中国经济发展基调;中美航运博弈打出第一拳,中方对等反制正式进入实战; AI与即时零售成“双11”新引擎,无人车迎来大规模部署与采购潮;京东宣布联合广汽宁德时代造“车”,11.11期间正式开售;亚马逊发布两项人工智能创新技术,在韩国投资逾50亿美元建设AI数据中心;eBay计划与ChatGPT合作布局AI购物;

9月份,快递业务收入完成1273.7亿元,同比增长7.2%。1-9月,同城快递业务量累计完成118.7亿件,同比增长4.3%;异地快递业务量累计完成1301.7亿件,同比增长18.6%; 9月A股上市快递企业“反内卷”持续推进,顺丰和韵达单票收入环比分别涨6毛和1毛;极兔获100亿元定期贷款融资,其全球最大自建枢纽投运;顺丰首批百辆氢能重卡在佛山投运,系快递业首次规模化应用;中国邮政2025年无人车租赁集中采购项目中标候选人公示正式发布;UPS宣布裁员4.8万并启动转型战略,11月份一架货机坠毁;京东物流与蒙牛首个BC一体化运营项目正式启动;菜鸟千机出海保障黑五大促,“全球5日达”再提速;19家企业组成“北粮南运”供应链战略合作联盟;Kuehne + Nagel收购爱尔兰航空货运专家Eastway;斯年智驾形成全球港口最大规模的无人集卡混编运营车队;全球Robotaxi第一股”小马智行港股上市,成2025年全球自动驾驶最大规模IPO;DeepWay深向港交所递表,为全球首家批量交付正向定义重卡公司;

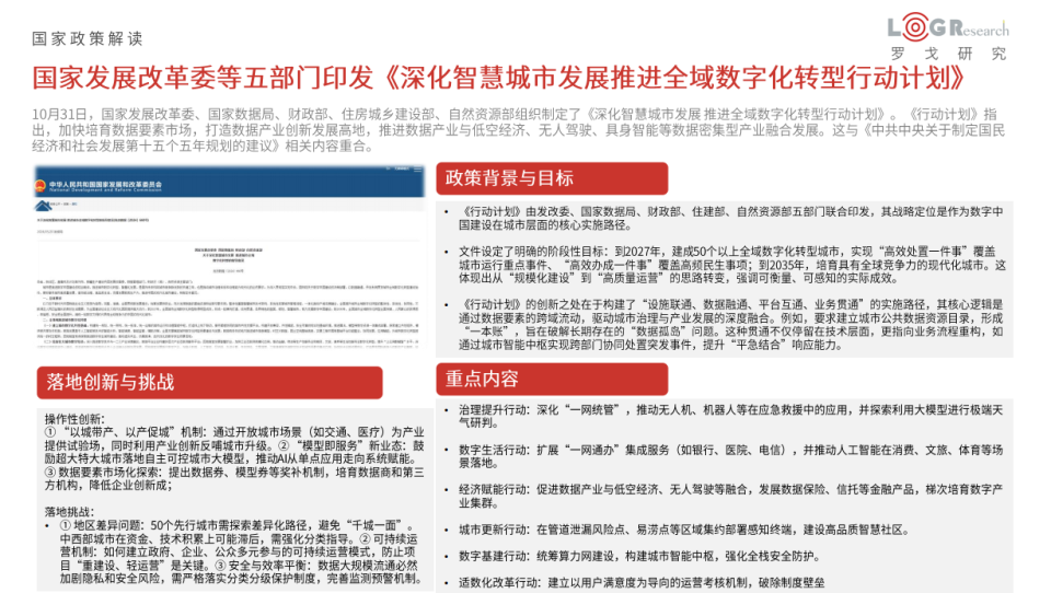
国家发展改革委等五部门印发《深化智慧城市发展推进全域数字化转型行动计划》;商务部等5部门联合印发《关于进一步完善海外综合服务体系的指导意见》;《药品冷链物流追溯管理要求》国家标准正式发布实施;北京市发布了4项自动驾驶领域地方标准;广东省人民政府办公厅印发《广东省支持低空经济高质量发展若干措施》;山东省通信管理局等部门印发《山东省低空信息基础设施专项规划》;

联合国Article 6.4监督机构通过“非永久性与逆转标准”;欧盟考虑放宽2040年中期气候目标;中国正式向联合国提交2035国家自主贡献,开启应对气候变化新征程;我国发现亿吨级页岩油增储阵地,为能源安全提供有力保障;28个项目入选交通运输部第二批公路水路典型运输和设施零碳试点;全球三方物流50强出炉,中国外运、京东物流等6家中国企业强势入围;外运物流等5家企业获全国首批“三星级绿色物流企业”认证……

10月资本市场新增12起投融资事件,已公布融资金额合计约122.42亿元人民币,投融资数量和金额较上月均有所上升。

本月市场动态:

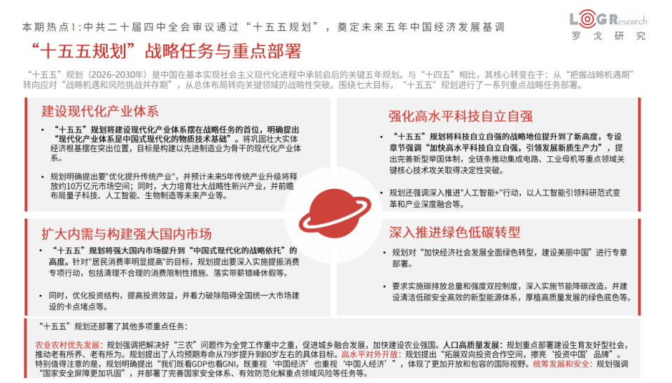
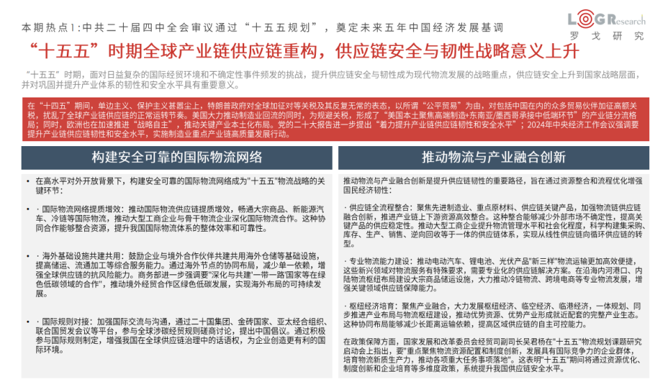
(1)中共二十届四中全会审议通过“十五五规划”,奠定未来五年中国经济发展基调

图片

图片

图片

图片

图片

(2)供应链&物流榜单

图片

图片

(3)碳资讯

欧盟考虑放宽2040年中期气候目标

图片

中国正式向联合国提交2035国家自主贡献,开启应对气候变化新征程

图片

我国发现亿吨级页岩油增储阵地,为能源安全提供有力保障

图片

28个项目入选交通运输部第二批公路水路典型运输和设施零碳试点

图片

……

01

供应链&物流市场最新动态

(1)商业生态企业

京东宣布联合广汽宁德时代造“车”,11.11期间正式开售

图片

亚马逊发布两项人工智能创新技术,在韩国投资逾50亿美元建设A|数据中心

图片

(2)快递/国际快递

国家邮政局公布2025年9月邮政行业运行情况:

图片

9月快递企业业绩表现:“反内卷”持续推进,顺丰和韵达单票收入环比分别涨6毛和1毛

图片

UPS宣布裁员4.8万并启动转型战略,11月份一架货机坠毁

图片

(3)供应链物流

19家企业组成“北粮南运”供应链战略合作联盟

图片

Kuehne +Nagel收购爱尔兰航空货运专家Eastway

图片

(4)港航/国际物流

全球港口码头领域迎来首个专属国际标准化技术机构

图片

宁波舟山港集团与宇树科技、浙江蓝成应急签署战略合作协议

图片

(5)货运物流

满帮集团、货拉拉、滴滴送货已实施货主实名认证

图片

(6)物流科技企业

“全球Robotaxi第一股”小马智行港股上市,成2025年全球自动驾驶最大规模IPO

图片

DeepWay深向港交所递表,为全球首家批量交付正向定义重卡公司

图片

02

资本市场动态

图片

图片

完整2025年10月供应链物流市场投融资分析请见月报完整版。

03

2025年10月重点物流政策及数据

图片

图片

图片

图片

图片

图片

图片

图片

图片

04

罗戈企业月报

企业版月报完整资料:月报PPT版本1份;专题研究PDF版本1份;行业数据(各类指数)EXCEL版本1份;企业数据(动态追踪)EXCEL版本1份。企业版全年只需支付5万,即可订购共12期,获得24份报告以及48份表格数据,其中已包括个人版的月报。

在疫情当下,把握未来趋势,紧跟行业动态,是企业当务之急。客户可根据需求在企业版月报资料中找到符合自身需求的信息或者增加对其他相关行业的理解。

个人版:月报pdf版本1份。

此外,罗戈研究除了立足供应链及物流,围绕企业经营发展相关问题,提供研究与咨询服务,还面向供应链和物流领域,提供碳管理咨询和培训服务,帮助企业科学合理的实现双碳目标。

图片

图片

图片