犯单位行贿罪,豪尔赛前董事长被“判三缓四”,公司被罚没超2800万元

红星资本局11月6日消息,昨晚,豪尔赛(002963.SZ)公告,其涉嫌单位行贿罪一案已由湖北省武汉市新洲区人民法院作出一审判决。

图片

根据判决结果,豪尔赛公司因犯单位行贿罪被罚700万元,追缴违法所得2152万元。被告人戴宝林因同一罪名被判处有期徒刑三年、缓刑四年,并处人民币300万元罚金。

创始人获刑3年、公司被罚没千万元

曾因“秘而不宣”被警示

根据此前公告,豪尔赛于今年8月7日收到湖北省武汉市新洲区人民检察院《起诉书》,公司及前董事长暨总经理戴宝林被以涉嫌单位行贿罪提起公诉。

《起诉书》显示,2024年12月12日,武汉市新洲区监察委员会对时任公司董事长、总经理戴宝林涉嫌违法犯罪进行立案调查,并自2024年12月12日对其实施留置。

2025年4月22日,戴宝林被解除留置,但于6月19日被公安机关执行逮捕。

值得注意的是,从戴宝林被留置到被逮捕的这些关键节点,豪尔赛均未及时履行信息披露义务。豪尔赛对上述重大事件的“秘而不宣”,最终引发监管部门的介入。

8月19日,北京证监局对豪尔赛及戴宝林、现任董事长戴聪棋等高管采取出具警示函的行政监管措施,指出公司存在规范运作及内部控制缺陷。

图片

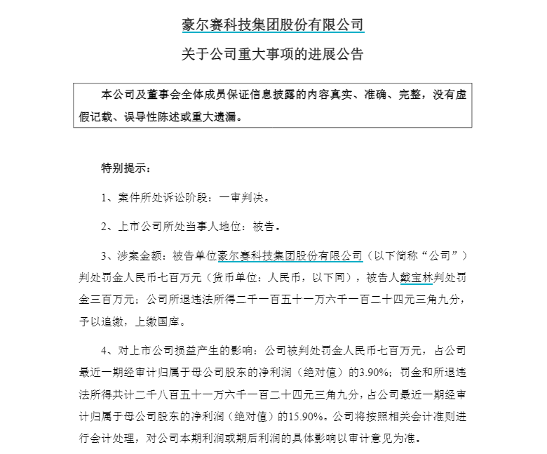
11月5日晚,豪尔赛公布了此事的最新进展。公告显示,湖北省武汉市新洲区人民法院依法审理了此案,已于近日审理终结,公司收到湖北省武汉市新洲区人民法院刑事判决书。

根据判决书,被告单位豪尔赛公司犯单位行贿罪,判处罚金人民币700万元;被告人戴宝林犯单位行贿罪,判处有期徒刑三年,缓刑四年,并处罚金人民币300万元;对武汉市新洲区监察委员会扣押的豪尔赛公司所退违法所得人民币约2152万元予以追缴,上缴国库。

公告显示,公司被判罚金及退缴违法所得合计约2851.61万元,占最近一期经审计归母净利润绝对值的15.90%。公司表示将依据相关会计准则进行账务处理,具体对当期或后期利润的影响将以审计机构确认为准。

豪尔赛在公告中就此事致歉,并表示将进一步加强内部控制和规范运作,持续提升信息披露质量。

被逮捕前半个月辞职

准“90后”儿子已接班

在司法程序推进的同时,豪尔赛内部也发生了一系列重要的人事与控股权变更。

就在戴宝林被逮捕前半个月,今年6月3日,豪尔赛曾公告称,戴宝林因“达到法定退休年龄”辞去第三届董事会董事长、董事、总经理等职务。离任后,戴宝林将受聘为公司名誉董事长。

图片

戴宝林,图据“豪尔赛”微信公众号

公开信息显示,戴宝林,1965年5月出生,为豪尔赛创始人,2024年税前年薪为120.52万元。戴宝林请辞后,其子戴聪棋(男,1989年11月生)被选举为豪尔赛新任董事长。

随后,豪尔赛于7月29日公告,戴宝林与戴聪棋签署表决权委托协议,前者将持有的3512.84万股股份(占公司总股本的23.36%)对应的表决权等权利独家委托给后者行使。

图片

戴聪棋,图据“豪尔赛”微信公众号

协议签署后,豪尔赛的控股股东和实际控制人正式变更为戴聪棋和刘清梅(戴宝林与刘清梅系夫妻关系,戴聪棋系二人之子)。戴宝林则与两个员工持股平台一起成为一致行动人。

也正是基于这一变更,豪尔赛在8月8日的公告中表示,“截至目前,戴宝林已不在公司董事会、管理层任职,已非公司控股股东、实际控制人”。

资料显示,豪尔赛科技集团股份有限公司于2000年在北京创立,于2019年登陆深交所,是一家致力于智慧光艺、智慧文旅、智慧城域建设和发展的科技创新型企业。

上市次年,豪尔赛业绩开始出现下滑和亏损,营收、归属于上市公司股东的净利润同比分别下滑48.30%、80.19%。

最新财报显示,今年前三季度公司营业收入为2.65亿元,同比下降29.79%;归母净利润为-2631.38万元,同比转亏;公司扣非后净亏损3163.23万元。

图片

对于业绩变动原因,豪尔赛曾解释称,主要受基建及地产领域投资节奏调整影响,照明工程行业需求出现阶段性波动,大型项目订单减少;同时行业竞争加剧,成本上行,利润空间有所下降;部分客户回款周期延长,导致计提的信用及资产减值准备增加。

此外,公司于2025年5月变更经营范围,新增“电动汽车充电基础设施运营”等业务,计划通过新能源板块“豪能汇”寻找新的业务增长点。然而,此次行贿案的罚金及退缴款项,或进一步加剧其现金流压力。

二级市场方面,截至今日午间收盘,豪尔赛报16.88元/股,涨0.06%,总市值为25.38亿元。

(本文不构成任何投资建议,据此操作风险自担)

编辑 侯春萍 综合上海证券报、证券时报、每日经济新闻等

审核 何先菊