因排放废气超标,大连棒棰岛食品公司被罚款15万

据信用中国(大连)11月4日公示的处罚信息,因排放废气超标,大连棒棰岛食品有限公司被罚款15万。

图片

图片

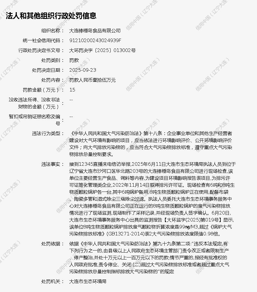
接到12345直播来电信访举报,2025年6月11日大连市生态环境局执法人员到位于辽宁省大连市沙河口区华北路203号的大连棒棰岛食品有限公司进行现场检查,该单位主要经营生产食品、调料等内容,为建设项目环境影响报告表项目,为排污许可证简化管理类企业,2022年11月14日取得排污许可证。

现场检查有6吨和8吨生物质颗粒锅炉各一台,其中6吨锅炉备用,8吨生物质颗粒锅炉正在使用,配备布袋、陶瓷多管和湿式除尘三级除尘过滤。

执法人员委托大连市生态环境事务服务中心对大连棒棰岛食品有限公司正在运行的8吨生物质颗粒锅炉的废气污染物排放情况进行了现场监测,现场制作了采样记录,并经现场负责人签字确认。

6月20日,大连市生态环境事务服务中心出具的监测报告【大环监字(2025)第019号】显示,该单位8吨生物质颗粒锅炉排放废气颗粒物折算浓度是99㎎/M3,超过《锅炉大气污染物排放标准》(GB13271-2014)表2大气污染物排放浓度限值0.98倍。

2025年9月23日,大连市生态环境局作出大环罚决字〔2025〕013002号行政处罚书,对该公司罚款15万元。

另据信用中国(大连)网站公示的信息,大连棒棰岛食品有限公司曾因将化学品未存储在危险化学品专用仓库内,2025年7月28日,大连市应急管理局作出(大)应急罚〔2025〕6001号行政处罚书,对该公司罚款5万元。

来源:信用中国(大连)