事关你的房子!开封最新通知!

11月3日

开封市住房和城乡建设局网站

发布最新通知


图片


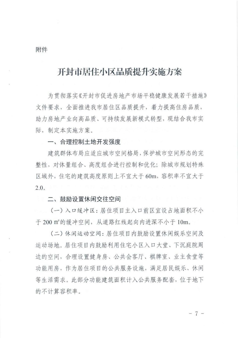
《开封市促进房地产市场平稳健康发展若干措施》印发

其中明确




  • 实施契税补贴政策

在市区(不含祥符区)购买商品住房(不含二手房)尚未缴纳契税的购房人,按照应缴纳契税总额的20%给予补贴


  • 加大购房补贴力度

各县区对2025年9月1日至12月31日期间购买首套和第二套新建商品住房的家庭,可给予购房补贴等政策支持。


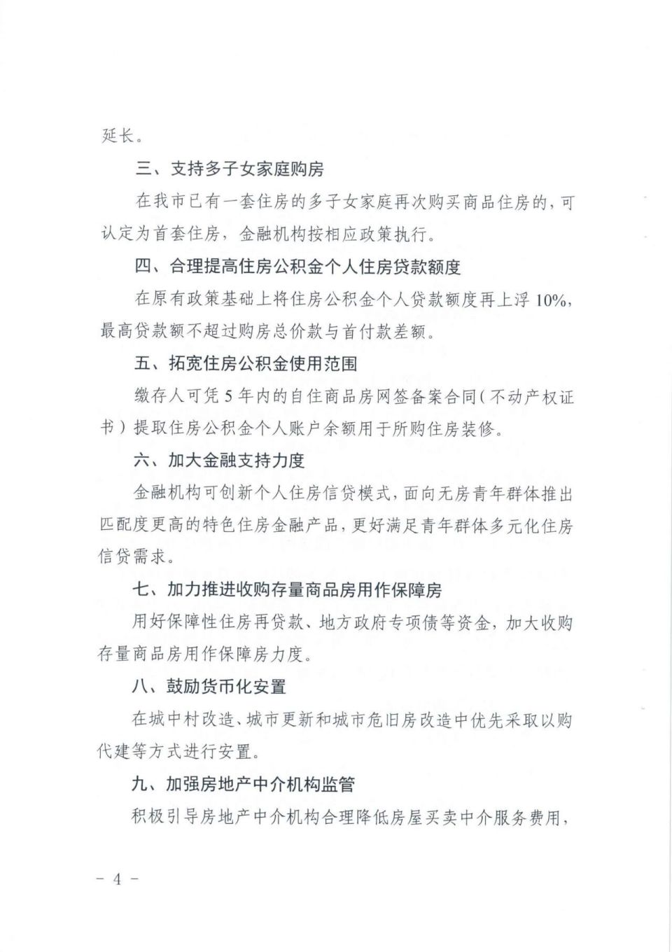
  • 支持多子女家庭购房

在我市已有一套住房的多子女家庭再次购买商品住房的,可认定为首套住房,金融机构按相应政策执行。


  • 合理提高住房公积金个人住房贷款额度

在原有政策基础上将住房公积金个人贷款额度再上浮10%,最高贷款额不超过购房总价款与首付款差额。


……



措施自印发之日起施行

有效期两年

其中

第一条有效期

截至2025年12月31日

详见↓

图片
图片
图片
图片
图片
图片
图片
图片
图片

来源:开封市住房和城乡建设局网站
值班编委:戴晓翔
审核:杜趁义
编辑:马越
平台合作电话:0371-22924343