“清远鸡王”冲刺港股!去年狂赚近9亿

又一餐饮供应商,要IPO了。

图片

近日,港交所官网披露广东天农集团股份有限公司(下称“天农集团””)递交的上市申请。根据披露的招股书,募集资金将用于扩展销售网络、升级供应链、提升生产及研发能力等。

根据弗若斯特沙利文报告,2024年,天农集团在中国清远鸡市场中占据了约59.3%的份额,超过了其他所有中国清远鸡提供商总和,堪称“清远鸡一哥”。

天农集团自己也对外声称,合作伙伴已超过上千家。包括陶陶居、徐记海鲜、毋米粥、金稻园等餐企,盒马、永辉、山姆、麦德龙等知名零售商,都与其建立了合作关系。

然而,在进一步深扒天农集团的这份招股书后,我们看到了这家企业还面临着一些略显尴尬的境遇。

“鸡王”不靠鸡,6成营收来源于生猪产品

在广东,清远鸡是最有名的鸡种之一,属于国家地理标志产品,养殖历史可追溯至千年前的宋代。据清远市农业农村局数据显示,2024年,清远鸡出栏量达1.53亿只,存栏5049万只,综合产值111.96亿元。

清远鸡的诞生,与清远独特的地理环境分不开。清远多山地丘陵,为鸡群提供了理想的放养场所,当地人也沿袭自然放养的养殖习惯,让鸡群在山林间奔跑、觅食,造就了清远鸡“肉质紧实、皮爽肉滑、骨都有味”的独特口感。

而天农集团的发家史,正是从清远鸡开始。2003年,肖文清、张正芬创立了广东天农食品有限公司(后改制为股份有限公司,更名为广东天农食品集团股份有限公司,并在今年9月改名为广东天农集团股份有限公司)。

夫妻二人都曾在四川畜牧兽医学院就读(现称西南大学),后又分别在温氏食品担任过饲料事业部副总经理、技术中心技术总监。凭借在养殖行业的丰富经验,以及敏锐的商业嗅觉,两人很快就将天农集团的发展带入正轨,发展起清远鸡相关业务。

图片

△图片来源:天农集团公众号

招股书中透露,截至2025年上半年,天农集团在广东与982个清远鸡家庭农场达成了合作。去年,公司的清远鸡及其他土鸡的总销售量,已经达到2870万只。另据弗若斯特沙利文报告,天农集团在广东省所有黄羽肉鸡提供商中排名第二。

不过,让人意外的是,靠清远鸡发家,但天农集团这家公司最赚钱的业务却不是清远鸡。

餐饮供应链指南注意到,天农集团专注纯种清远鸡、优质生猪、特色鸡蛋的全产业链经营,已覆盖育种、良种繁育、生态养殖、饲料生产、屠宰、食品加工及品牌营销等各个环节。

招股书显示,2022年、2023年、2024年,天农集团的营业收入分别为39.52亿、35.96亿、47.76亿。而这当中,生猪产品收入分别为25.87亿元、22.14亿元、32.03亿元,在总收入的占比分别为65.5%、61.6%、67.1%。对比之下,清远鸡及其他土鸡的销售额维持在10亿上下,占比仅2成多。

图片

△图片来源:天农集团招股书

今年上半年,天农集团清远鸡及其他土鸡的营收减少了8851万元,营收占比降至20.7%;生猪产品的营收则增至14.72亿元,占比也同比提升到了66.3%。

也就是说,公司最核心的赚钱业务,并非声名在外的清远鸡,而是周期性极强的生猪产品。

大客户依赖,净利波动大

与很多肉类食材供应商类似,天农集团对大客户也存在一定依赖。

招股书显示,天农集团来自五大客户的销售额接近2成。2022年、2023年、2024年及2025年上半年,天农集团来自五大客户的销售额分別占总收入的19.0%、17.1%、17.8%及17.4%。

这也意味着,公司近两成的营收命脉,系于少数几个关键客户的订单之上。若是后续这些大客户的订单产生波动和流失,将对公司的业绩造成直接影响。而从近几年的情况来看,五大客户的销售额占比已经出现了下滑趋势,从2022年的19.0%降至今年上半年的17.4%。

另外,大客户意味着大订单,但也往往伴随着更强的议价能力和更低的毛利率。

过去几年里,天农集团的利润就波动明显,2024年净利润达8.90亿元,但2023年却大亏6.69亿元。

具体到产品,多类产品的毛利率也不太稳定。其中,营收主力生猪产品在2022年到2024年的毛利率,分别为21.1%、0.4%、20.6%,波动明显。

图片

△图片来源:天农集团公众号

相比之下,生鲜及其他产品的毛利率更为稳定,保持在两位数,今年上半年还增长至17.2%,但是该业务的营收占比还较低。

对于天农集团而言,能否在服务大客户时,保持健康的利润水平,或许是比营收占比更关键的指标。

股权集中,典型的家族式企业

天农集团的家族企业色彩浓厚,也为公司的经营发展蒙上了一层不确定性。

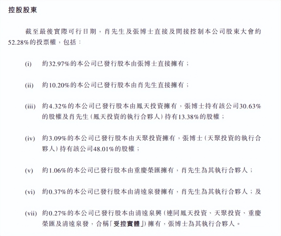
企查查官网显示,在天农集团,家族成员在董事会和管理层占据了主导地位。肖文清、张正芬夫妇直接及间接控制约52.28%的投票权。

其中,张正芬直接持股 32.97%,肖文清直接持股10.20%。但二人也通过多家企业间接持股,肖文清是公司股东凤天投资、重庆荣汇的实控人,另两位股东天聚投资、清远泉兴的实控人则是张正芬。

另外,公司多名执行董事都是肖文清、张正芬家族的成员,其中,张大立为张正芬、肖文清的侄子,Zhang Pengfei(曾用名张高源)则为张正芬、肖文清的儿子。

图片

△图片来源:天农集团招股书

家族式管理方式,对企业发展而言也是有利有弊。

一方面,家族管理有利于企业的运营稳定性、决策高效性,家族成员间的信任有助于经营策略的执行,在面对市场快速变化时能够迅速做出反应。

但这些家族成员未必具备现代企业管理所需的专业知识和技能。特别是在财务、法律、资本市场等专业领域,如果过度依赖家族成员,可能导致决策失误。而且重要职位都被家族成员占据时,外部优秀人才将难以获得晋升机会,导致企业难以吸引和留住人才,企业的创新能力和竞争力将受到严重影响。

长远来看,家族企业也会存在大量的关联交易,交易过程中,很难保证完全的公允性。当家族利益与广大股东利益发生冲突时,如何平衡两者,会将成为公司经营的一大难题。

写在最后

近几年,消费者对品质食材、地域性食材的关注度越来越高,不少餐企都在深挖地标食材,其中也包括清远鸡。

今年,海底捞的广州、深圳两地门店,联合清远优质养殖基地,推出100%原种清远鲜切鸡;更早的去年,朱光玉火锅馆也联合锦匠食品,推出了“广东清远手撕鸡”,并将其定位于该年秋季的超级单品……

还有鲜切鸡肉火锅的流行,都让清远鸡的热度不断走高。

可以预见,清远鸡这款特色食材还有不错的前景,而天农集团作为赛道龙头,凭借在清远鸡领域的全产业链布局,还有不小的发展想象空间。

但资本市场会以更审慎的眼光去审视一家企业,单凭“清远鸡王”的光环,还不足以打动资本方。

能否降低周期依赖、提升清远鸡盈利占比、并妥善解决渠道与治理矛盾的路径……天农集团未来的资本之路,还存在很多不确定。

作者:杨雯;编辑:景雪;封面图:图虫创意。