贵州茅台:将启动第二轮回购,2025中期拟分红超300亿

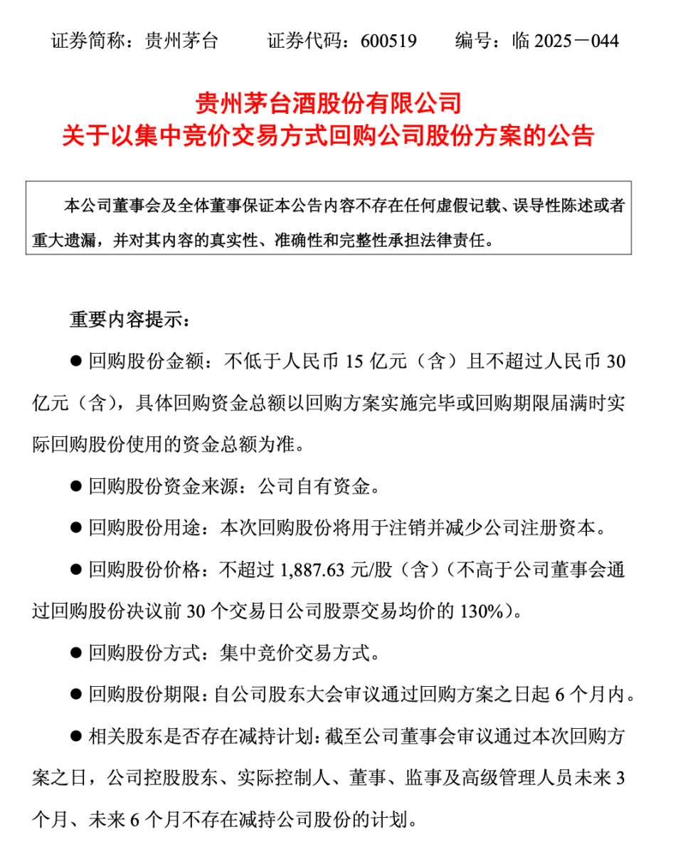
11月5日晚间,贵州茅台发布公告称,公司将启动股份回购。根据公告,此次回购使用公司自有资金,通过集中竞价交易方式,金额为15亿至30亿元,回购股份将用于注销并减少公司注册资本,回购期限为自公司股东大会审议通过回购方案之日起6个月内。


图片


据了解,贵州茅台于2025年1月-8月,实施了上市以来首次注销式回购,回购金额约60亿元。


另据其同日公告,公司拟实施2025年中期利润分配,向全体股东每股派发现金红利23.957元(含税)。截至2025年9月30日,公司总股本为125,227.0215万股,以此计算合计拟派发现金红利30,000,637,540.76元(含税)。


图片

免责声明:本号所发文章内容仅供学习、交流,并对文中观点保持中立!如有侵犯您的权益请及时联系我们,我们将及时删除。