异地公积金办理郑州“商转公”贷款指南!附申请条件+材料→

小伙伴们大家好呀

近期有不少的小伙伴在后台询问

外地的公积金

可以在郑州“商转公”贷款吗?

小编今天就来为大家进行解答

具体详情一起来看

👇👇👇


Q

异地公积金能在郑州“商转公”贷款吗?


✅答:凡正常连续缴存住房公积金满6个月或以上(包含异地),并在本市行政区域范围内购买自住住房时存在未结清的商业贷款(商贷已经结清的暂不支持商转公)的职工,均可申请住房公积金商转公贷款(借款人为住房买受人且为正在缴存住房公积金的职工)。


Q

“商转公”贷款申请条件是什么呢?


✅答:已经使用商业银行个人住房贷款(简称“商业贷款”)在郑州行政区域内购买自住住房的家庭,符合下列条件的,可申请办理商转公贷款:

1️⃣商业贷款所购房屋已经取得《房屋所有权证》或《不动产权证书》,除向商业贷款银行设定抵押外,未设定其他抵押权、居住权登记事项,不存在司法查封、冻结等权利限制;

2️⃣商业贷款尚未结清,且无尚未处理的逾期,商业贷款银行同意提前结清商业贷款;

3️⃣《房屋所有权证》或《不动产权证书》记载的所有权人或共有权人符合公积金贷款申请条件;

4️⃣具有在规定时间内结清商业贷款的能力


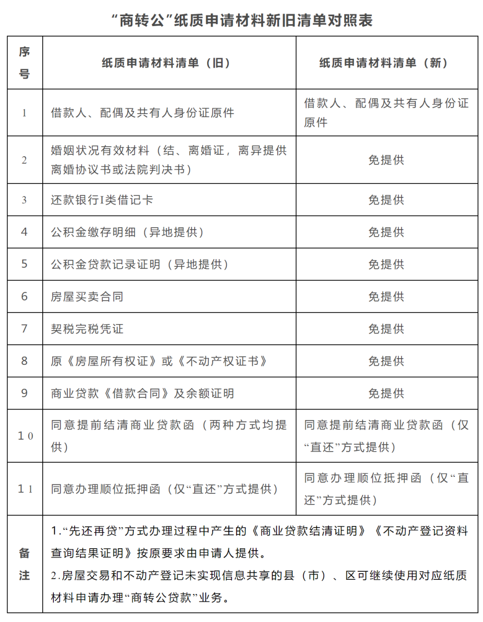
✅申请所需材料

1️⃣“先还再贷”的纸质材料由原来的10项减为1张身份证即可办,采用该模式的申请人仅需提供房屋产权人的身份证原件,即可到郑州市各政务服务中心公积金窗口申请办理;

2️⃣“直还”模式纸质材料由原来的11项减为3项,采用“直还”模式的申请人,仅需提供房屋产权人身份证原件和银行出具的《同意提前结清商业贷款函》《同意办理顺位抵押函》,即可申请办理。

图片

图源:郑好办

✅申请入口:

郑好办

进入【郑州本地宝】公众号

在公众号对话框发送【商转公

获取郑州商转公详细信息

条件、材料、办理流程、预约指南

图片

除此之外

前不久郑州公积金管理中心通知

郑州“商转公贷款”直还签约银行再添5家

截止到目前

哪些银行支持商转公?

小编也为大家整理了

“商转公贷款”直还签约银行一览表

↓↓↓


郑州60家“商转公贷款”直还

签约银行一览表



✅郑州60家“商转公贷款”直还签约银行一览表:


图片

图源:郑州公积金住房管理中心

更多办事内容

尽在郑州本地宝【办事全攻略

社保公积金补贴消费券

这里统统都有

编辑:嘉一(韦嘉)