002963,犯单位行贿罪,被罚没超2800万元,创始人被判缓刑!儿子已接班,公司持续亏损

11月5日,豪尔赛(002963.SZ)公告称,公司因犯单位行贿罪被罚700万元,追缴违法所得2152万元。

图片

图片

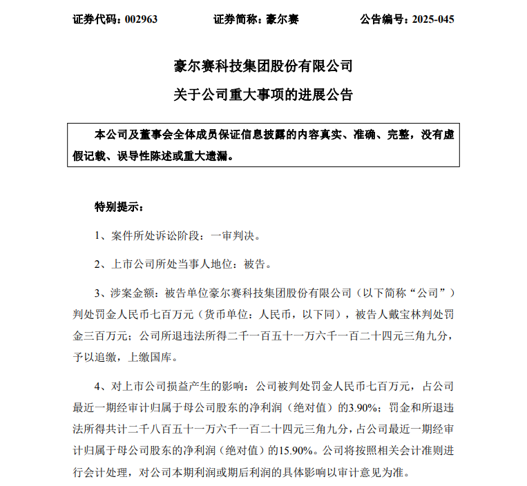
公司被罚没超2800万元

创始人被“判三缓四”

公告显示,湖北省武汉市新洲区人民法院依法审理了此案,已于近日审理终结,公司收到湖北省武汉市新洲区人民法院刑事判决书。

根据判决书,被告单位豪尔赛公司犯单位行贿罪,判处罚金人民币700万元(罚金款已缴纳)被告人戴宝林犯单位行贿罪,判处有期徒刑三年,缓刑四年,并处罚金人民币300万元(罚金款已缴纳)

对武汉市新洲区监察委员会扣押的豪尔赛公司所退违法所得人民币2152万元予以追缴,上缴国库

图片

豪尔赛在公告中就此事致歉,并表示将进一步加强内部控制和规范运作,持续提升信息披露质量

根据此前公告,豪尔赛于今年8月7日收到湖北省武汉市新洲区人民检察院《起诉书》,公司及前董事长暨总经理戴宝林被以涉嫌单位行贿罪提起公诉。

根据《起诉书》,2024年12月12日,武汉市新洲区监察委员会对时任公司董事长、总经理戴宝林涉嫌违法犯罪进行立案调查,并自2024年12月12日对其实施留置。

2025年4月22日,武汉市新洲区监察委员会解除对戴宝林的留置。2025年6月19日,武汉市公安局新洲区分局对戴宝林执行逮捕

图片

准“90后”儿子已接班

公司上市后业绩变脸,目前持续亏损

值得注意的是,就在戴宝林被逮捕前不久,6月3日,豪尔赛曾公告称,戴宝林因达到法定退休年龄提请辞去公司第三届董事会董事长、董事、总经理、董事会战略委员会召集人、薪酬与考核委员会委员职务离任后,戴宝林将受聘为公司名誉董事长。

公开信息显示,戴宝林(男,1965年5月生)为豪尔赛创始人,2024年税前年薪为120.52万元戴宝林请辞后,其子戴聪棋(男,1989年11月生)被选举为豪尔赛新任董事长

资料显示,豪尔赛科技集团股份有限公司于2000年在北京创立,是一家致力于智慧光艺、智慧文旅、智慧城域建设和发展的科技创新型企业。

2019年,豪尔赛登陆深交所,发行价格为23.66元/股。上市次年,豪尔赛业绩“变脸”,营收、归属于上市公司股东的净利润同比分别下滑48.30%、80.19%

2021年—2024年,豪尔赛扣非净利润连亏4年,分别为-951.1万元、-1.69亿元、-4620万元和-1.09亿元。

图片

今年前三季度,豪尔赛实现营业收入2.65亿元,同比下降近30%;公司归母净利润亏损约2631.38万元,扣非净利润亏损3163.23万元。

值得一提的是,尽管业绩不太行,但豪尔赛今年股价却表现不俗,10月单月涨超24%,年初至今涨超47%

图片

(声明:文章内容和数据仅供参考,不构成投资建议。投资者据此操作,风险自担。)

编辑|||段炼 杜恒峰

校对|何小桃

封面图片:视觉中国(图文无关)

图片

日经济新闻综合自上市公司公告、财报、证券时报、读创财经公开资料等

每日经济新闻