Neuron:暨南大学任超然团队揭示调节压力适应行为的神经环路

图片

光通过视网膜将光信号转为电信号传递到中枢神经系统发挥作用。已有研究表明光通过腹外侧膝状体和中间小叶(vLGN/IGL)环路抑制外侧核(LHb)的异常放电改善小鼠的抑郁样行为。


2025年11月5日暨南大学任超然团队在Neuron杂志发表文章“Multisensory integration in the mouse ventral visual thalamus mediates stress coping via locus coeruleus-related circuits”揭示调节压力适应行为的神经环路:LC→vLGN/IGL。

图片

1

负性刺激和中性刺激激活LC→vLGN/IGL环路

研究人员通过光纤钙成像系统发现在足底电击、气喷、伤害性刺激、热刺激、悬尾实验等负性刺激vLGN/IGL神经元钙离子活性显著增加。在声音刺激、新物体刺激等中性刺激后上述神经元钙离子活性增加,但随着刺激次数增加,钙离子活性逐渐减弱。


逆行示踪病毒发现vLGN/IGL神经元主要接受来自于视网膜、上丘浅表层、视觉皮层、顶盖前区前核(APN)、中缝背核(DRN)、蓝斑(LC)。然而,当使用病毒工具特异性损毁这些输入通路后,只有损毁来自LC的输入,抑制由足底电击、伤害性刺激、声音及新物体刺激所引发的vLGN/IGL神经元钙活动增强。


在LC脑区注射cre依赖光激活病毒,vLGN/IGL脑区注射逆行cre病毒,待病毒表达后光刺激可引起vLGN/IGL脑区兴奋性突触后电流,α1-肾上腺素受体拮抗剂和AMPA受体拮抗剂均可阻断上述电流的产生,表明vLGN/IGL脑区的LC输入可共释放谷氨酸和去甲肾上腺素。钙成像记录到负性刺激和中性刺激均能显著增强投射至vLGN/IGL的LC神经元的钙离子活性。负性刺激和中性刺激可促进vLGN/IGL脑区谷氨酸和去甲肾上腺素的释放,然而仅AMPA受体拮抗剂可阻断负性刺激和中性刺激引起的vLGN/IGL神经元激活。

图片

图1负性刺激和中性刺激激活LC→vLGN/IGL环路


2

LC→vLGN/IGL环路调控应激应对行为

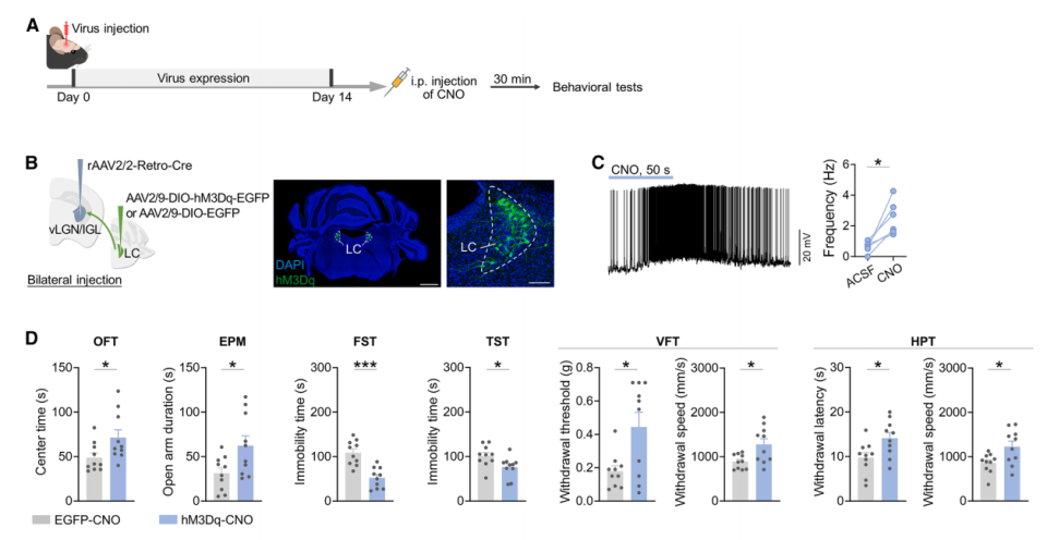
化学遗传学技术慢性抑制LC→vLGN/IGL环路后在旷场实验中心区域停留时间减少,在十字高架实验开放臂区域停留时间减少,在强迫游泳和悬尾实验中不动时间增加,在热刺激缩回潜伏时间延长,表明存在应激应对行为障碍。利用病毒工具特异性降低vLGN/IGL脑区谷氨酸释放后可引起上述应激应对行为障碍,但降低去甲肾上腺素表达并不会引起应激应对行为障碍。慢性抑制LC→vLGN/IGL环路或抑制投射至vLGN/IGL的LC神经元后可显著增加接受阈下应激小鼠在强迫游泳和悬尾实验中不动时间,降低糖水消耗率,即引起抑郁样行为。降低vLGN/IGL脑区谷氨酸释放后也可增加应激敏感性。


化学遗传学慢性激活投射至vLGN/IGL的LC神经元或激活LC→vLGN/IGL环路后旷场实验中心区域停留时间增加,在十字高架实验开放臂区域停留时间也增加,在强迫游泳和悬尾实验中不动时间减少,热刺激缩回潜伏时间减少,表明激活LC→vLGN/IGL环路促进应激应对行为。

图片

图2、激活LC→vLGN/IGL环路促进应激应对行为


3

丰富环境刺激通过LC→vLGN/IGL环路

发挥促应激应对行为作用

利用病毒工具发现接受LC输入的vLGN/IGL神经元轴突末梢投射到LHb、丘脑连接核(Re)、外侧和腹外侧中脑导水管周围灰质(l/vlPAG)。钙成像记录到负性刺激和中性刺激均能显著增强上述区域中的轴突末梢。然而,抑制投射到LHb的轴突末梢后可引起抑郁和焦虑样行为,并不影响疼痛行为;抑制投射到l/vlPAG的轴突末梢后可加重疼痛行为,并不影响抑郁和焦虑样行为;抑制投射到Re的轴突末梢后不影响抑郁和焦虑样行为、疼痛行为。


2周丰富环境刺激可激活LC→vLGN/IGL环路,并能增强应激应对行为。电生理实验发现丰富环境刺激显著增加接受LC输入的vLGN/IGL神经元放电活动。慢性抑制投射至vLGN/IGL的LC神经元或接受LC输入的vLGN/IGL神经元可显著阻断丰富环境刺激的促应激应对行为作用。


图片

图3、丰富环境刺激通过LC→vLGN/IGL环路发挥促应激应对行为作用




总结:

本文发现LC兴奋性输入驱动vLGN/IGL神经元响应负性和中性应激刺激,抑制该环路损害应激应对行为,增加应激敏感性。


创作声明:本文是在原英文文献基础上进行解读,存在观点偏向性,仅作分享,请参考原文深入学习。