涉嫌便携式无人机项目违规,航天宏图被暂停军队采购资格3年

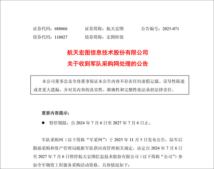
11月5日,航天宏图信息技术股份有限公司(以下简称为“航天宏图”)发布公告称,公司近期已收到军队采购网处理,被暂停军队采购资格3年。

图片

军队采购网同日发布的公告显示,经调查,航天宏图信息技术股份有限公司在参加便携式无人机系列项目采购活动中,涉嫌存在违规行为。

根据军队供应商管理相关规定,禁止3年内(自2024年7月6日起至2027年7月6日止)参加全军物资工程服务采购活动的处理。在禁止期内,法定代表人王宇翔控股或管理的其他企业禁止参加上述范围军队采购活动,授权代表李静禁止代理其他供应商参加上述范围军队采购活动。

对此,航天宏图表示,“知悉被暂停采购资格后,公司内部高度重视,后续将积极申请复议”。采购资格暂停事项,影响了公司在特种领域储备项目的获取,将对公司的生产经营及经营业绩造成负面影响。

该公司还表示,将进一步完善业务布局,对特种领域业务进行全面梳理,确保所有操作严格遵循相关法律法规及采购规范。

图片

航天宏图垂直起降固定翼纯电动无人机 界面新闻

据官网介绍,航天宏图信息技术股份有限公司成立于2008年,是国内领先的卫星应用与空天信息服务企业。公司自主研发了具有完全知识产权的遥感与地理信息一体化软件平台PIE(Pixel Information Expert)及遥感云服务平台PIE-Engine,为自然资源、应急管理、生态环境、水利、气象、农业等众多行业提供空间信息应用整体解决方案。

航天宏图近期披露的2025年第三季度财报显示,第三季度该公司营业收入仅1.13亿元,同比大幅下降77.51%;归属于上市公司股东的净利润亏损达1.19亿元,同比扩大220.54%。前三季度,公司实现营业总收入4.03亿元,同比下降70.06%;归母净利润亏损3.66亿元,上年同期亏损2.22亿元;扣非净利润亏损3.86亿元,上年同期亏损2.66亿元。

11月5日,航天宏图跌1.09%,报收29.14元/股。

本文系观察者网独家稿件,未经授权,不得转载。