企业月报 | 单月销售维持低位,投融资均环比下降(2025年10月)

核心内容


1、合约销售:百强房企10月实现销售操盘金额2530亿元

2、企业拿地:10月投资额较前三季度月均降三成,超半数未有拿地

3、企业融资:单月总量环比回落,同比则略有增长

4、组织动态:万科董事长再更迭,金科全新管理团队组建完成



  文 / CRIC研究中心



0
1
合约销售


百强房企10月实现销售操盘金额2530亿元

图片
图片
图片

核心观点:

1、2025年10月,TOP100房企实现销售操盘金额2530亿元,环比增长0.1%,同比减少41.9%。累计业绩来看,百强房企实现销售操盘金额25766.6亿元,同比减少16%,降幅相较于前9月扩大4.2个百分点。

图片

2、2025年10月,百强房企各梯队销售门槛较去年同期进一步降低,且门槛值均降至近年最低水平。其中,TOP10房企销售操盘金额门槛同比降低9.4%至678.9亿元。TOP30和TOP50房企门槛也分别同比降低5.4%和11.6%至193.9亿元和113.2亿元。TOP100房企的销售操盘金额门槛更是降低了23.4%至43.6亿元。

具体分梯队来看,2025年前10个月百强房企各梯队的操盘销售金额均在降低,TOP21-30房企的累计销售规模降幅相对较小,为9.3%,是唯一降幅在10%以内的梯队。

图片

3、从企业表现来看,2025年10月有48家百强房企单月业绩环比增长,其中20家企业单月业绩环比增幅大于30%,包括万科、华发股份、越秀地产、中国铁建、绿地控股、中建壹品、中国中铁和中建智地等,TOP10房企中有6家的销售操盘金额环比有所增长。




0
2
企业拿地


10月投资额较前三季度月均降三成

超半数未有拿地

图片

核心观点:

1、单月拿地金额较前三季度月均下降近三成。10月份,受优质地块供应减缓及销售压力增大的影响,房企投资金额持续维持在年内低位。重点监测的30家房企单月投资金额(全口径)约为493亿元,环比下降61%,同比增长35%,与今年前三季度月均相比,降幅仍高达28%;30家企业拿地面积为249万平方米,环比下降15%,同比增长66%。在核心城市优质地块出让节奏放缓的背景下,10月成交楼板价跌至19809元/平方米,环比大幅下降54%。

2、超半数典型企业10月未有新增土地入账。其中单月拿地超过50亿元(全口径)的企业仅有保利发展、中海地产招商蛇口、越秀地产等央国企,其他企业投资金额均不足30亿元。由此可见,当前企业拿地的态度十分谨慎。另外,各家企业拿地的策略基本保持一致,即以核心一二线城市优质地块为主,且较二季度更为理性,不盲目溢价拿地。

3、四季度拿地继续保持谨慎和理性。在土地市场领域,中央部委多次表态,规划建议明确将持续完善商品房开发、融资等基础制度,因城施策增加改善性住房供给,同时推进房屋品质提升工程与城市更新工作。预计后续土地市场将在供给侧进一步优化调整:一方面按需求确定各地供地指标,另一方面推动住房新规落地。

因此,对于企业而言,在当前市场尚未真正止跌回稳以及优质土地供应放缓之下,四季度并不是拿地“窗口期”,需要继续保持谨慎和理性地拿地,预计全年超40%销售百强企业将维持零新增土储状态。随着中央政策落地执行,房企应聚焦长三角、粤港澳大湾区等核心城市群,重点关注低密宅地及城市更新项目。




0
3
企业融资


单月总量环比回落

同比则略有增长

图片


核心观点:

1、融资总量:2025年10月65家典型房企的融资总量为349.07亿元,环比减少9.6%,同比增长4.8%。从全年的累计数据来看,1-10月65家典型房企的累计融资总量为3520.57亿元,同比减少25.7%。在融资结构方面,本月房企境内债权融资264.46亿元,环比减少2.5%,同比减少12.2%;境外债权融资28.5亿元,环比减少38.1%,去年同期则没有企业进行境外融资;资产证券化融资56.11亿元,环比增长43.6%,同比增长167.3%。

2、融资成本:2025年1-10月65家典型房企新增债券类融资成本为2.92%,较2024年降低0.01个百分点,其中境外债券融资成本7.75%,较2024年全年提升3.57个百分点,境内债券融资成本2.55%,较2024年全年降低0.36个百分点。单月来看,本月越秀地产通过其子公司发行了一笔利率为3.3%的境外票据,大幅降低了房企整体的境外债券融资成本;而由于境内发行债券的企业基本都是招商蛇口、保利发展、中海等央国企,因此境内债券融资成本环比略微降低了0.02个百分点至2.38%,继续保持低位。

图片

3、企业表现:本月融资总量最大的企业是招商蛇口,企业在本月发行了1笔40亿元的公司债和一笔5亿元的中期票据,此外还获得了1.93亿元人民币的银行贷款。从企业梯队来看,2025年1-10月TOP10房企平均每家的融资额为219.68是所有梯队中最多的。TOP51+房企平均每家的融资额为17.05亿元,同比减少19.82%,是融资规模降幅最小的梯队。从融资成本来看,TOP10梯队的房企融资成本最低,为2.53%;较2024年全年融资成本降低了0.15pct,降幅也是最大的,同时比融资成本最高的TOP31-50的房企低1.14pct。

图片




0
4
组织动态


万科董事长再更迭

金科全新管理团队组建完成

图片


核心观点:

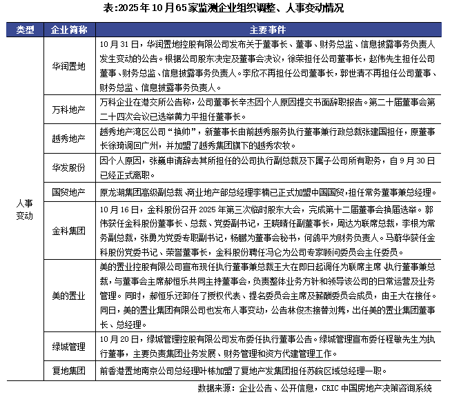
2025年10月,房地产行业人事调整进入密集期。据CRIC监测的65家企业显示,华润置地、万科地产、金科集团、越秀地产、美的置业等多家重点房企集中出现核心岗位变动,涵盖董事长、总裁、区域负责人等关键职位,调整类型涉及董事会换届、跨企业高管加盟、内部岗位调任等多元形式。其中,万科的高层震荡与金科的董事会全面换届成为行业焦点,两类调整分别凸显了国资控股房企“稳舵优先”与重整企业“战略重塑”的核心诉求,折射出行业深度调整期,房企通过人事优化适配风险化解、经营转型的核心逻辑。具体变动如下:

1、万科董事长再更迭:辛杰辞任,黄力平接棒

10月,万科董事长更迭、前总裁被采取刑事强制措施引发行业震荡。10月13日,万科公告显示,原董事长辛杰因“个人原因”申请辞任非执行董事及董事长职务,辞任后不再担任公司任何职务,辞职报告当日生效。同日,董事会选举黄力平为新任董事长,任期至第二十届董事会届满。

新任董事长黄力平为“深铁系”核心成员,现任深铁集团党委副书记、总经理,自2021年6月起担任万科董事,熟悉企业运营逻辑。其拥有同济大学工学硕士学位及教授级高级工程师资质,兼具轨道交通与企业管理经验。

在新帅人选上,黄力平接棒董事长,本质是深铁对万科支持的延续,这种内部提拔的安排,最大的价值是避免管理断层,在万科风险化解的关键阶段,“稳定衔接”保障了战略的延续性。

2、金科完成董事会换届:全新管理团队组建完成

10月16日,金科股份召开2025年第三次临时股东大会,完成第十二届董事会换届选举。新一届董事会由9人组成,包括6名非独立董事与3名独立董事,涵盖地产开发、资产管理、股权投资等多个领域专业人才,为决策提供全方位支持。

郭伟获任金科股份董事长、总裁、党委副书记,王晓晴任副董事长,周达为联席总裁,李根为常务副总裁,张勇为党委专职副书记,杨鹏为董事会秘书,何鸽平为财务负责人。马蔚华获任金科股份党委书记、荣誉董事长,金科股份聘任冯仑为公司专家顾问委员会主任委员。金科新领导班子是其司法重整落地后的关键布局,以“国资背景+多元履历+专业互补”为核心特征,聚焦化解风险、稳定经营与战略转型,为企业穿越周期奠定基础。



排版:土木