钍基熔盐堆研发突破!核电,迎来第二增长曲线?

 该图片可能由AI生成图片

作者/星空下的烤包子

编辑/菠菜的星空

排版/星空下的乌梅

最近一段时间,资本市场上有一个板块突然迎来了大涨,让不少投资者都感到兴奋,那就是核电板块。比如#兰石重装(603169)、#海陆重工(002255)等企业都直接涨停。

图片海陆重工股价变化(来源:百度)

要知道,#核能 发电稳定性强且单位碳排放量低,是“双碳”背景下稳定清洁的基荷电源,所以其发展如何对于我国“双碳”目标的实现,至关重要。

那么,最近核电上涨背后的逻辑是什么?未来还有多大的增长空间呢?笔者今天带你来一探究竟。

一、核心技术取得新突破

对于核电领域来说,没有什么比关键技术突破,更能让投资者感到兴奋了。

就在几天前,由中国科学院上海应用物理研究所牵头打造的2兆瓦液态燃料#钍基熔盐实验堆,已经成功完成#钍铀核燃料 的首次转换。

这个成果,虽然看似不太起眼,但是这是首次获取钍元素进入熔盐堆运行后的实验数据,为熔盐堆核能系统利用钍资源的技术可行性,提供了重要的初步验证。

简单来说,钍作为一种放射性较弱的银色金属,天然存在于岩石中。而钍基熔盐堆则是以高温熔盐作为冷却剂的第四代先进核能系统。高温熔盐具有比较优质的热物特性,适合建成轻量化、低成本的小型模块化反应堆。

要知道,目前的核燃料主要是“铀”,或许这是从“铀”到“钍”的关键一步,从而降低对铀的对外依存度。而且,我国钍资源储量丰富,已探明的钍工业储备量约为28万吨,居世界第二位,这给钍的规模化使用奠定了良好的基础。

而且,更重要的是,这座钍基熔盐实验堆,已经实现了整体国产化率超过了90%,关键核心设备100%国产化。在如今这个产业链供应链安全比什么都重要的环境下,能够实现自主突破肯定是难能可贵的。

如果我们再看得远一些,上海应用物理研究所在今年7月的时候,披露将新建10兆瓦电功率小型模块化钍基熔盐堆项目,建设目标是2029年首次临界并满功率运行。所以,这也给了产业中的企业更多的期望。

二、向高峰攀登

其实,如果我们站在整个核电行业看其发展。今年上半年,国内核电项目审批首次开闸,保守估计能够拉动投资超过2000亿元。这是自2019年重启核电审批以来,连续七年核准新核电项目。

所以,我国核电装机规模呈现出了加速的趋势。数据最能说明一切,截止目前,我国商运核电机组超过了57台,装机容量超过了6000万千瓦,总规模升至世界第一。

但如果横向对比,我国核电发电量占比(只有4.5%),还是远低于全球的平均水平,法国这个数据已经达到了70%。据专业机构分析,预计到2035年,我国核电发电总量占比将提升至10%左右,到2060年占比将达到18%左右。

这背后,还有很大的增长空间。其实不光是我国,据笔者粗略统计,在电力需求增长和去碳化的大背景下,全球已有40多个国家支持扩大核能应用。

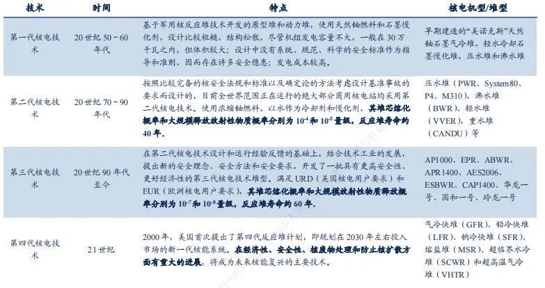
而从核电技术上来看,主要国家也都在积极专项第四代核电技术,其目标就是使核电具有更好的经济竞争性、安全、可靠性。就比如两年前,全球首座四代核电石岛湾高温气冷堆(山东石岛湾高温气冷堆核)电站投入商运,也是重要一步。

图片核电技术发展情况

此外,全球多个小型模块化反应堆设计也正处于研发过程中,首批商业化小型模块化反应堆项目预计将在2030年前后投入运营,主要用于数据中心供电,这对于投资者也许是一个结构性的机会。

三、企业开始摩拳擦掌

让我们把目光转回到钍基熔盐实验堆上。其实如果往前追溯,国际上自上个世纪就开始研究熔盐实验堆。但由于经济性较差,其实一直没有得到商用。我国也是在2011年开始重启钍基熔盐堆研究,十余年过去了,才有了现在的成就,可以说是十年磨一剑。

据笔者了解,最近也有一些上市公司积极在这个赛道上,希望有所作为。

就比如#上海电气(601727)此前就与上海应用物理所签订了钍基熔盐堆试验项目合同,为其提供核热侧主熔盐、二次熔盐换热装置等设备。#宝色股份(300402)也是向上海应用物理所交付了实验堆主容器、堆内支撑等装置,解决高温熔盐腐蚀难题。

无独有偶,#江苏神通(002438)已开展钍基熔盐堆中所需各类阀门产品的研发和技术储备。

如果说上述企业主要是从实验堆的零部件设备入手,那还有企业从上游切入赛道。比如#包钢股份(600010)公司钍储量占全国约77%,白云鄂博矿钍储量折合二氧化钍22万吨,是潜在的钍资源供应商。

而从核电企业的业绩来看,#中国核电(601985)作为行业的龙头大哥,今年前三季度累计商运发电量1843.64亿千瓦时 同比增长14.95%。此外,公司在建项目(浙江金七门、漳州核电2号)也都预计在今年四季度投产,为公司未来的业绩增长奠定了良好的基础。

所以,钍基熔盐实验堆,未来产业化如何,值得期待。

注:本文不构成任何投资建议。股市有风险,入市需谨慎。没有买卖就没有伤害。