消费电子上市公司“95后”女董秘被罚90万元,去年年薪46万元

瑞财经 吴文婷 近日,东尼电子发布公告称,公司于2025年10月29日收到中国证券监督管理委员会浙江监管局下发的《行政处罚事先告知书》(浙处罚字[2025]19号)(以下简称“《事先告知书》”)。 

图片

经查明,2023年1月9日,东尼电子控股子公司湖州东尼半导体科技有限公司(以下简称“东尼半导体”)与广东天域半导体股份有限公司(以下简称“广东天域”)签订《采购合同》,约定东尼半导体于2023年5-12月期间按月向广东天域交付13.5万片6英寸碳化硅衬底,合同金额6.75亿元,占公司最近一期经审计主营业务收入的51.84%。同月10日,公司《关于签订重大合同的公告》进行了披露。

合同履行期间,东尼半导体与广东天域的每月实际交付数量均未达到合同约定交付计划数量。截至2023年10月末,东尼半导体仅完成前述合同交付进度的6.74%,已可以预见合同约定的交付计划无法按期完成。公司未及时披露重大合同无法按期完成的事项,迟至2024年1月6日才在《关于重大合同的进展公告》中披露该事项。

图片

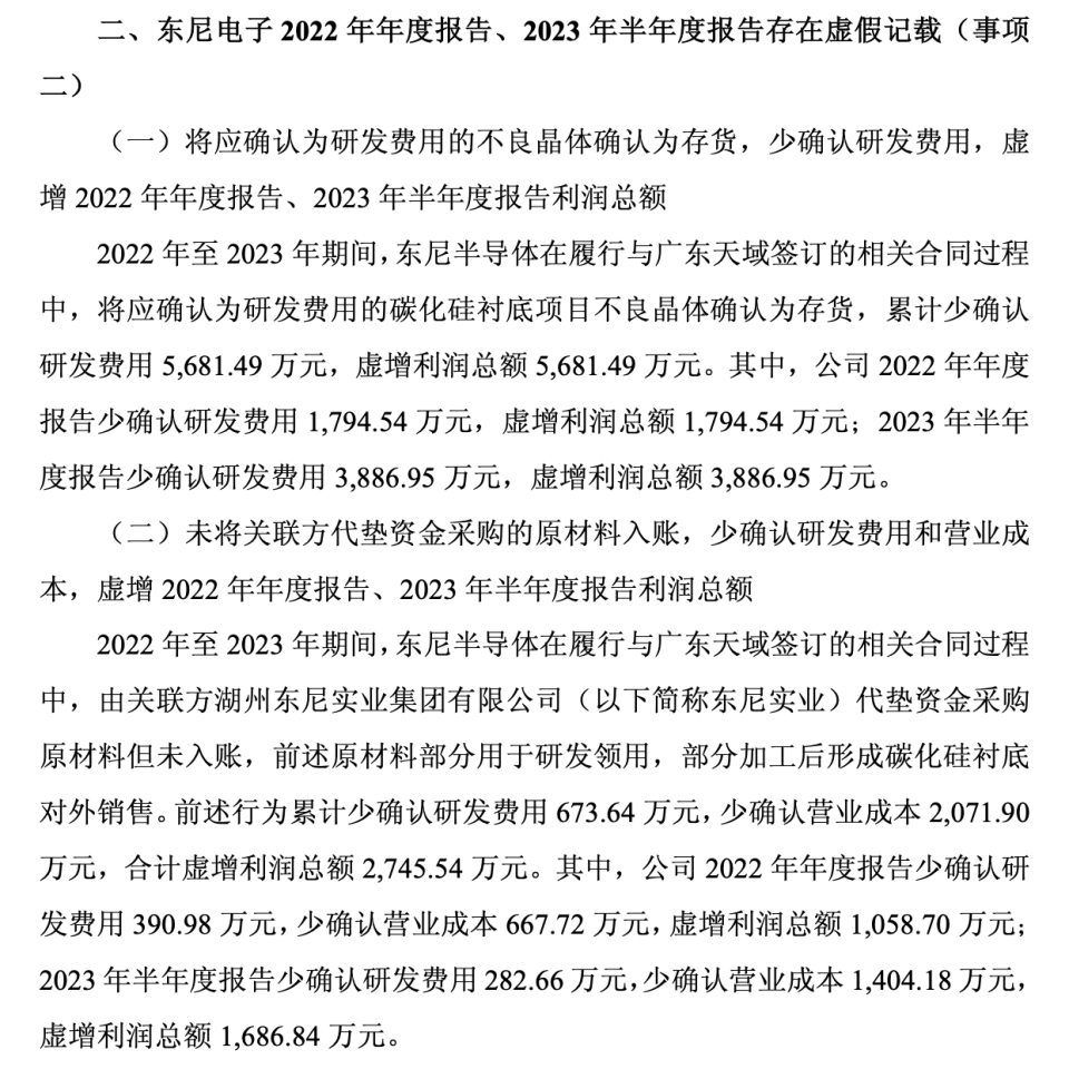
另外,东尼电子将应确认为研发费用的不良晶体确认为存货,少确认研发费用,虚增2022年年度报告、2023年半年度报告利润总额;将关联方代垫资金采购的原材料入账,少确认研发费用和营业成本,虚增2022年年度报告、2023年半年度报告利润总额等。

图片

因此,浙江监管局对浙江东尼电子股份有限公司给予警告,并处以700万元罚款;对沈新芳给予警告,并处以350万元罚款;对沈晓宇给予警告,并处以170万元罚款;对杨云给予警告,并处以100万元罚款;对钟伟琴给予警告,并处以100万元罚款;对翁鑫怡给予警告,并处以90万元罚款;对罗斌斌给予警告,并处以60万元罚款。  

图片

其中,翁鑫怡为公司董事会秘书,2024年其年薪为46.07万元。

图片

资料显示,翁鑫怡,1995年12月出生,毕业于台湾东海大学,研究生学历。其于2022年11月至今任湖州东尼新能源有限公司董事,2020年9月至今历任公司总经办助理、董事会秘书。 

图片

而东尼电子专注于超微细合金线材、金属基复合材料及其它新材料的应用研发、生产与销售,公司生产的产品主要应用于消费电子、太阳能光伏、医疗、新能源汽车和半导体五大领域。

相关公司:东尼电子sh603595