苹果“双十一”严管经销商:禁止“碰线”背后,是业绩下滑与价格保卫战 | 大鱼财经

图片

“双十一”促销期间,苹果公司对其销售渠道的管理正变得更加严格。

“谁能想到苹果都来这一出,日子都不好过啊!”一位匿名的苹果T2级别(二级代理)经销商发帖感叹。

就在“双十一”促销活动进入关键阶段时,他和同行收到一份上级代理的通知:严禁所有授权经销商与任何电商平台进行业务往来,违者重罚。

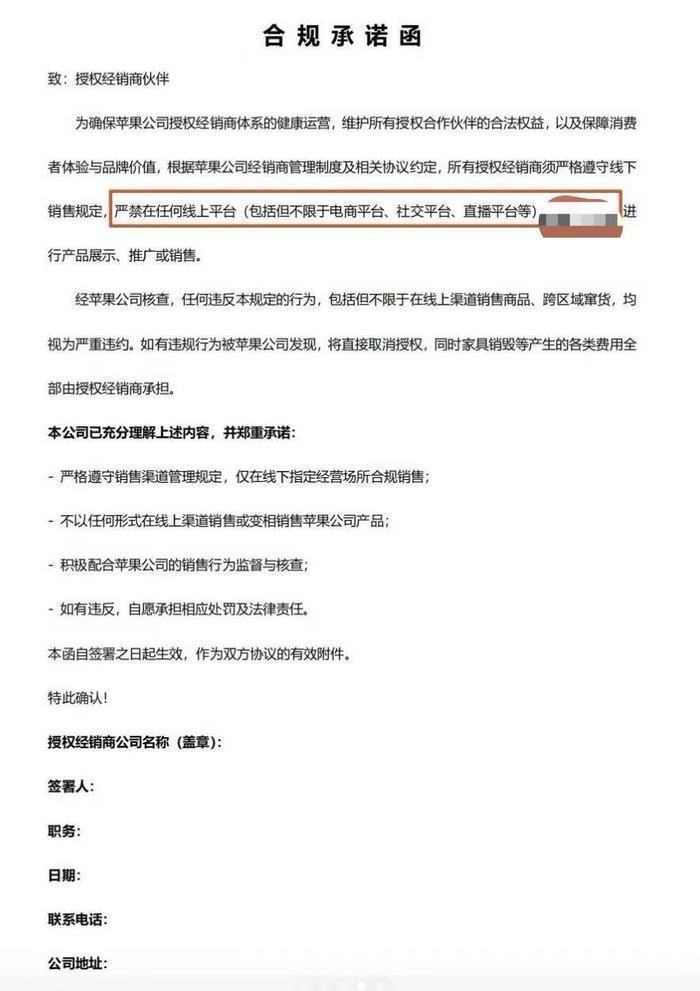
违规即取消授权并“连坐”

根据该经销商展示的聊天记录和一份《合规承诺函》,这次的禁令内容非常具体。这份承诺函要求经销商“不以任何形式在线上渠道销售或变相销售苹果公司产品”,范围包括电商平台、社交平台甚至直播。

图片

惩罚措施非常严厉。聊天记录显示,一旦发现经销商给线上“代发”或参与“小时达”,将采取“连坐”处罚:T2经销商将被立即取消T2和涉事门店的授权;其上级代理(ND)在同一城市旗下的其他T2门店也将被“同步取消授权”。

图片

另一则群通知中提到:“近期外省已经有门店因为被线上收货,被厂家直接取消授权。”承诺函还规定,违规经销商需承担“家具销毁等产生的各类费用”。

这些通知的目标,是那些试图通过线上渠道“窜货”或“变相降价”的线下经销商。

业内人士:渠道违规行为踩了苹果“红线”

“这个要求早就有了,只是没有这么发出来。”一位业内人士告诉新黄河记者,苹果此次重申禁令,或许是因为有经销商“踩了红线”。

至于“红线”的具体内容,该人士解释:“关键这次发现授权店给电商代发货了,这是红线,说白了这是授权渠道的违规。”

图片

他补充说,苹果并非禁止所有线上业务。例如“小时达”服务,如果售价与线下门店价格一致,则“不用管”。但苹果禁止的是“平台已经给了补贴价,被别人(黄牛或其他商家)买了再去卖”的行为,这构成了“窜货”。

苹果认为,授权经销商的职责是维护价格体系,但他们反过来为扰乱价格的平台“代发货”。这种行为被视为违规,因此会受到重罚。

严管“线下”与放开“线上”优惠

就在苹果严管线下经销商的同时,其官方渠道则在“双十一”进行促销。

新黄河记者注意到,苹果的官方渠道已经开始了促销活动:天猫官方旗舰店的iPhone17Pro系列可优惠300元,并支持12期免息。京东平台也有300元优惠券,并提供“以旧换新”补贴。

这种“一边收紧、一边放松”的操作,反映了苹果在中国的策略:一方面,苹果需要通过官方控制的促销来提升销量;另一方面,它不允许线下经销商的行为破坏其价格体系。

多位行业人士分析,苹果此举的目的是“防止打乱价格体系”。经销商跨区域或跨渠道低价销售(即“窜货”)一直是品牌方难以管理的问题。尤其在“双十一”期间,部分经销商为了回笼资金,会在线上大幅降价,这将冲击苹果的官方定价和品牌价值。

“像美团、京东秒送这类‘小时达’服务,如果接入的是苹果官方授权的专营店,其实并不受影响。”一位知情人士透露,“这次主要打击的是那些拿到线下货源,却违规放到线上平台去冲销量的‘野路子’。”

为了核实网传消息的真实性,新黄河记者联系到华北地区一位苹果授权经销商。该经销商证实,网传的《合规承诺函》和相关规定内容基本属实。他表示,这个规定“一直都有”,并非“双十一”前的新政策,只是“今年稍微严一点”。

上述经销商解释,该规定的核心是严禁“串货”,即不允许授权经销商将自己的货源供给非授权平台。他还透露了苹果公司的核查方式:苹果会派人从平台匿名下单,然后通过查询机器序列号(SN码),反向追查到供货的违规经销商,“一看那个机子序列号是哪里供的,就能查出来。”

严管背后:中国区业绩焦虑

苹果为何在2025年的“双十一”节点上采取严厉措施?答案或许在其最新财报中。

根据苹果公司在北京时间10月31日公布的2025财年第四季度(截至9月27日)财报,公司全球业绩良好。总营收达到约1025亿美元,同比增长8%;净利润约274.7亿美元;iPhone和Mac业务均有增长。

但是,在这份全球财报中,大中华区的数据表现不佳。

财报显示,大中华区该季度营收约为144.9亿美元,同比下降3.6%。这是本季度苹果在全球所有主要区域市场中,唯一一个出现收入下滑的地区。

在财报电话会议上,苹果官方将中国区营收下滑归因为“iPhone供应受限”。但财报同时提到,苹果在中国的服务业务(Services)收入在本季度创下了新纪录。这表明其硬件(尤其是iPhone)销售正面临压力。

市场分析普遍认为,供应受限只是部分原因,国产品牌的竞争是苹果面临的主要挑战。

在此背景下,苹果的策略可以分为两部分。保护Pro系列利润:通过严禁线下窜货,打击“百亿补贴”等非官方降价行为,维持Pro系列的价格和利润。

维持标准版市场:允许官方和头部授权电商(如天猫、京东)对标准版进行可控的降价和补贴,以应对国产手机的竞争,稳住市场份额。

对苹果而言,这是一次对价格体系的维护。公司既要维护其品牌形象,又必须在业绩下滑和激烈竞争的局面下参与促销。

就上述情况,新黄河记者也向苹果公司发函求证,截至发稿未获回复。

图片

记者:杜林 编辑:杨子梦 校对:杨荷放