首个市级方案出炉,绿电直连应该这么干!

作者声明:该文章由AI辅助创作

图片

图片

2025 年 11 月 3 日,江苏盐城市人民政府发布《关于做好我市沿海地区绿电直连工作的通知》,这是全国首个市级绿电直连综合性政策文件。

本文共计:4215字 | 13分钟阅读

盐城市作为全国首批碳达峰试点城市和江苏省委省政府支持建设的绿色低碳发展示范区,在新能源资源禀赋方面具备得天独厚的优势。

截至 2025 年 7 月底,盐城新能源发电装机容量达 2006 万千瓦,成为东部沿海地区首个两千万千瓦新能源发电城市,其中海上风电装机容量达 565.37 万千瓦,占全国 12.8%、全球 7%,被誉为 "海上风电第一城"。

盐城市绿电直连政策研究编制了 7 个沿海地区 "一县一策" 绿电直连方案,规划绿电来源主要为风光项目,七处区域已接入风电 5.8GW、光伏 1.5GW,拟开发风电 35.83GW、光伏 39.66GW,合计 75.5GW。

1

为什么是盐城?

盐城市绿电直连政策的出台并非偶然,而是多重因素共同驱动下的必然选择。

​2025 年 5 月 21 日,国家发展改革委、国家能源局联合印发《关于有序推动绿电直连发展有关事项的通知》(发改能源〔2025〕650 号),这是我国首个国家级绿电直连政策文件。

该文件明确了绿电直连的定义:"风电、太阳能发电、生物质发电等新能源不直接接入公共电网,通过直连线路向单一电力用户供给绿电,可实现供给电量清晰物理溯源的模式",并提出了 "自发自用比例不低于 60%" 等具体要求。

​2025 年 2 月,江苏省发展改革委印发《关于创新开展绿电直连供电试点项目建设工作的通知》,在全国率先启动由电网企业统一规划建设连接电池企业和绿电电源专线的创新试点,确定了首批 5 个绿电直连供电试点项目,其中盐城占据 3 个名额,包括大丰阿特斯、滨海凯金、宁德时代。

同时盐城市自身的资源禀赋为政策实施提供了坚实基础。

盐城拥有 582 公里海岸线,近海平均风速超 7.6 米 / 秒,年均逾 2280 小时的光照,新能源资源得天独厚。在产业基础方面,盐城光伏电池片和光伏组件产能分别约占全国 9%、12%,综合产能位居全国城市首位。

2024 年,盐城新能源发电量达 312 亿千瓦时,连续 15 年居全省首位,占全社会用电量的 61%。

​欧盟碳边境调节机制(CBAM)要求企业只能通过使用离网直连的可再生电力或与绿电生产商签订长期直购电协议(PPA)的形式降低间接排放量。

欧盟《新电池法》更是对电池产品碳足迹核算作出严格规范,仅保留 "全国平均电力消费组合" 和 "直连电力" 两种计算模型。这使得绿电直连成为中国企业应对国际贸易 "碳壁垒" 的必由之路。

2

一县一策差异化方案

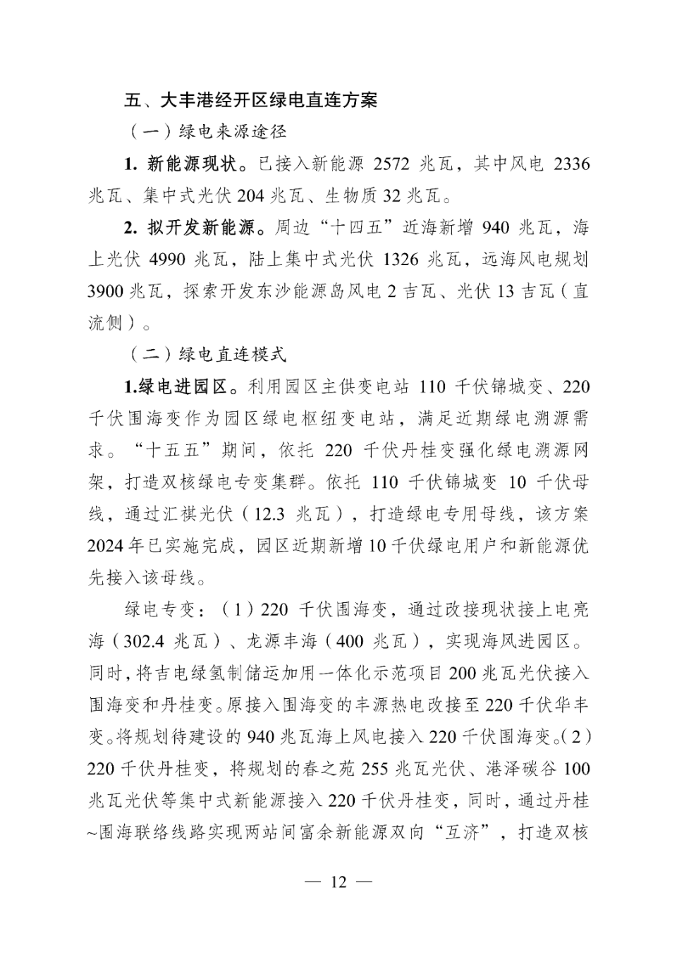
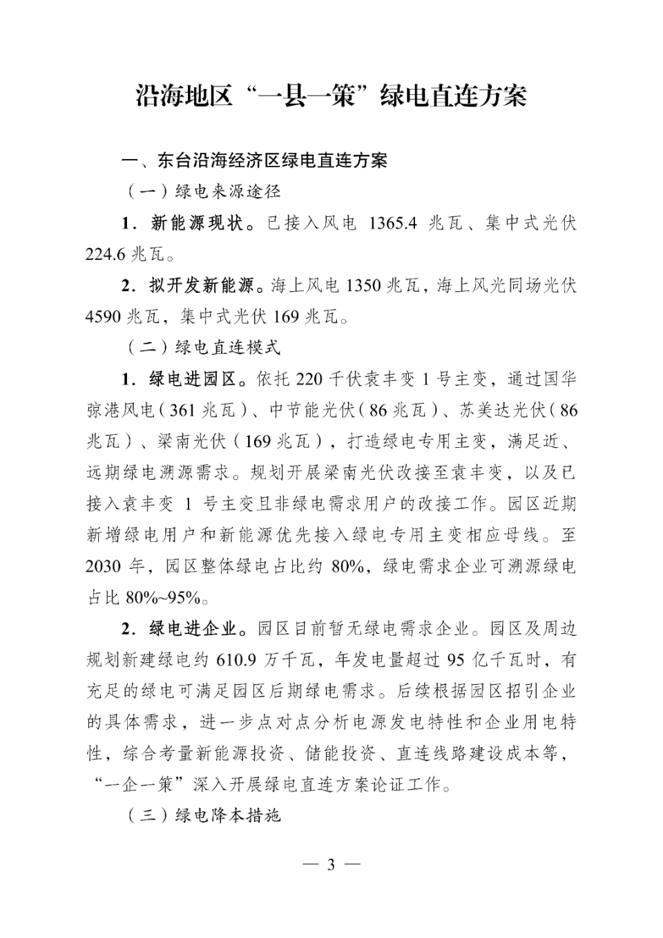
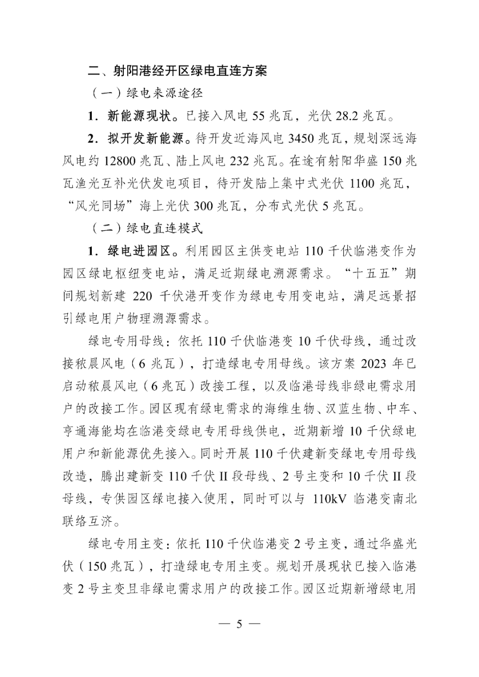
盐城市绿电直连政策最突出的特点是采用"一县一策" 的差异化设计逻辑,针对 7 个沿海地区(东台沿海经济区、射阳港经开区、滨海港经开区、响水工业经济区、大丰港经开区、亭湖区环保科技城、盐城经济技术开发区)制定了各具特色的实施方案。

这种差异化设计主要体现在三个方面:

第一,基于资源禀赋的差异化绿电来源配置。

各区域根据自身的风电、光伏资源条件,确定了不同的绿电来源结构。例如,射阳港经开区拟开发深远海风电 12800 兆瓦,规模全国罕见;响水工业经济区拟开发集中式光伏 10025 兆瓦,规模全市第一;亭湖区环保科技城由于新能源资源匮乏,主要依赖跨区域调配。

第二,基于产业特点的差异化发展模式。

三大零碳产业园形成了各具特色的发展模式:大丰港聚焦 "绿电 + 氢能",专用线路实现绿电 100% 溯源;滨海港结合 LNG 冷能,让绿电转化为新动能;射阳港成立绿电服务联合体,提供 "一站式" 碳管理。这种 "一园一策" 的模式充分发挥了各区域的比较优势。

第三,基于发展阶段的差异化推进策略。

政策明确了 "试点先行、全面推开" 的推进节奏:射阳、滨海、大丰作为试点板块,力争 2025 年底前形成可复制经验;其他板块同步启动实施方案,确保 2026 年全面推开,最终打造绿电直连盐城样板。

那么绿电直连到底 “怎么连、怎么降本”?

在技术实施层面,盐城市构建了三级专用设施体系,实现了绿电的物理隔离和清晰溯源:

专用母线层级:通过改造现有变电站,将有绿电需求的用户线路和绿电归并至同一段母线,形成区域绿电供需与电网单一联络点。如射阳港完成 110 千伏临港变 10 千伏间隔调整,构建了界面清晰、物理可溯源的绿电供应模式。

专用主变层级:建设专门的绿电变压器,实现绿电的独立变压和分配。如东台规划袁丰变 1 号主变、响水依托德丰变 1 号主变等。

专用变电站层级:新建独立的绿电专用变电站,如滨海港凯金新能源专属变电站 "凯金变",采用双电源设计(一条火电专线,一条绿电专线),通过开关进行物理隔离,确保绿电的纯净性和可溯源性。

当前绿电成本高于常规电是企业接入的主要顾虑,《通知》明确 “四措并举”,力争现有用电成本下降 3%(亭湖因资源受限为 2%):

发电侧降电价:推动风电、光伏企业与用户签订 “长期协议电价”,通过规模化采购降低单位电价。

售电侧让利:鼓励售电公司减少中间服务费用,对绿电用户给予专项折扣。

用户侧挖潜:引导企业优化用电负荷(如错峰用能),减少绿电弃电率,间接降低成本。

第三方服务降本:支持第三方综合能源公司提供 “绿电 + 储能 + 运维” 一体化服务,通过规模效应降低综合成本。

3

“盐城模式”值得学习

盐城市在绿电直连技术应用方面的创新,为其他沿海地区提供了可复制、可推广的技术方案。

盐城市构建的 "专用母线 - 专用主变 - 专用变电站" 三级设施体系,实现了绿电从源头到用户的全程物理隔离和清晰溯源。

这种设计创造性地实现了 "源荷协同",将风光电源和用电企业接入绿电专变专线同侧,通过绿电专线降低外送输配电损耗。

以滨海港凯金新能源项目为例,其专属变电站 "凯金变" 采用双电源设计,一条火电专线,一条绿电专线,两条线路之间通过开关进行物理隔离。

这种设计既保证了绿电的纯净性和可溯源性,又确保了供电的可靠性,为高耗能企业提供了灵活的用电选择。

盐城建成了全国首个真正实现绿电可溯源的产业园区,通过基于国网架构的绿电物理可溯源新型电力系统,实现了每一度电的全程可见追溯。

这种物理溯源机制的技术创新主要体现在三个方面:

一是通过改造电力设备完整记录每一度电的来源,实现绿电的精准管理。

二是建立了实时监测系统,能够实时跟踪绿电的流向和使用情况。

三是与国际认证机构合作,确保溯源数据的国际认可度。

同时盐城市以绿电就近、就地、就低、可溯源为目标,推进园区源网荷储一体化发展,持续推进园区绿电高比例供应体系建设。这种系统集成创新不仅提高了绿电的消纳率,还增强了供电的稳定性和可靠性。

盐城市在绿电直连商业模式方面的创新,为其他沿海地区提供了灵活多样的商业运作方案。

三种主要实施模式的创新设计为不同类型企业提供了选择空间。

盐城市绿电直连的实施模式主要包括:

一是园区自建新能源电站并配套专线直供。

二是与周边新能源电站签订长期购售电协议。

三是与发电企业成立合资公司投资运营电力项目。

这种多元化的模式设计充分考虑了不同企业的资金实力、技术能力和风险偏好。

​江苏省绿电直连模式要求参与试点的企业与绿电供应商签订长期购售电协议,并在江苏电力交易中心进行备案,该协议将作为后续电力结算的重要依据。

对于项目电源和负荷不是同一投资主体的情况,政策要求签订多年期购电协议或合同能源管理协议。

盐城市还引导新能源发电企业与绿电需求用户签订中长期绿电协议,提升本地绿电就地消费占比。

江苏省首批绿电直连试点项目针对受欧盟新电池法影响的电池企业,通过 "一企一策" 定制化方案,要求企业与绿电电源签订长期购售电协议,并配置储能设施。

这种定制化服务模式充分考虑了不同企业的特殊需求,提高了政策的针对性和有效性。

盐城市还支持第三方综合能源公司提供 "绿电 + 储能 + 运维" 一体化服务,通过规模效应降低综合成本。

这种模式不仅提高了能源利用效率,还创造了新的商业机会,推动了能源服务产业的发展。

4

其他沿海地区如何借鉴?

盐城市绿电直连政策的成功实施,必将在全国范围内产生示范效应,推动更多城市(尤其是沿海城市)加入到绿电直连的行列中来。

1.因地制宜制定差异化政策

盐城市 "一县一策" 的成功实践表明,沿海地区在推进绿电直连时必须充分考虑自身的资源禀赋、产业基础和发展需求,制定差异化的政策方案。

资源禀赋差异决定了绿电来源的选择。

拥有丰富海上风电资源的地区(如盐城、南通、舟山等)应重点发展海上风电直连。

拥有充足光照资源的地区(如日照、连云港等)可优先发展光伏直连。

而资源相对匮乏的地区则应考虑跨区域调配或发展分布式能源。

产业基础差异决定了服务重点的选择。

以新能源电池、光伏制造等高耗能产业为主的地区,应重点服务出口型制造企业,帮助其应对国际碳贸易壁垒。

以数据中心、人工智能等新兴产业为主的地区,应重点提供稳定可靠的绿电供应。

以传统制造业为主的地区,则应通过绿电直连推动产业转型升级。

发展阶段差异决定了推进策略的选择。

对于绿电直连基础较好的地区,可以采取全面推进的策略;对于基础薄弱的地区,则应采取试点先行、逐步推广的渐进式策略。

2.构建完善的技术支撑体系

盐城市三级专用设施体系和物理溯源机制的成功实践,为其他沿海地区提供了可借鉴的技术路径。

在基础设施建设方面,应构建 "专用母线 - 专用主变 - 专用变电站" 三级设施体系,实现绿电的物理隔离和清晰溯源。

对于初期投入有限的地区,可以先从专用母线改造开始,逐步升级到专用主变和专用变电站。

在技术标准制定方面,应建立统一的绿电直连技术标准体系,包括设备选型、线路设计、安全防护、计量监测等各个环节。

特别是要建立完善的绿电溯源标准,确保每一度电都能实现全程追溯。

在系统集成方面,应推进源网荷储一体化发展,通过储能系统提高绿电供应的稳定性和可靠性。

同时,要加强与电网公司的合作,确保绿电直连系统与公共电网的协调运行。

3.创新商业模式与合作机制

盐城市多元化商业模式的成功探索,为其他沿海地区提供了灵活多样的商业运作思路。

在合作模式创新方面,应探索多种合作方式:

园区自建模式适合资金实力雄厚的地区;长期协议模式适合风险偏好较低的企业。

合资公司模式适合希望深度参与的企业。各地应根据实际情况选择合适的合作模式。

在服务模式创新方面,应推广 "一企一策" 定制化服务,根据不同企业的需求提供个性化解决方案。

同时,要发展第三方综合能源服务,通过专业化服务提高能源利用效率。

在市场机制创新方面,应建立健全绿电交易市场,通过市场化手段优化资源配置。

可以探索绿电期货、绿电期权等金融产品,为企业提供风险管理工具。

4.建立健全政策保障体系

盐城市系统性政策工具组合的成功实践,为其他沿海地区提供了全方位的政策设计思路。

在组织保障方面,应建立强有力的领导机制,成立专门的领导小组,统筹推进绿电直连工作。同时,要建立跨部门协调机制,确保政策的有效实施。

在财政支持方面,应设立专项基金,支持绿电直连基础设施建设和技术研发。可以通过财政补贴、税收优惠等方式,降低企业参与绿电直连的成本。

在金融支持方面,应创新绿色金融产品,为绿电直连项目提供融资支持。可以探索绿色债券、绿色保险等金融工具,分散项目风险。

在人才支撑方面,应加强专业人才培养,建立绿电直连专业人才队伍。同时,要加强与科研院所的合作,推动技术创新和成果转化。

5.加强国际合作与标准对接

在认证体系建设方面,应积极与国际权威认证机构合作,建立与国际接轨的绿电溯源和碳足迹认证体系。

特别是要获得欧盟等主要贸易伙伴认可的认证资质,为企业出口提供便利。

在标准对接方面,应推动国内绿电直连标准与国际标准的对接,确保产品和服务符合国际市场要求。同时,要积极参与国际标准的制定,提升话语权和影响力。

在市场开拓方面,应利用绿电直连优势,积极开拓国际市场。特别是要吸引对绿色产品有严格要求的跨国公司投资,提升区域产业竞争力。

以下是政策原文:

图片

图片

图片

图片

图片

图片

图片

图片

图片

图片

图片

图片

图片

图片

图片

图片

图片