招银理财招睿焦点联动稳进中证1000自动触发13号提前终止

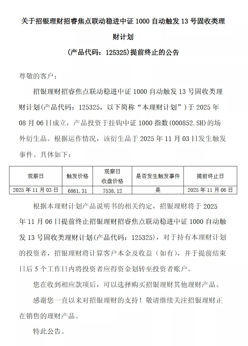
11月4日,招银理财发布公告称,该公司发行的招睿焦点联动稳进中证1000自动触发13号固收类理财计划(产品代码:125325)于2025年8月6日成立,产品投资于挂钩中证1000指数(000852.SH)的场外衍生品。根据运作情况,该衍生品于2025年11月3日发生触发事件。观察日2025年11月3日,触发价格6861.31,观察日收盘价格7538.12。

根据该理财计划产品说明书的相关约定,招银理财将于2025年11月6日提前终止招银理财招睿焦点联动稳进中证1000自动触发13号固收类理财计划(产品代码:125325),对于持有该理财计划的投资者,招银理财将计算客户本金及收益(如有),并于提前结束日后5个工作日内将投资者应得资金划转至投资者账户。

图片

(招银理财)