华侨城物业“降价”保盘失败,同行“撒钱”抢豪宅

/财经  徐酒眠

“物业费从3.1元/㎡/月下调至2.6元/㎡/月,同时提升服务品质。”

华侨城物业“降价提质”的诚意,未能打动南京河西豪宅华侨城天鹅堡的业主们。

在刚过去的周末,万科物业、保利物业、奥体物业三家进入决赛的物业公司,齐聚天鹅堡花园小区举行了现场路演、为自己拉票。

最终票将在11月22日进行。谁是最后的赢家尚不可知,但华侨城物业的守盘之战算是失败了。

华侨城物业丢盘

位于南京建邺区双闸街道江侨路1号,华侨城天鹅堡是华侨城大型综合体的三期地块,该项目自2019年8月入市,2022年6月底交付。秉承肥水不流外人田的原则,前期物业自然地落入了开发商关联公司——华侨城物业的手中。

但外表光鲜的豪宅小区内部,物业与业主也难免产生矛盾。

“当前,本小区住宅物业费高达3.9元/㎡,商业物业费更是达到10元/㎡,远超南京同类无会所、无科技系统服务小区的收费标准”,但“高昂物业费与低劣服务质量之间的严重失衡,已深刻影响到每一位业主的切身利益”

聚焦天鹅堡花园小区业主和华侨城物业,矛盾的焦点主要是高昂的物业费用并未带来相匹配的服务质量。

根据公开信息,此前几年天鹅堡花园业主通过12345热线投诉物业等各种问题超千次,但物业整改始终流于表面——投诉就应付,服务质量毫无提升,小区路面、绿化、车库、入户大堂、电梯等公区因为缺乏维护而逐渐破败。

为了解决“投诉-敷衍-再投诉”的循环,今年5月开始,该小区业主启动筹建业委会召开业主大会终止前期物业合同等流程。

感受到丢盘风险,华侨城物业也迅速做出反应——主动降费。

2025年7月20日,在发布的《告全体业主书》中,华侨城物业宣布将物业费从3.1元/平方米/月下调至2.6元/平方米/月,降幅约16.13%。

华侨城物业承诺“降费不降质”,并表示会增加人员配置,从原来的66人物业团队扩张至81人,包括管理团队5人,保洁30人,安保24人,绿化8人,客服8人,工程6人。

有意思的是,华侨城物业在《告全体业主书》中也透露出自己的困境:该小区近年来平均物业费收缴率仅60%,叠加运营成本持续上涨因素,公司面临严峻的财务压力。

然而降价并不是保盘的良药。在8月7日的业主大会上,大多业主对续聘华侨城物业投出了反对票。

随后,业委会紧锣密鼓开启选聘新物业的筹备工作。9月11日,华侨城物业发函表示,其将不参与天鹅堡花园的物业选聘,在过渡期会维持现有服务标准,对于历史欠费将依法保留追偿权利。

新物企“带资”竞逐

地理位置优越,高端住宅项目定位,天鹅堡花园小区的新物业选聘,吸引了多家知名物企角逐。

据悉,包含碧桂园服务、润加物业(华润万象生活)、保利物业、绿城服务等7家物企提交了报名资料。

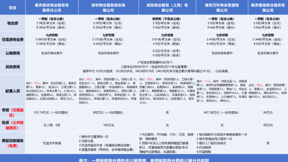
10月中旬,润加物业、保利物业、万科物业、银城物业、奥体物业5家物企参与选聘答辩

根据公开信息,除了润加物业,其余4家的物业费收取均为一费制(含公摊),住宅报价在2.6-3.5元/平米/月不等,空置房物业费则按7折到9折不等收取。

图片

而为赢得合约,除了润加物业,其他4家均拿出了无需业主返还的“带资入场”诚意。

其中,万科物业承诺带资457.38万元,金额最高,主要用于智慧社区改造。

奥体物业承诺313.74万元,规划了单元门电动化改造,非机动车道坡道改造,电梯轿厢、入户大堂软装提升等。

保利物业也不甘示弱,自愿投资300万元,且承诺垫资100万,可根据业主需求增加垫资款。

此外,竞聘物还提出了免费的定制服务。

其中,万科物业每年清洗一次铝板外立面、外墙玻璃、室内空调出风口,每日上门收垃圾两次,代送快递,代遛宠物。润加物业提供打车、打印、宠物喂养等服务,预缴一年及以上物业费赠送万象星积分。

10月23日,华侨城天鹅堡选聘物业“多进三”投票结果出炉:万科物业536票,奥体物业477票,保利物业357票,位列前三,晋级下一轮。

一场行业变革

有行业观察者表示,无论最终谁能胜出,这场发生在豪宅小区的物业更替风波,都已超越了个案意义:它标志着物业行业从粗放走向精细,从管理者转变为服务者。

事实上,南京天鹅堡的物业更换风波,只是全国物业行业变革的一个缩影。

据不完全统计,2024年以来,重庆、银川、青岛、武汉等城市已有超过100个小区实现了物业费下调,降费幅度在20%-35%之间。

物业行业正经历着前所未有的挑战。

行业统计显示,截至2024年12月,武汉、南昌、青岛、重庆、南京、常州等6个城市的物业服务价格指数都有所下跌。

而过去的2024年,上市物业企业净利润均值同比骤降19.7%,毛利率从鼎盛期的30%跌至19.2%,净利率降至4.2%。

物业公司“躺着赚钱”的黄金时代已经一去不复返。

物业费降价潮与物业撤场潮同时爆发,物业行业正在向更加艰难、也是更规范和高质量的方向前行。

对于物业公司来说,要想在激烈的竞争中胜出,必须从过去的管理者角色转变为服务者角色。

资料显示,天鹅堡小区由13栋住宅楼、1栋公寓和1所幼儿园组成,占地面积88170.83平方米,总建筑面积285441.35平方米,住宅收费面积194447.28平方米,商业收费面积21113.71平方米。

其中住宅972户,配建1217个产权车位,350个人防车位及地下设施配套;商业产权车位254个,人防车位28个。

据此大致推算,最终无论谁拿下该项目,每年能产生的物业费收入应该将在千万以上。

但万科物业、奥体物业、保利物业等之所以愿意“带资入场”,更重要的或是看中了豪宅物业项目的品牌效应和长期收益。

而对业主而言,手中的房产是核心资产之一,在大环境走势无法抵御的情况下,他们希望通过精心维护、严格安保等手段,维持自家小区的竞争力。

相关公司:华侨城物业,华侨城sz000069