河南斩获2席!国家级生物医用材料创新任务揭榜挂帅公示

【来源:河南省人民政府门户网站_部门】

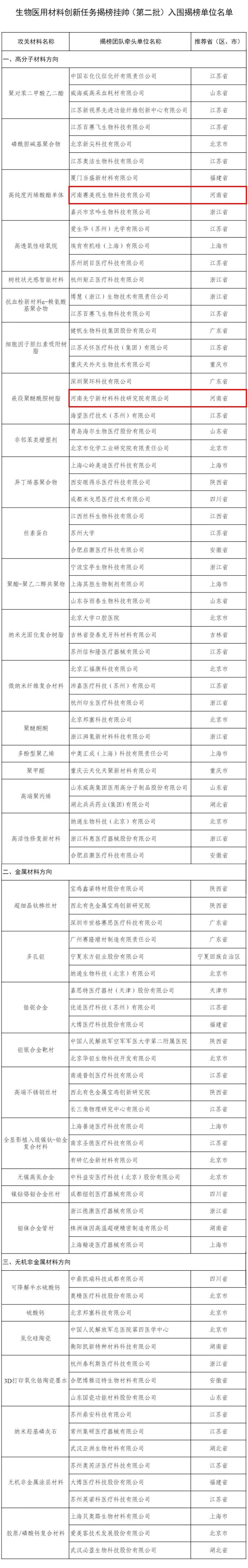
近日,工业和信息化部、国家药品监督管理局联合公布第二批生物医用材料创新任务揭榜挂帅入围揭榜单位名单,共有86家单位入选,涵盖35类攻关材料。

其中,河南两家单位入围,分别是河南赛美视生物科技有限公司与河南先宁新材料科技研究院有限公司。

本次“揭榜挂帅”项目由工业和信息化部、国家药品监督管理局等部门联合组织,旨在加快我国生物医用材料研制生产及应用进程,推进生物医用材料上下游协同创新攻关,更好支撑医疗器械产业高质量发展。

根据工作安排,两部门将依托国家产融合作平台加强对入围项目的投融资支持,并优先提供审评相关的技术咨询服务。各地行业主管部门应加强对入围揭榜单位和项目的跟踪服务与政策支持。入围单位需在名单公布之日起3年内完成攻关任务,届时两部门将委托相关专业机构开展测评,择优确定揭榜优胜单位(每个揭榜产品原则上不超过2家)。(路娇)

图片

责任编辑:路娇

       声明:此文版权归原作者所有,若有来源错误或者侵犯您的合法权益,您可通过邮箱与我们取得联系,我们将及时进行处理。邮箱地址:jpbl@jp.jiupainews.com