PNAS | 华盛顿大学医学院Michael S. Diamond教授团队揭示LRP8是蜱传脑炎病毒的入侵受体

蜱传脑炎病毒(TBEV)是一种由蜱虫传播的RNA病毒,主要在欧洲、俄罗斯和亚洲北部及东部地区流行,感染人类后可导致严重的中枢神经系统疾病,如脑膜炎、脑炎,甚至死亡。近年来,随着气候变化、人口流动和土地利用方式的改变,TBEV感染病例持续上升,给公共卫生带来严峻挑战。尽管已有针对欧洲亚型的疫苗,但其他亚型病毒的研究仍需加强。2025年10月30日,华盛顿大学医学院Michael S. Diamond教授团队在《美国国家科学院院刊》(PNAS)上发表的一项研究,揭示了TBEV入侵细胞的关键受体——低密度脂蛋白受体相关蛋白8(LRP8,也称ApoER2)。这一发现为理解病毒致病机制和开发新型防治策略提供了重要基础。

图片

研究团队通过针对性的细胞表达筛查,发现LRP8能显著促进TBEV的感染。早在之前,一些节肢动物传播的病毒(如某些黄病毒和甲病毒)已被证实利用低密度脂蛋白受体(LDLR)家族成员作为入侵受体。例如,HIV利用CD4、SARS-CoV-2利用ACE2等。但对于大多数黄病毒,尤其是TBEV,其入侵受体长期未知。Diamond团队借鉴相关研究,将13种LDLR家族成员的配体结合域表达在K562细胞(一种对黄病毒感染不敏感的细胞系)表面,并使用编码TBEV结构蛋白的报告病毒颗粒(RVPs)进行感染实验。结果显示,只有LRP8能显著提升TBEV RVPs的感染效率,而其他家族成员无效。这表明LRP8是TBEV潜在的入侵受体。

图片

为了验证LRP8的作用,研究者采用多种实验方法,包括基因编辑、异源表达和直接结合检测。首先,他们在人类HAP1 ΔHS细胞(缺乏肝素硫酸盐,减少非特异性附着)、人类SH-SY5Y神经母细胞瘤细胞和小鼠Neuro-2a(N2a)神经母细胞瘤细胞中使用CRISPR-Cas9敲除LRP8基因。结果显示,敲除LRP8后,TBEV RVPs感染率显著降低;在敲除细胞中补回LRP8表达,则感染率恢复正常。此外,在BSL4实验室条件下,使用真实TBEV病毒(Hypr和Sofjin株)感染N2a细胞,也观察到LRP8敲除组感染水平大幅下降。研究还测试了LRP8的不同异构体和动物同源物,包括人类、小鼠和TBEV自然宿主(如森林鼠、银行田鼠、刺猬和蜱虫)的LRP8变体,结果均能促进感染,证实LRP8在病毒入侵中的保守性。

图片

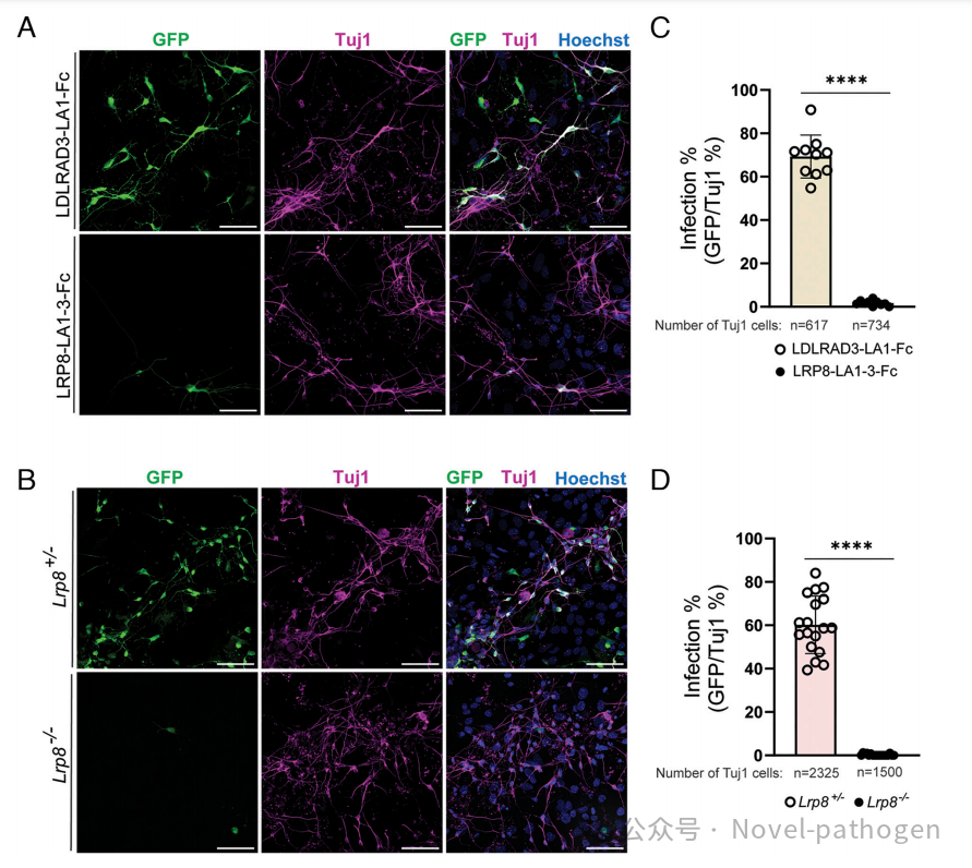
进一步实验证明,LRP8通过其配体结合域(LBD)直接与TBEV包膜蛋白(E蛋白)结合,促进病毒附着和内化。LRP8的胞外域包括8个LDL受体A类(LA)重复、EGF样域和O-糖基化区。研究者构建了LRP8截短变体,并在K562细胞表达,结果显示仅含LA1-3域的截短体即可支持感染,而EGF域无效。通过qRT-PCR检测,表达LRP8的细胞对TBEV RVPs的附着和内化效率显著高于对照组。ELISA和生物层干涉(BLI)实验进一步确认,LRP8-LA1-7-Fc融合蛋白能直接绑定TBEV病毒颗粒和纯化E蛋白,而对照蛋白LDLRAD3-LA1-Fc无效。这些结果将LRP8的结合位点缩小到LA1和LA2域,揭示了病毒入侵的分子机制。

图片

有趣的是,LRP8的作用并非局限于TBEV,还扩展到部分相关蜱传病毒,但不影响蚊媒病毒。研究测试了其他蜱传黄病毒,如Omsk出血热病毒(OHFV)、Louping ill病毒(LIV)、Alkhurma出血热病毒(AHFV)和Kyasanur森林病病毒(KFDV),发现LRP8表达能促进这些病毒的感染。但对其他蜱传病毒(如Powassan病毒、Langat病毒)和蚊媒病毒(如西尼罗病毒、日本脑炎病毒、寨卡病毒和登革病毒2型),LRP8无促进作用。这表明LRP8是TBEV血清复合体病毒的特异性受体,可能与病毒进化相关。研究还使用受体相关蛋白(RAP)的D3域处理细胞,阻断LRP8功能后TBEV感染显著降低,进一步佐证了其必要性。

图片

基于这些发现,研究团队开发了可溶性LRP8-Fc诱饵分子,作为潜在的抗病毒策略。实验中,将LRP8-LA1-7-Fc或LA1-3-Fc与TBEV RVPs预孵育后,感染SH-SY5Y和N2a细胞,结果显示这些诱饵能剂量依赖性地中和感染,而对照LDLRAD3-LA1-Fc无效。对真实TBEV病毒的实验也证实了中和效果。进一步细化显示,LA1-2-Fc同样有效,但单一LA域无效,表明多域协同是关键。在原代小鼠神经元(皮质和海马)培养中,LRP8诱饵阻断感染,而从Lrp8敲除小鼠分离的神经元感染率显著低于野生型。这为开发基于受体的抗体、疫苗或药物提供了新方向,可能用于高风险人群的预防。

图片

这项研究不仅深化了对TBEV致病机制的理解,还为全球公共卫生防控提供了新工具。TBEV有五个亚型,分布广泛,疫苗覆盖有限,而LRP8作为神经元高表达受体,解释了病毒的神经嗜性。未来,基于LRP8的诱饵分子可开发成治疗性干预手段,结合现有疫苗,形成多层次防护。目前气候变暖,蜱虫分布扩大,类似研究将助力人类与病毒的博弈。

转自:Nature生物学术前沿