提醒!莲湖区高龄老人,您的意外伤害保险即将到期,请尽快按需申请理赔!

老年人的平安健康,是每个家庭幸福的底色。为给银发族更坚实的保障,莲湖区老年人意外伤害险通过政府引导、市场运作的模式,为老年人的生活增添多重守护。


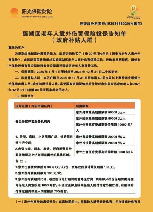
政府补助对象

图片

莲湖区户籍且2025年12月31日前满60周岁及以上享受城乡最低生活保障待遇人员、城乡特困供养人员、享受国家定期抚恤补助优抚对象中的居家养老的老人和2025年12月31日前满80周岁居家养老的老人。


保费标准

图片

保险费每人20元/份/年(政府出资)


保险期限

图片

保险期限从2025年1月1日零时起至2025年12月31日二十四时止。


保险范围、责任和金额

图片


一)各类居家养老服务机构内:

1.意外身故最高赔偿限额60000元/人。

2.意外残疾最高赔偿限额60000元/人。

3.意外伤害医疗费最高赔偿限额10000元/人。


(二)居所、庭院、小区周围广场、道路等日常生活空间;农贸市场、超市、宾馆、饭店等营业性服务场所及上述列明范围外的其他区域:

1.意外身故最高赔偿限额20000元/人。

2.意外残疾最高赔偿限额20000元/人。

3.意外伤害医疗费最高赔偿限额3000元/人。


(三)其它:

1.意外伤害住院津贴为30元/天/人/份;全年住院累计最长赔偿80天。

2.意外医疗费免赔额为100元/次。

3.意外医疗费赔付比例:通过医保先行赔付的意外医疗费,剩余部分在医保赔付的范围内保险人按照100%赔付;不通过医保直接向保险人赔付的意外医疗费,在医保赔付的范围内保险人按照70%赔付。



理赔服务刘老师:15353688020

阳光保险全国统一客服热线:95510



注:具体理赔细则及医院就诊指引详见政策告知单,如有疑问请及时联系理赔服务人员咨询。

图片
图片
图片
图片



符合条件的老人请尽快申请理赔


来源:莲湖区民政局