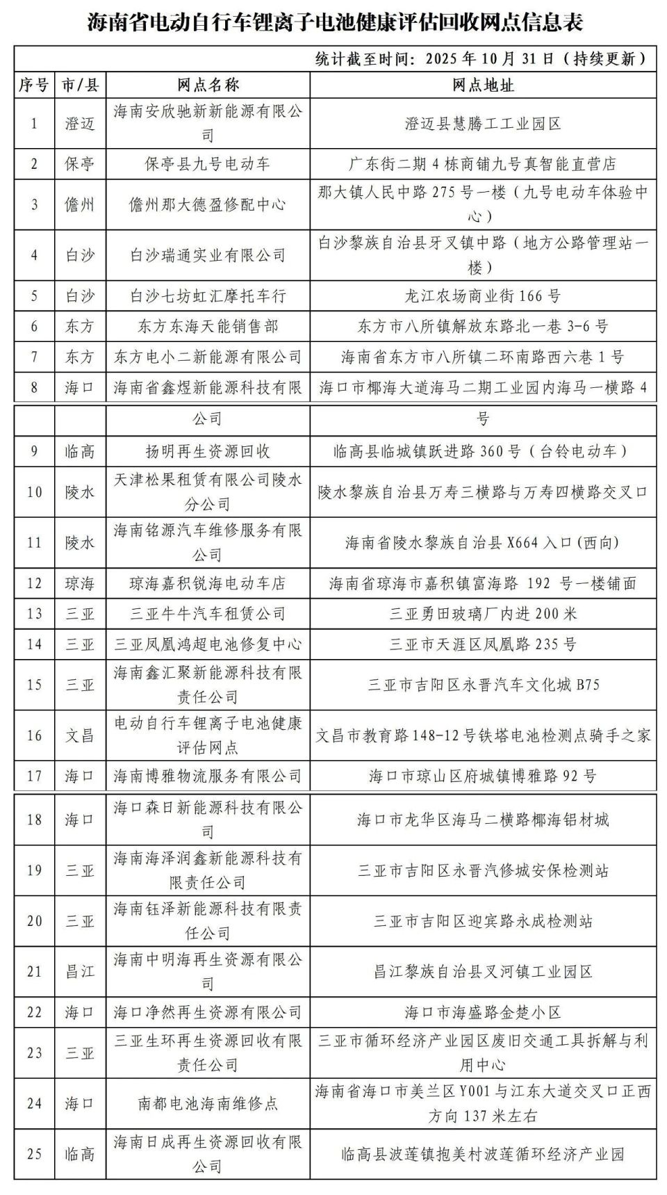
为落实全国电动自行车安全隐患全链条整治工作专班《电动自行车锂离子电池健康评估及报废回收专项行动方案》,有效防范化解电动自行车锂离子电池安全隐患,维护人民群众生命财产安全,现将海南省首批电动自行车锂离子电池健康评估回收网点公布,网点将结合实际情况动态调整。广大市民可根据实际需求,就近前往电动自行车锂离子电池健康评估回收网点,为您的“小电驴”做一次免费安全体检。
精彩火焰蓝
护航自贸港
▌来源:海南省工业和信息化厅
▌制作:海南消防全媒体工作中心
▌审核:崔 颖
▌校对:李锦垣
▌编辑:刘 昭
为落实全国电动自行车安全隐患全链条整治工作专班《电动自行车锂离子电池健康评估及报废回收专项行动方案》,有效防范化解电动自行车锂离子电池安全隐患,维护人民群众生命财产安全,现将海南省首批电动自行车锂离子电池健康评估回收网点公布,网点将结合实际情况动态调整。广大市民可根据实际需求,就近前往电动自行车锂离子电池健康评估回收网点,为您的“小电驴”做一次免费安全体检。
精彩火焰蓝
护航自贸港
▌来源:海南省工业和信息化厅
▌制作:海南消防全媒体工作中心
▌审核:崔 颖
▌校对:李锦垣
▌编辑:刘 昭