礼邦医药冲刺港股:上半年亏2.1亿 腾讯与国金是股东

图片

雷递网 雷建平 11月3日

礼邦医药(江苏)股份有限公司(简称:“礼邦医药”)日前递交招股书,准备在港交所上市。

上半年亏损2.1亿

礼邦医药成立于2018年,是一家专注于肾脏病领域的全球领先生物制药公司,礼邦医药的核心产品AP301是一款潜在BIC的磷酸盐结合剂,用于治疗高磷血症。

高磷血症是慢性肾脏病(「CKD」)最常见的并发症之一,存在大量未被满足的医疗需求。AP301已完成中国III期注册临床试验,预计于近期提交新药申请(「NDA」),目前正在美国和中国开展全球III期关键多中心临床试(「MRCT」);AP306是一款用于治疗高磷血症的潜在FIC泛磷酸盐转运蛋白抑制剂,已获得中国国家药监局的突破性疗法认定。

图片

AP303是一款潜在FIC的疾病修正产品,用于延缓或阻止CKD进展,已获得FDA针对常染色体显性多囊肾病的孤儿药资格认定(「ODD」);AP308是一款潜在全球FIC的重组免疫球蛋白A(「IgA」)蛋白酶,旨在实现IgA肾病(「IgAN」)的功能性治愈。礼邦医药的商业化产品美信罗®是一款长效促红素(「EPO」),已获批用于治疗与CKD相关的贫血

图片

礼邦医药2023年无营收,2024年营收为652.5万元;2023年、2024年分别期内亏损3.65亿元、3.35亿元;2025年上半年收入为1211万元,期内亏损为2.1亿元。

图片

礼邦医药2023年、2024年经调整净亏损分别为3.28亿、2.86亿;2025年上半年经调整净亏损为1.49亿元,上年同期的经调整净亏损为1.38亿元。

图片

截至2025年6月30日,礼邦医药持有的现金及现金等价物为1.71亿元。

腾讯与国金是股东

礼邦医药执行董事分别为Gavin Guoyao Xia博士、Jin Tian医生、汪昀女士、张华丁博士;非执行董事为鲁安博士,独立非执行董事分别为徐润红博士、陈椎博士、梁智维。

图片

Gavin Guoyao Xia博士、Jin Tian医生均为美国籍。

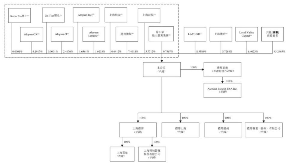
IPO前,Aleyuan持股为1.6361%,Aleyuan GX持股为4.1917%,AleyuanJT持股为2.4176%,Aleyuan Limited持股为1.6253%,上海纯沅持股为0.6412%,扬州礼悦持股为7.4618%;

上海沅悦持股为5.7712%,Fortuna持股为0.5362%,BCeGFR持股为0.2203%,一共持股为24.5018%。

图片

腾讯持股为11.732%,国金持股为9.6166%,LAV USD持股为8.3386%,上海礼贻持股为5.7288%,Loyal Valley Capital持股为6.4023%,QC Six持股为6.6374%,Cliff Investment持股为4.475%,德州两仪持股为2.936%,3H持股为2.1882%,3E Bio持股为2.12%。

华盖资本持股为1.9864%,北京新动力二期持股为1.7951%,Octagon持股为1.5796%,Sherpa Healthcare持股为1.6337%,Andorra Investment持股为1.5423%,YuanBio持股为1.1017%;

图片

Verition Multi-Strategy Master持股1.0638%,扬州鼎毅持股0.8838%,诚博持股0.5362%,Phoenix Aurora持股0.5293%,苏州栾布持股为0.5137%,厦门千杉持股0.4742%,EMHCP、Sym Biosis II分别持股0.3969%,Hongtao持股0.3305%,扬州龙投持股0.2946%,TruMed持股0.2646%。

——————————————

雷递由媒体人雷建平创办,若转载请写明来源。