天大学霸的秘籍是?

一页一章精雕细琢,映照青春光华

一字一句凝思笃行,汇聚智慧火花

思绪在纸上纵横,理想于笔端生长

勤学如舟,笃行如桨

字里行间继承北洋学子优良传统

方寸之间镌刻百卅天大风华正茂


一年一度

“优秀教案、笔记、作业和实验报告”

评比结果出炉
 神仙打架?学霸竞技!

快来和小天一起欣赏

今年获得特等奖的师生作品~



(可滑动下方图片查看完整内容)


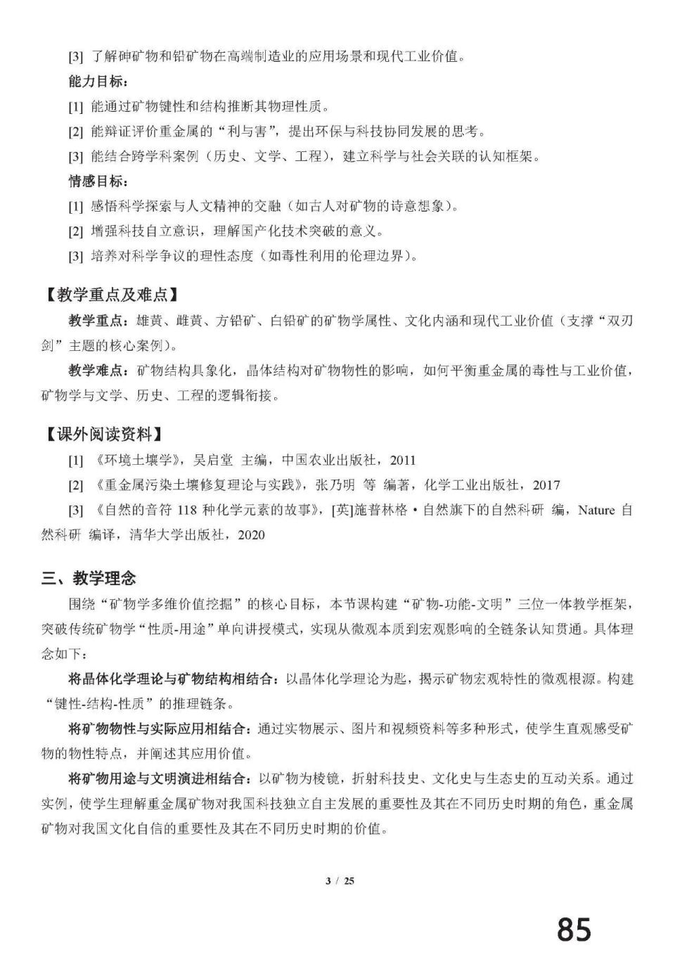
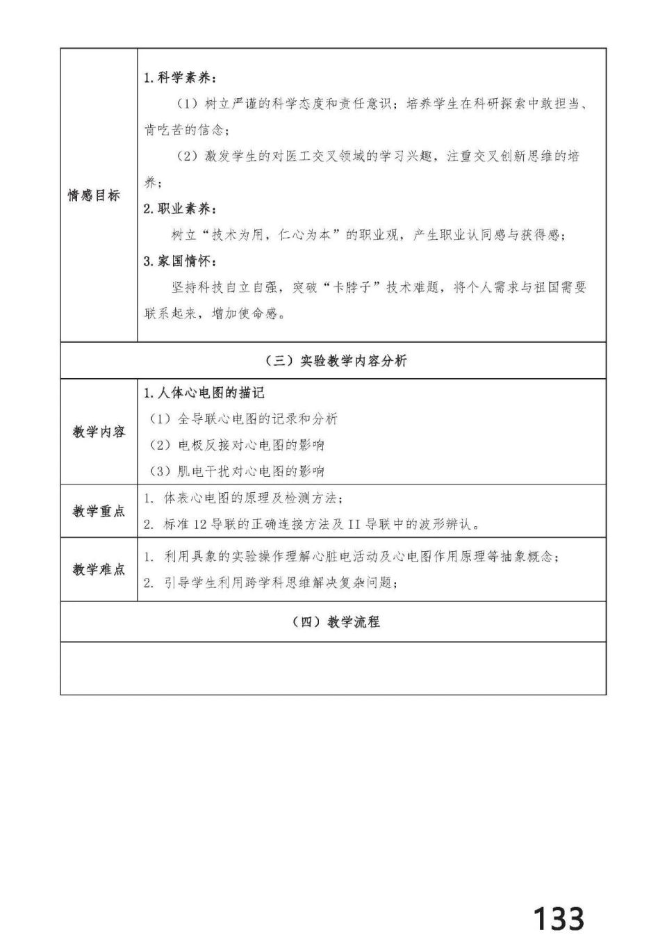
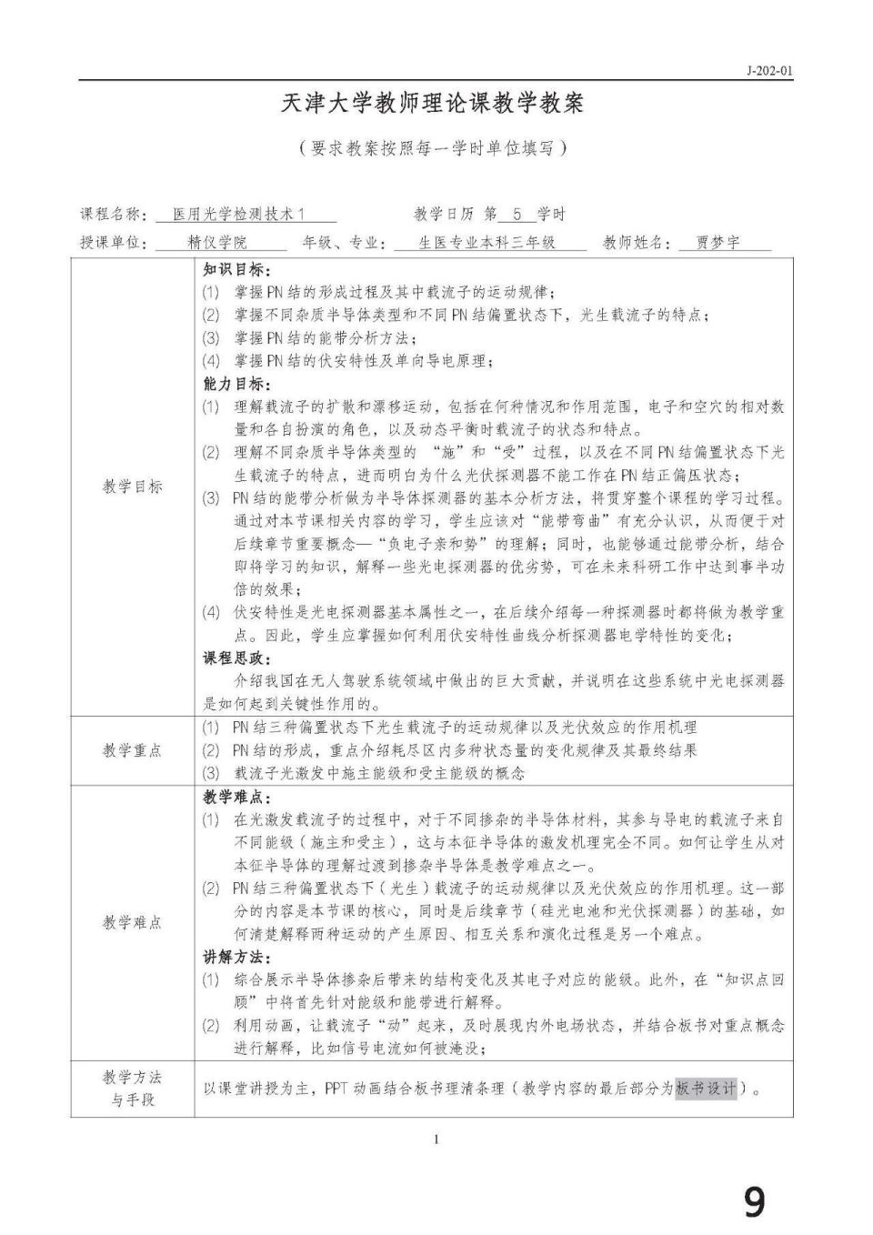
特等奖教案


地科院 王钺博


建工学院 李焱


医学院 白艳茹


医学院 王君月


精仪学院 贾梦宇


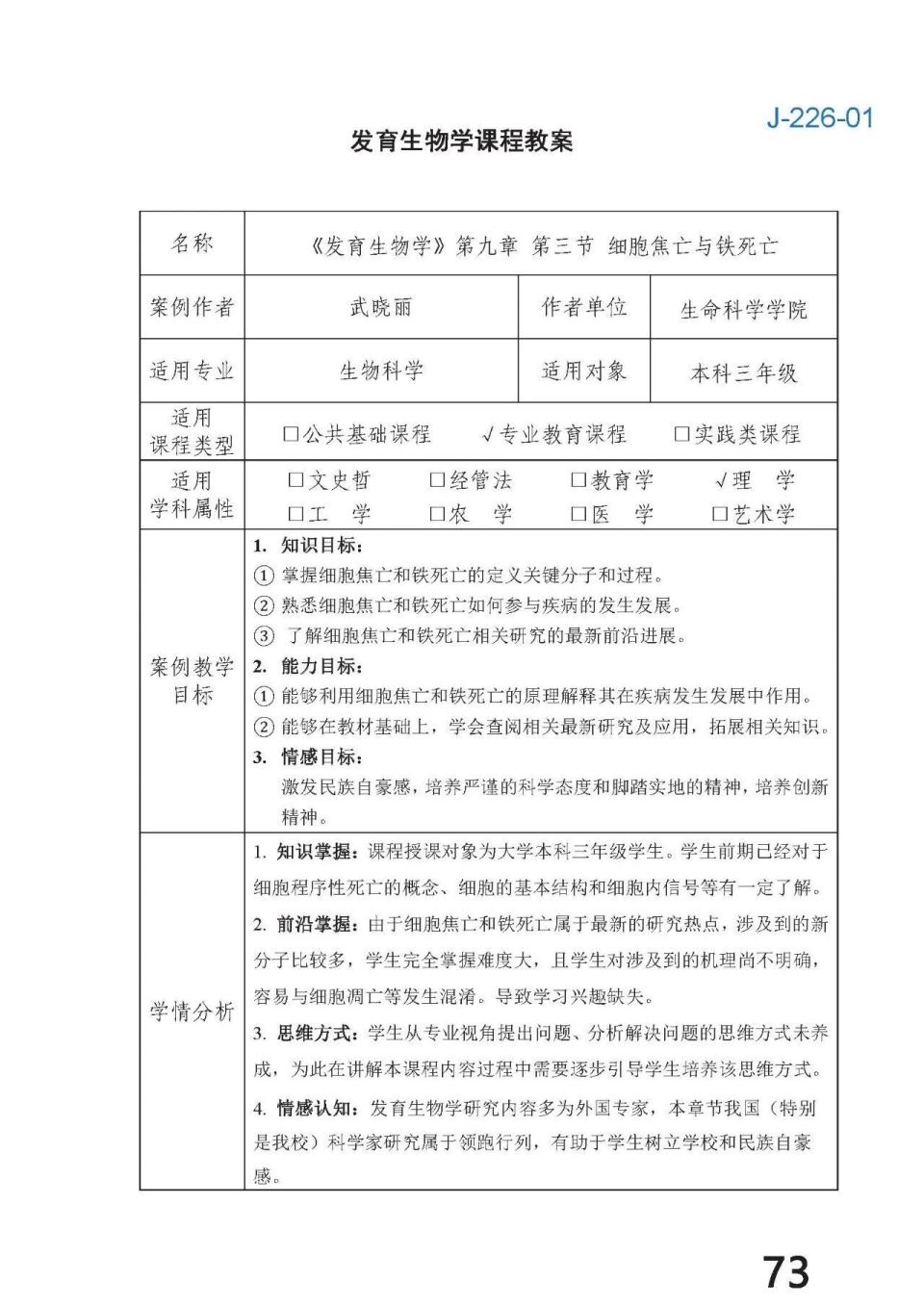
生命科学学院 武晓丽


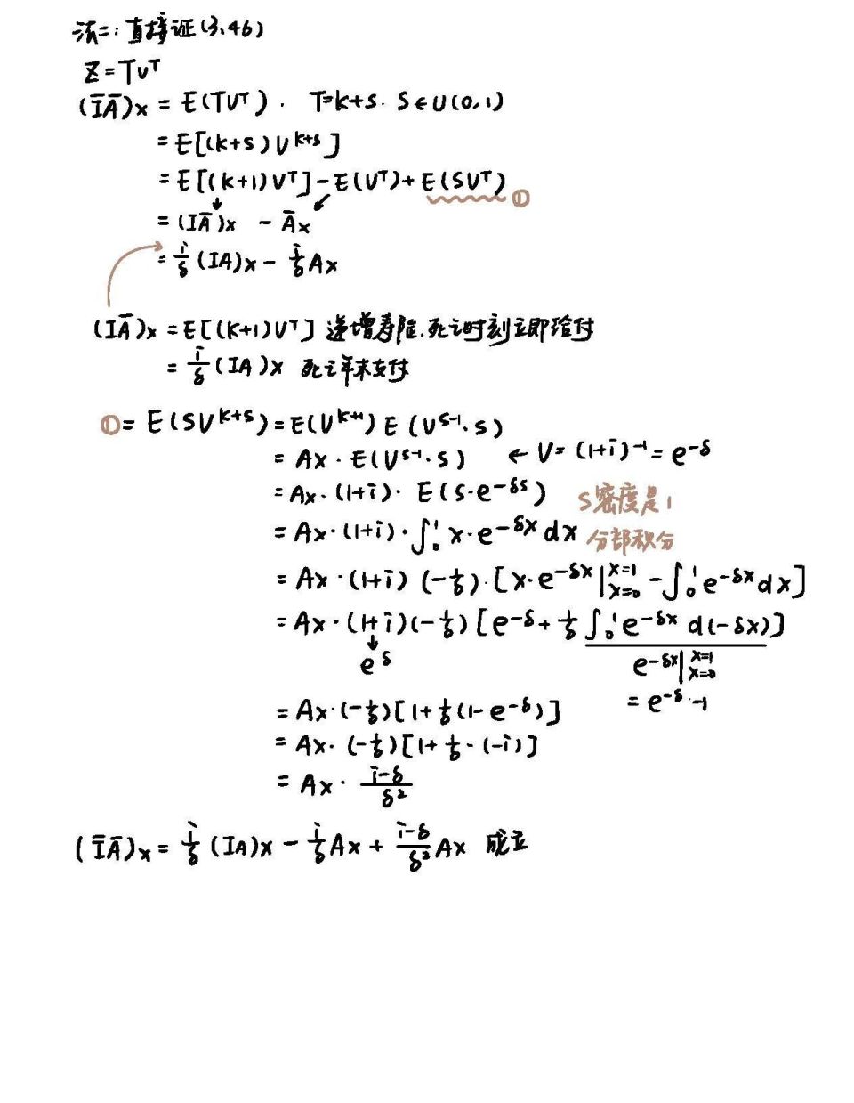
特等奖笔记


材料学院 柯雅馨


海洋学院 卢俪宁


化工学院 赵冠然


机械学院 王肖雅


机械学院 王春莉


建工学院 林乐昕


数学学院 侯嘉祺


未来技术学院 闫子欣


药学院 周怡然


特等奖实验报告


材料学院 徐超


精仪学院 王怡雯


医学院 张峰熙


自动化学院 陈蓉


特等奖作业


国际教育学院 郭胜勇


化工学院 张竞予


机械学院 刘雨倩


建筑学院 马姝帆


数学学院 朱修远


智算学部 张睦婧



天津大学“优秀作业、笔记、实验报告”评选活动已连续成功举办十三届,2024年起新增设“优秀教案”赛道,师生同台“竞技”,“严谨治学”的校风进一步传承和弘扬。


“学在天大,志在天下”,祝福所有获奖师生,愿所有天大学子,都能脚踏实地、志存高远!




字字句句,皆见思考之深

行行篇章,尽显青春之光

十三载笔记评比见真知

百卅年师生书写新篇章



图片往期精彩内容回顾

  • 天大食堂,听我说蟹蟹你~

  • 天大首届!民族文化节有多精彩?

  • 天大🤝清华!固态电池新突破!

  • 不容错过!中传美食进天大!

  • 权威发布!天津大学2026年博士研究生招生简章


图片
 图片
- tianda1895 -

内容来源 / 天津大学学工部

编辑 / 邢倬尔

审核 / 王鑫 薛子易