今天起,入户调查!玉林这些地方在范围内!

尊敬的住户朋友:

您好!

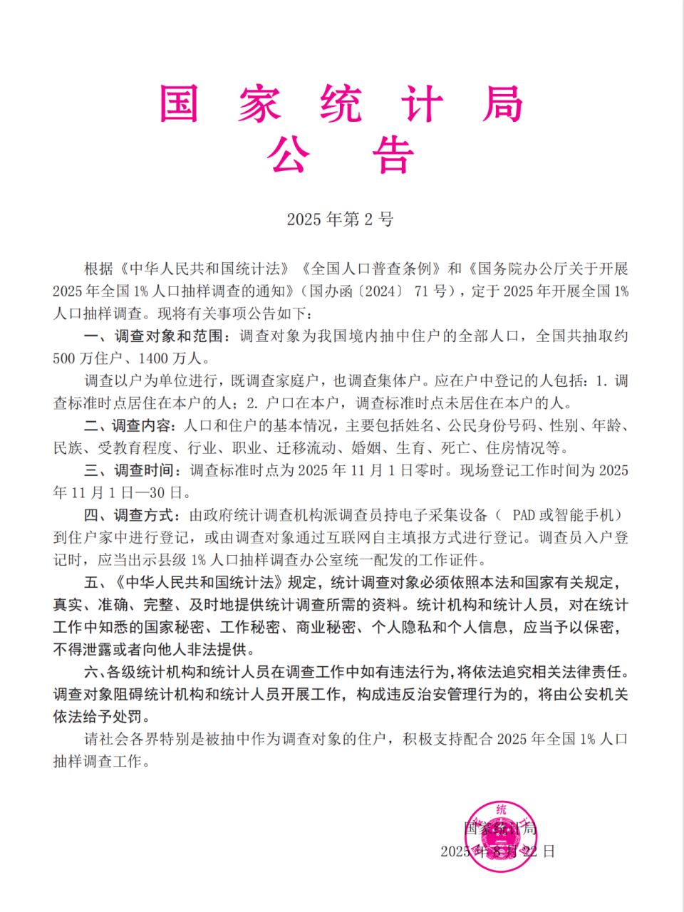
根据《全国人口普查条例》规定,国务院决定于2025年开展全国1%人口抽样调查。被抽中参与调查的家庭所申报的内容,将为党中央、国务院全面准确掌握人口发展变化情况,科学制定国家发展规划、人口发展战略和人口相关政策提供重要的信息支持。

玉州区共有7个镇(街道)、39个村(社区)被列为抽样调查范围,具体如下:

玉城街道:东成社区居委会、北辰社区居委会、东明社区居委会、州珮社区居委会、垌口社区居委会、新民社区居委会、大新社区居委会、东岳社区居委会、清湾江社区居委会

南江街道:玉柴社区居委会、玉铁社区居委会、江滨社区居委会、南江社区居委会、竹美社区居委会、镇忠社区居委会、新联社区居民委员会、七一村委会、岭塘村委会、常乐村委会、云良村委会

城西街道:庆丰社区居委会、林村社区居民委员会、莲塘社区居民委员会、新定村委会

城北街道:平地社区居委会、谷山社区居民委员会、睦马村委会、西岸村委会

名山街道:五里桥社区居委会、名山社区居委会、旺瑶社区居委会、绿杨社区居委会、腾扬村委会

仁东镇:中庞村委会、旺卢村委会、木根村委会、周村村委会

仁厚镇:大卢村委会、仁厚村委会


图片

2025年全国1%人口抽样调查采用调查员入户登记,或由调查户通过微信小程序自主填报两种方式进行。调查的标准时点为11月1日零时,11月1日至12月10日期间,调查员将佩戴调查证件入户开展工作。届时将对人口和住户基本情况进行调查,主要包括:姓名、公民身份证号码、性别、年龄、民族、受教育程度、行业、职业、迁移流动、婚姻、生育、死亡、住房情况等。您提供的信息经加密处理后将直接上传至国家统计局数据库,我们将按照统计法的规定予以严格保密。

百里挑一,感谢有你!当调查员到达您家进行调查时,真诚希望您能积极配合,认真履行《中华人民共和国统计法》关于公民真实、准确、完整、及时提供统计调查所需资料的义务。调查员入户登记可能会占用一些您的休息时间,在此特致歉意。再次对您的理解和支持表示诚挚的感谢!

祝您家庭幸福,生活美满!


玉州区2025年全国1%人口抽样调查工作协调小组办公室(代)

2025年10月

图片

来源:网络,由玉林生活编排整理