倪妮方发声明回应王家卫录音内容,否认有“后台”“靠山”:已委托律师取证并追责

11月1日,针对“王家卫秦雯录音”引发的相关争议,倪妮工作室发声明维权。

图片

据热度新闻消息,10月31日,编剧古二再曝王家卫秦雯录音,引发对倪妮“后台”、“靠山”等猜测。

图片

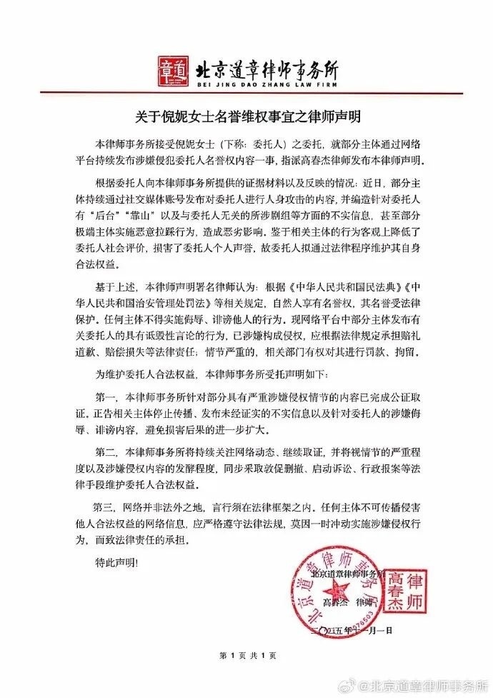
11月1日,倪妮工作室委托律师发布声明:近日,各平台及用户大量传播、编造艺人不实谣言并发表侮辱性言论的行为,性质十分恶劣,已严重侵犯了倪妮女士的名誉权。网络并非法外之地,无意占用公共资源,本工作室绝不姑息侵害倪妮女士合法权益的行为,已委托律师取证并追究相关用户的法律责任,希望大家共同维护良好和谐的网络风气。

图片

公开资料显示,倪妮,1988年8月8日出生于江苏南京,毕业于中国传媒大学南广学院,中国内地女演员。

图片

2011年,主演的战争片《金陵十三钗》上映,以“谋女郎”的身份正式出道,并凭借该片获得第6届亚洲电影大奖最佳新演员;2022年,主演的电影《漫长的告白》上映,并凭借该片获得第35届中国电影金鸡奖最佳女主角奖提名;2023年9月,凭借主演的电影《消失的她》获得第18届长春电影节金鹿奖最佳女演员奖。

据北青娱见此前报道,10月31日,编剧古二(程某某)再次在社交平台上公布“王家卫秦雯录音”。其中有一段谈到第二天要拍唐嫣的戏,王家卫给古二讲工作安排时说到:“告诉你,唐嫣呢,是个很装的人。”截至目前,当事人对此均尚无回应。而“王家卫说唐嫣很装”“古二爆料刘诗诗倪妮流金岁月内幕”“王家卫说陈道明是极品”等话题词条纷纷冲上热搜。

据封面新闻最新报道:记者查询账号发现,截至发稿前,古二多条内容已不可见,仅剩一条。

图片
图片

今年9月,微信公众号“古二新语”发文指控王家卫《繁花》剧组,自称其创作成果被剥夺,还称该剧组存在压榨员工、健康损害等问题。古二称,他是负责王家卫饮食起居的生活助理,没有编剧名分。他表示,自己在没有合约、稿费的情况下,给王家卫写了三年的《繁花》剧本,最后也没署名。

自2023年起,古二一直在微信公众号上发文控诉此事,但一直没有获得多少回响。直至今年8月底、9月初,古二公布了多条录音,终于引发公众关注。

图片

9月23日,《繁花》剧组再次发布声明,回应近期的编剧署名争议。

声明全文如下——

“近日,电视剧《繁花》剧本创作相关话题引发讨论,为澄清事实,剧方现作出如下说明:

1. 经核实,程某某为电视剧《繁花》前期资料收集小组成员。在《繁花》开机3个月后,即2020年12月31日,未经与剧组沟通的情况下自行离开剧组,并擅自带走前期筹备所整理的资料。此后,他再无参与《繁花》后续的任何工作,而《繁花》最终于2023年7月杀青。尽管如此,剧方仍在片尾给予程某某前期责任编辑署名,这完全符合他所担任的工作职责,从始至终不存在他担任《繁花》编剧的情况。

2. 程某某发布的相关文章内容以剧组工作人员为原型,存在大量主观臆测和虚构情节,与实际情况严重不符。

3. 程某某利用职务之便,偷录剧组主创的私人对话。更加恶劣的是,程某某擅自对录音内容进行加工、筛选并非法对外公开发布,严重侵害他人隐私,毫无职业道德可言。

4. 程某某的相关行为损害了制片方商誉,侵犯他人权益,造成了恶劣影响,对此相关方已采取法律手段维权。

望广大群众不信谣不传谣,避免传播未经核实的内容,共同维护清朗网络空间。”

图片

据澎湃新闻报道:在《繁花》剧组二度发声之后,记者检索了“古二新语”的公众号,发现此账号已被屏蔽,显示的屏蔽理由是:“接相关投诉,此账号涉嫌违反《互联网用户公众账号信息服务管理规定》。”

据悉,《繁花》由胡歌、马伊琍、唐嫣、辛芷蕾、游本昌等主演,2023年底播出,获飞天最佳编剧提名,获白玉兰、金鹰最佳编剧奖。

编辑:十月

实习编辑:任一诺

【来源:九派新闻综合热度新闻、北青娱见、封面新闻、澎湃新闻等】

声明:此文版权归原作者所有,若有来源错误或者侵犯您的合法权益,您可通过邮箱与我们取得联系,我们将及时进行处理。邮箱地址:jpbl@jp.jiupainews.com