2000多家门店,医药零售连锁企业,启动IPO!中信证券辅导

证监会官网显示,康佰家医药集团股份有限公司(康佰家”)已在福建证监局完成辅导备案,10月21日与中信证券签署辅导协议。

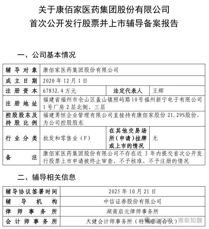
图片

康佰家医药集团股份有限公司集团总部坐落在福州市仓山区,注册资本6.78亿元,主营业务为医药批发和零售连锁药房,构建了以药品、中药饮片销售为主,食品、保健品、医疗器械等为辅,线下实体连锁药店零售为核心,与线上电商O2OB2C等平台经营有机结合的多元化商业模式。

公司经营范围包括:药品批发与零售(含中药饮片、中成药等)、第三类医疗器械经营、药品批发、零售及互联网信息服务、药品互联网信息服务及药品零售。

康佰家医药集团股份有限公司全资控股福建新紫金医药有限公司、江西康佰家大药房有限公司、浙江康佰家大药房有限公司。2022至2023年度康佰家医药集团荣获米思会-全国药品零售企业综合竞争力百强榜第10。

集团共有连锁门店两千多家,员工总数近万人,拥有门店会员一千多万,业务覆盖福建省内各大城市、县、部分乡镇及浙江省温州、宁波、衢州、金华,江西省上饶、赣州、抚州、南昌、新余、吉安、宜春等城市。

福建勇恒企业管理有限公司直接持有康佰家股份21.29%股份,为公司控股股东。

集团现代化医药物流储运中心,坐落在福州高新区,占地近百亩,于2021年投入使用。物流储运中心引入了智能仓储物流解决方案,配套现代自动化传输系统,整体采用模块化管理,包括收货验收、出库集货、拆零拣选、拆零复核、立体库整体拣选等模块。集团旗下所有门店商品统一采购和配送,园区整体规划配送规模可达100亿元。

来源:推新知馥

免责声明:本文所示内容出于传递更多信息,不构成投资建议。【吉美财讯】力求但不保证数据的完全准确,投资者据此操作风险自担。如有侵权请联系我们,谢谢。