阿尔茨海默病新药研发提速!最新研究打造阿尔茨海默病“微型人脑”,精准模拟大脑病变全过程

家里有阿尔茨海默病患者的人都知道,看着他们慢慢记不起熟悉的名字、找不到常去的路,是件多揪心的事。这种疾病不仅偷走患者的记忆,更让全球无数家庭陷入困境,它也是目前导致痴呆的最主要原因。随着病情进展,患者大脑会出现淀粉样蛋白和tau蛋白堆积、神经元死亡以及神经炎症,最终引发严重的认知障碍。其中,小胶质细胞作为中枢神经系统的“守护者”,通过与神经细胞、蛋白聚集体互动调控病理进程,可传统研究模型始终难以充分模拟这种复杂的相互作用——动物模型无法精准复刻人类中枢神经系统的生理特征,三维细胞培养模型又常缺少小胶质细胞这类关键免疫细胞。


近日,J Neuroinflammation发表的一项研究A neuroimmune cerebral assembloid model to study the pathophysiology of familial Alzheimer's disease打破了这一局限,开发出一种更贴近人类疾病状态的神经免疫组装体模型。


图片


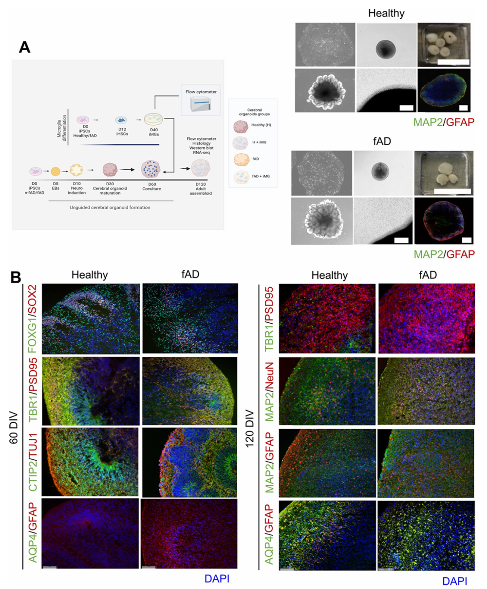
该研究团队以携带PSEN2突变的家族性阿尔茨海默病患者,以及健康人的诱导多能干细胞为原料,分别构建脑类器官,并诱导生成诱导小胶质细胞样细胞,将两者整合后共培养120天,最终形成神经免疫组装体。首先验证脑类器官构建效果时发现,无论是家族性阿尔茨海默病组还是健康对照组,培养至60天和120天时,均能检测到神经前体细胞标志物SOX2、分化神经元标志物TUJ1及皮质板神经元标志物CTIP2;到120天,皮质神经元标志物NeuN、MAP2,以及星形胶质细胞标志物GFAP、AQP4均在皮质样区域均匀分布,证明脑类器官具备正常的神经细胞组成与结构。


图片图1 家族性阿尔茨海默病诱导多能干细胞来源脑类器官的构建


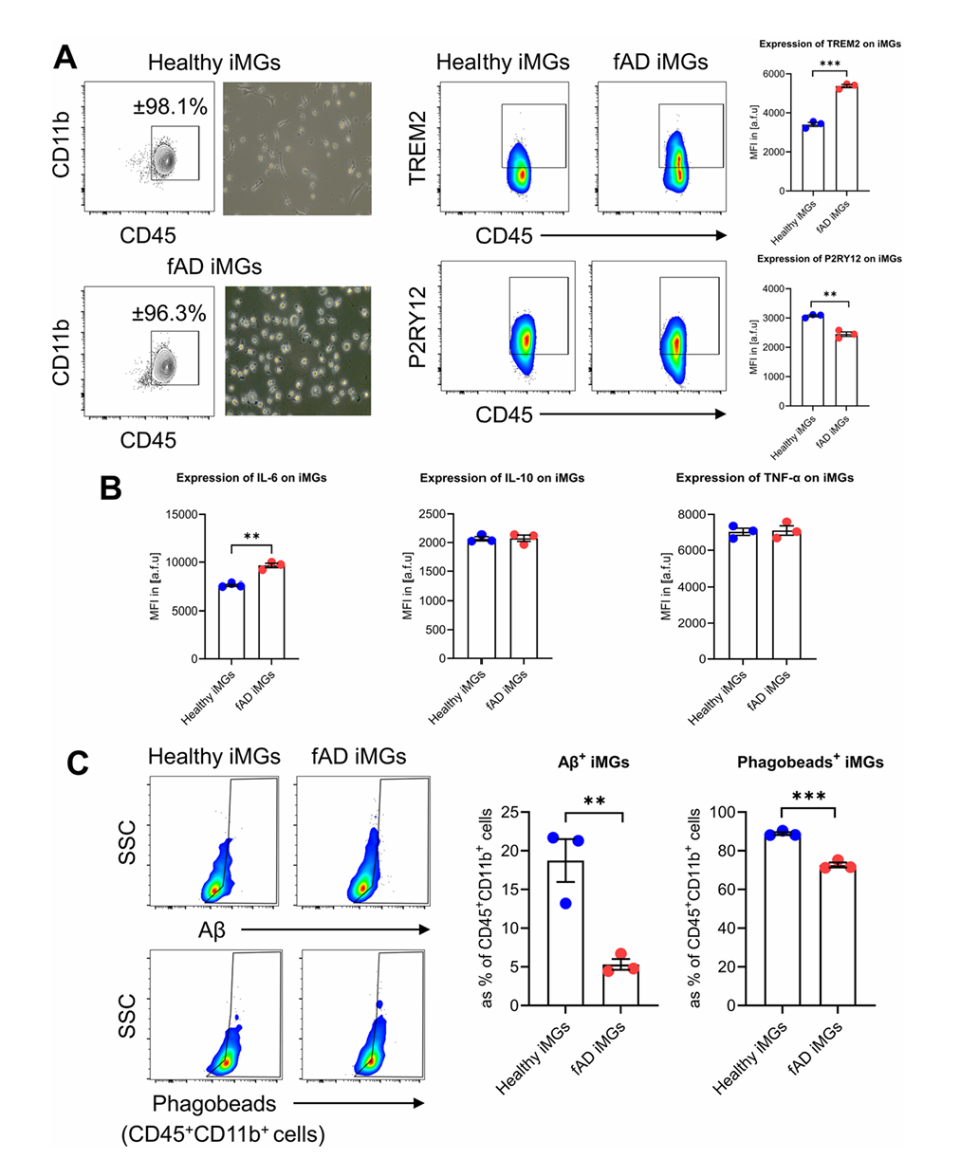
进一步观察诱导小胶质细胞样细胞特性,分化40天后,健康组和家族性阿尔茨海默病组的细胞均高表达CD45、CD11b等谱系标志物,阳性率分别达98.1%和96.3%。形态上,家族性阿尔茨海默病组的细胞更多呈现阿米巴样,健康组则以细长分支的静息态为主;分子层面,家族性阿尔茨海默病组的疾病相关小胶质细胞标志物TREM2表达显著升高,稳态标志物P2RY12表达明显降低,同时促炎细胞因子IL-6分泌增加,而对β淀粉样蛋白和微球的吞噬能力,比健康组显著下降,这些特征与疾病状态下小胶质细胞的异常表现高度吻合。


图片图2 家族性阿尔茨海默病诱导多能干细胞来源诱导小胶质细胞样细胞表现出活化和促炎表型,并降低了β淀粉样蛋白吞噬能力


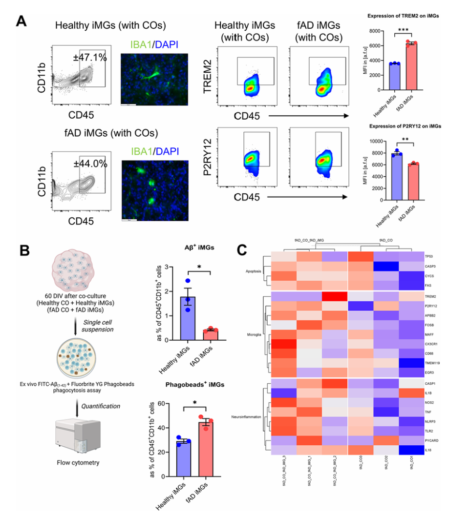
当两种细胞共培养形成神经免疫组装体后,诱导小胶质细胞样细胞成功融入脑类器官,且家族性阿尔茨海默病组的细胞仍保持高TREM2、低P2RY12的活化特征——对β淀粉样蛋白的吞噬能力比健康组装体组低,对微球的吞噬能力却有所上升。转录组分析更揭示,加入诱导小胶质细胞样细胞的家族性阿尔茨海默病脑类器官,基因表达模式与人类阿尔茨海默病患者更接近,还富集了TREM2、CX3CR1等小胶质细胞特异性标志物,以及神经炎症相关基因,说明组装体的转录组特征更贴合真实疾病。


图片图3 家族性阿尔茨海默病诱导多能干细胞来源诱导小胶质细胞在脑类器官中表现出活化表型并降低β淀粉样蛋白吞噬能力


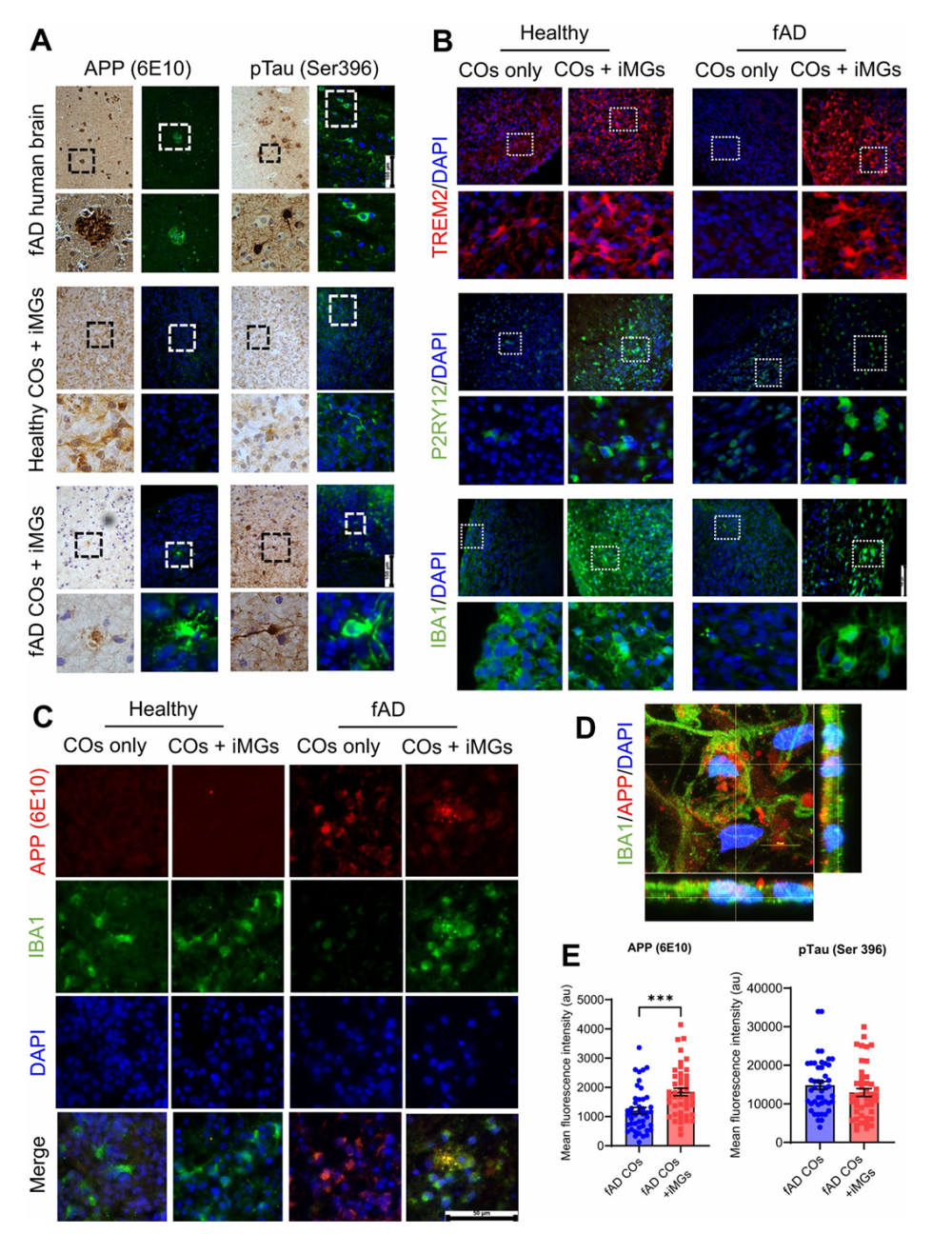
组织病理学检查进一步证实,家族性阿尔茨海默病神经免疫组装体中出现了淀粉样斑块样结构和神经原纤维缠结样结构,这是阿尔茨海默病的典型病理特征。用6E10抗体检测时,家族性阿尔茨海默病组装体的β淀粉样蛋白前体蛋白免疫反应性,显著高于单纯脑类器官组;三维重建图像显示,小胶质细胞可能参与淀粉样斑块的吞噬过程。同时,组装体中还检测到泛素、p62、LC3B等自噬标志物的异常表达,出现类自噬体结构,这与人类阿尔茨海默病脑中自噬功能异常的现象一致,提示该模型还能模拟疾病相关的细胞代谢紊乱。


图片图4 家族性阿尔茨海默病神经免疫组装体中观察到阿尔茨海默病的组织学特征


综上,这项研究构建的神经免疫组装体模型,不仅整合了神经细胞与关键免疫细胞,更精准复刻了家族性阿尔茨海默病的核心病理——从淀粉样蛋白沉积、tau蛋白异常,到小胶质细胞活化、神经炎症增强,再到自噬功能紊乱,几乎涵盖疾病进展的关键环节。对科研人员而言,这个模型就像一个“微型人脑疾病模型”,既能帮助深入解析小胶质细胞与神经细胞的相互作用机制,也能为靶向神经炎症、改善小胶质细胞功能的药物,提供更贴近人体的筛选平台,让我们离破解阿尔茨海默病奥秘、开发有效治疗方案的目标又近了一步。


参考文献:

Becerra-Calixto A, Banerjee A, Fan H, et al. A neuroimmune cerebral assembloid model to study the pathophysiology of familial Alzheimer's disease. J Neuroinflammation. 2025;22(1):227. Published 2025 Oct 8. doi:10.1186/s12974-025-03544-x