水凝胶,最新Nature大子刊!

近年来,科学家利用成体干细胞培养人类上皮类器官的技术取得了显著进展,然而,该类技术仍严重依赖于如基质胶(Matrigel)等异源、化学成分不明确或未标准化的培养组分,这极大限制了类器官在药物筛选和临床移植等领域的应用。基质胶作为细胞外基质的主要来源,提供了层粘连蛋白和胶原蛋白IV等关键成分,通过与类器官细胞表面的β1整合素相互作用,维持类器官的生长和极性。当前,寻找成分明确、可标准化且符合临床级要求的替代基质,已成为推动类器官技术走向临床应用的关键挑战。

近日,瑞士罗氏制药公司Hans Clevers团队报道了一种能够高效激活整合素β1的单链抗体衍生物——scTS2/16。该抗体可显著增强多种胃肠道类器官在基质胶和胶原蛋白水凝胶中的生长效率。实验表明,在基质胶培养体系中添加scTS2/16可使类器官产量提高多达五倍;而在胶原I型水凝胶中——无论是三维还是二维培养——其产量更可提升六至七倍。由于胶原I成分明确、易于获取临床级产品,该研究为胃肠道及其他上皮来源类器官的临床应用提供了新的可行路径。相关论文以“A single-chain derivative of an integrin-activating antibody potentiates organoid growth in Matrigel and collagen hydrogels”为题,发表在Nature Biotechnology上。

图片

研究团队首先通过实验证实整合素β1在类器官生长中不可或缺。他们使用抑制性抗体AIIB2阻断β1整合素功能后,类器官的极性发生逆转,增殖能力急剧下降,细胞周期停滞并转向分化状态,充分说明整合素信号对维持类器官生长具有关键作用。在此基础上,研究人员构建了TS2/16抗体的人源化IgG版本和单链可变区片段(scFv)版本。其中,scTS2/16可在细菌中高效表达,并能在低纳摩尔浓度下有效激活整合素β1,促进细胞与纤维连接蛋白等基质的黏附。

图片

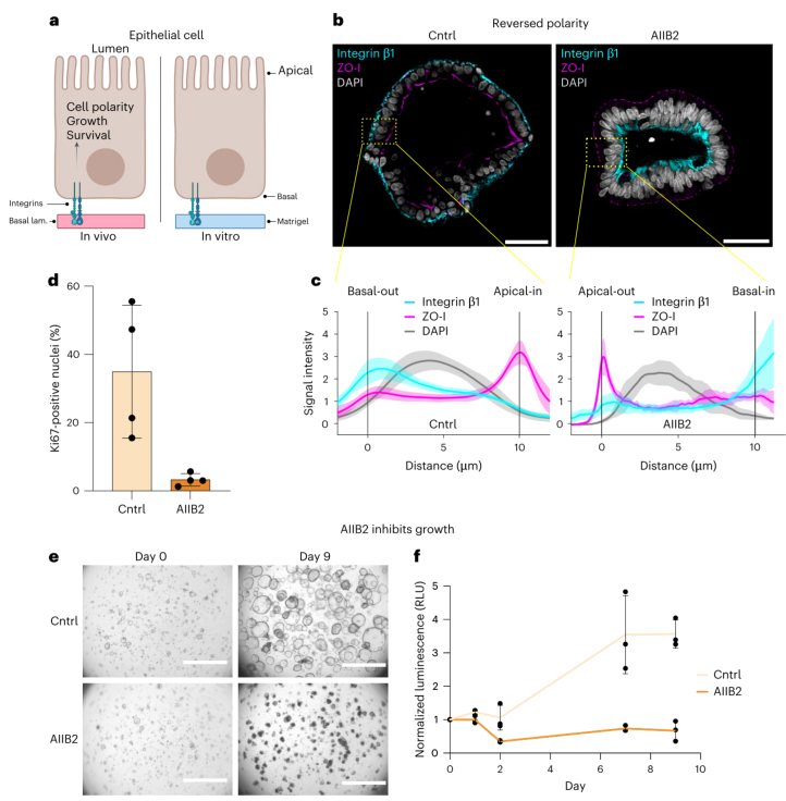
图1 | 整合素在上皮细胞体内与体外的功能示意图。 a, 体内情况下,上皮细胞基底膜上的整合素受体与基底膜中的配体蛋白混合物接触。体外情况下,这些被基质胶或BME蛋白替代。b, 在无(对照)或有强抑制性整合素β1抗体AIIB2存在下,于BME中培养的类器官。对两种条件下已透化的类器官进行了基底标志物整合素β1的染色。使用了顶端标志物闭锁小带蛋白-1和核标志物DAPI。黄色标记框表示用于量化图c所示标志物强度分布曲线的线扫描示例。比例尺为50微米。c, 膜切面中荧光顶端和基底标志物的强度图。对如图b所示的透化对照和mAb AIIB2处理的肠道类器官进行了基底标志物整合素β1、顶端标志物ZO-1和核标志物DAPI的染色。根据鬼笔环肽的F-肌动蛋白染色(未显示)确定了顶端和基底位置,并计算了多个类器官的平均分布曲线,阴影区域显示标准差。d, 使用免疫荧光染色对培养2天的对照和mAb AIIB2处理的肠道类器官进行Ki67阳性核的量化。e, 在有或无AIIB2情况下,第0天和第9天肠道类器官存活的培养图像。比例尺为2毫米。f, 为量化活细胞,在指定天数进行了ATP敏感发光实验,连续天数的平均值代表平均值±标准差,数据根据第0天的平均值进行标准化。 

图片

图2 | 激活型β1整合素抗体TS2/16的经典IgG和scFv版本。 a, 将小鼠杂交瘤TS2/16提供整合素识别能力的VH和VL链克隆到人IgG1骨架中或组合成单链抗体版本。显示了两种scFv方向(VH-VL和VL-VH)及其N端和C端。程序概念以示意图显示。b, 纯化的TS2/16 IgG和scFv在还原和非还原条件下的SDS-PAGE分析。蛋白质通过考马斯亮蓝染色显示。标明了还原条件下IgG单独重链和轻链的位置。左侧边距标明了分子量标记的千道尔顿值。c, 基于K562白细胞细胞的黏附报告实验的明场图像。在无或有5 nM IgG型或scFv型TS2/16抗体存在下,允许K562细胞在塑料包被的纤连蛋白上于37°C黏附1小时。显示了在指定条件下经过三次缓冲液洗涤后剩余的细胞。d, 使用发光细胞活力实验来量化在如图c所示条件下,K562细胞对纤连蛋白包被板的黏附。RLU值以百万计;显示了三份值的平均值和标准差。 

在功能验证中,scTS2/16显著增强了肠道类器官在基质胶中的生长与克隆形成能力。实验显示,该抗体通过增强α6β1整合素与基质胶中层粘连蛋白-111和胶原IV的相互作用,提高了细胞与基质的黏附力,进而促进了类器官的增殖与存活。此外,与其它β1整合素激活抗体相比,scTS2/16在促进单细胞克隆形成方面效果最为显著。研究人员进一步发现,scTS2/16不仅能优化在基质胶中的培养效果,对来源于胃、十二指肠、空肠、回肠、肝脏胆管和胰腺导管等多种胃肠道类器官的生长也具有普遍促进作用,且转录组分析表明其并未引起类器官细胞状态的显著偏离。

图片

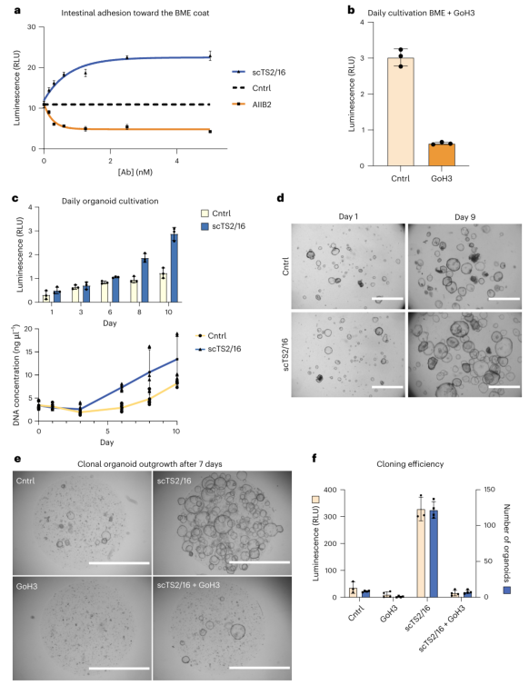
图3 | scFv TS2/16增强肠道类器官在BME中的生长。 a, 对结肠类器官来源的单个细胞黏附于包被的BME进行量化,通过细胞ATP驱动的发光实验以相对光单位表示。测试条件包括无抗体以及不同纳摩尔浓度的激活型scTS2/16和抑制型mAb AIIB2。图表代表了基于每种条件下平均值±标准差的趋势线。b, 在无或有整合素α6亚基阻断mAb GoH3存在下,对相同处理的片段化肠道类器官进行常规培养。培养7天后,通过ATP驱动的发光实验进行量化。c, 在无或有scTS2/16存在下,对相同处理的片段化肠道类器官进行常规培养。描绘了在指定天数总基因组DNA和细胞活力实验中的相对发光平均值±标准差。d, 从如图c所示实验中,第1天和第9天的肠道类器官明场培养图像。比例尺为2毫米。e, 从极稀单细胞悬液开始的克隆实验的培养图像。标明了对照、GoH3和补充了scTS2/16的培养基。比例尺为2毫米。f, 对如图e所示培养7天后计数的类器官数量进行量化;左轴显示了通过细胞ATP驱动的发光实验以相对光单位表示的细胞活力。标明了平均值±标准差。 

图片

图4 | 胃肠道道类器官在BME中的生长由β1整合素介导。 在存在5 nM抑制性mAb AIIB2或激活性scTS2/16的情况下,培养来自胃、十二指肠以及肝脏和胰腺的导管类器官、空肠和回肠的单细胞起始培养物。类器官和培养基类型分别标于图的左侧和顶部。比例尺为2毫米。为了量化活细胞数量,在拍摄图像的当天进行了ATP敏感发光实验。标明了平均RLU±标准差。 

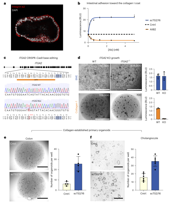
尤为重要的是,scTS2/16能够有效支持类器官在成分明确的胶原I型水凝胶中生长。研究证实,该过程依赖于α2β1整合素对胶原的识别——通过CRISPR技术敲除ITGA2基因后,类器官在胶原中的生长能力丧失。在利用原代结肠和肝胆管组织直接进行类器官培养时,添加scTS2/16可显著提高类器官的形成数量和生长效率。此外,研究还建立了基于胶原涂层的二维培养体系,并证明在该体系中scTS2/16不仅能支持类器官的长期扩增,还能使其在分化诱导后形成包括肠细胞、杯状细胞、潘氏细胞和肠内分泌细胞在内的多种功能细胞类型,其分化能力与在基质胶中培养的类器官相当。

图片

图5 | scTS2/16改善原代类器官在PureCol EZ Gel中整合素α2β1介导的生长。 a, 对BME生长的肠道类器官进行整合素α2亚基和核标志物DAPI的染色。比例尺为50微米。b, 使用细胞ATP驱动的发光实验对肠道类器官来源的单个细胞黏附于包被的胶原I进行量化。测试条件包括无抗体以及一系列纳摩尔浓度的激活型TS2/16单链Fv和抑制型mAb AIIB2。图表代表了基于平均值±标准差的趋势线。c, 使用CRISPR-Cas9碱基编辑对ITGA2基因敲除进行Sanger测序验证。编辑将谷氨酰胺氨基酸转化为终止密码子。说明了ITGA2外显子以识别设计的sgRNA位置。目标碱基以橙色突出显示,PAM序列以蓝色标识。图像代表了3个经验证克隆中1个的相关DNA序列。d, 亲本和ITGA2-KO类器官在BME和PureCol EZ Gel中平行培养,存在scTS2/16。通过CellTiterGlo量化生长。显示了生物学重复的相对光单位的平均值±标准差。在平行孔中,通过计数细胞测量组织产量。e,f, 将结肠和胆管细胞组织的原代活检进行处理,并在存在或不存在scTS2/16的情况下包埋于胶原I中。对于结肠,在培养10天后进行成像和量化。比例尺为2毫米。对于原代胆管细胞,将胶原来源的类器官培养3周。随后,通过计数细胞测量scTS2/16敏感性。 

图片

图6 | 肠道类器官的长期2D生长和分化。 a, 空肠类器官培养始于在PureCol EZ Gel包被的Transwell插入物上的细胞。在上下室均存在含scTS2/16的肠道扩增培养基。在对照片和scFv培养物中,当后者接近完全汇合时进行传代。在对照和scTS2/16条件下均计数细胞并计算增益因子。将新包被的插入物重新接种入细胞。图表中描绘的累积生长是通过连续传代中测得的增益因子相乘计算得出的。b, 十二指肠类器官在胶原I包被的Transwell中用scTS2/16生长。经过6次传代后,将扩增培养基更换为“模式化”培养基14天,随后再更换为“成熟培养基”14天。两种含scTS2/16的分化培养基仅应用于底室。各图板显示了肠细胞中ApoA1染色、潘氏细胞中溶菌酶、杯状细胞中黏蛋白2和肠内分泌细胞中嗜铬粒蛋白A的共聚焦图像。

综上所述,本研究发现并验证了一种高效、易生产的整合素β1激活型单链抗体scTS2/16,它能够显著促进多种人类上皮类器官在成分明确的胶原水凝胶中的生长与长期培养。该成果不仅克服了现有类器官培养技术对基质胶的依赖,也为类器官的标准化、规模化培养及后续临床移植应用提供了关键技术支撑。未来,随着临床级胶原与scTS2/16的联合使用,类器官技术在再生医学与疾病建模等领域有望实现更广泛的转化应用。