安徽一地15所学校,终止办学!

日前六安市叶集区、裕安区相继发布终止办学公告

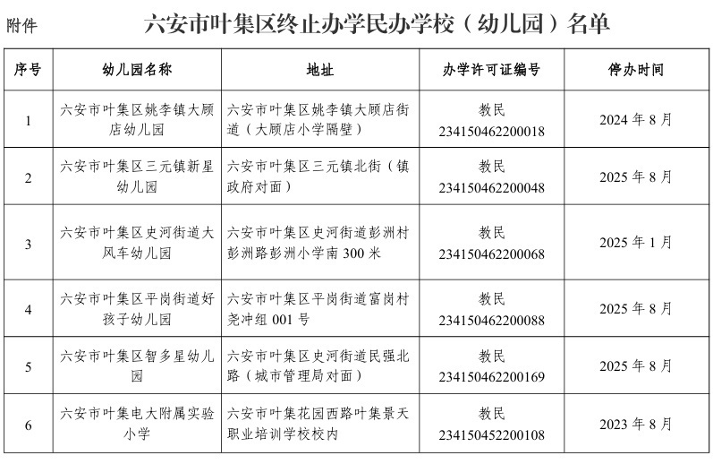
关于六安市叶集区姚李镇大顾店幼儿园等

6所民办学校(幼儿园)终止办学的公告

根据《中华人民共和国民办教育促进法》及有关法律法规规定,六安市叶集区姚李镇大顾店幼儿园等6所民办学校(幼儿园)申请终止办学并注销办学许可证。经会议研究,同意6所民办学校(幼儿园)终止办学。现将有关事项公告如下:

1.公告期为2025年10月21日—10月27日(共7天)。

2.公告期间,民办学校(幼儿园)要妥善处理终止办学期间的各项善后工作,与有债务关系的单位或个人进行债务清算。并对财务清算后的剩余财产,按照《中华人民共和国民办教育促进法》有关规定进行处理。

3.办学许可证注销后,幼儿园不再具备办学资格,不得再以原注册机构名义从事任何办学活动,及时办理登记注销等相关手续。

如有异议,请于公告期间向六安市叶集区教育局反映,电话:0564-2776319。

附件:六安市叶集区终止办学民办学校(幼儿园)名单

图片

六安市叶集区教育局

2025年10月21日

关于裕安区罗集乡文博幼儿园等

9所幼儿园终止办学的公告

根据《中华人民共和国民办教育促进法》及有关法律法规规定,裕安区罗集乡文博幼儿园等9所民办幼儿园申请终止办学并注销办学许可证。经研究,同意9所幼儿园终止办学。现将有关事项公告如下:

1.公告期为2025年10月23日—10月29日(共7天)。

2.公告期间,幼儿园要妥善处理善后工作,进行债务清算,并对财务清算后的剩余财产,按照《中华人民共和国民办教育促进法》有关规定进行处理。

3.办学许可证注销后,幼儿园不再具备办学资格,不得再以原有资质从事任何办学活动。如有异议,请于公告期间向裕安区教育体育局反映,电话:0564-3236252,0564-3348225。

六安市裕安区终止办学幼儿园名单

图片

六安市裕安区教育体育局

2025年10月23日

来源:六安发布、叶集区教育局、裕安区教育体育局

【来源:阜阳新闻网】

声明:此文版权归原作者所有,若有来源错误或者侵犯您的合法权益,您可通过邮箱与我们取得联系,我们将及时进行处理。邮箱地址:jpbl@jp.jiupainews.com