Nature Medicine | 癌症患者临终时的大血管受累与循环肿瘤细胞簇动态变化

Bringing medical advances from the lab to the clinic.


关键词:#征战CA #Healsan临床科研


癌症是现代医学中最复杂且致命的挑战之一。在美国,每年有超过200万人被诊断出患有癌症,约60万人死于癌症。尽管已经发现了多种分子靶点,但对癌症致死机制的全面理解仍然有限,这限制了患者的预期寿命。目前,临床转移被认为是肿瘤进展的最终事件。然而,近期的研究表明,癌症患者发生心血管事件(如肺栓塞心肌梗死和中风)的风险显著高于非恶性疾病患者。这些数据进一步证实了心血管系统在癌症进展中的重要作用。本研究假设,癌症细胞在大血管壁内和腔内的定植,以及循环肿瘤细胞(CTC)数量的增加,可能与高死亡率相关。此外,我们还假设放射学证据可以检测到大血管受累,并作为实体瘤患者预后的标志物

本研究旨在揭示实体瘤致死的病理生理机制,识别高风险患者,并为改善癌症患者的生存和生活质量提供新的治疗策略。

图片

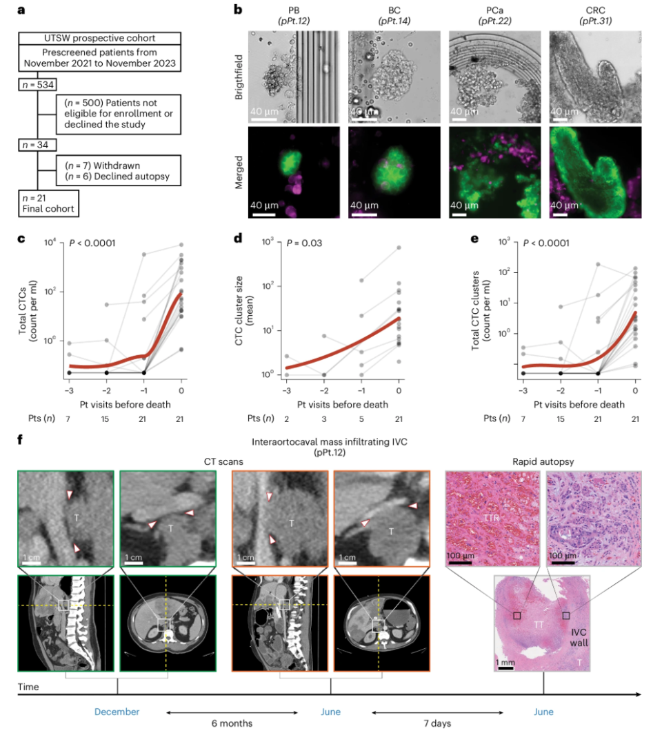
本研究包括三个独立的患者队列,分别来自美国和欧洲。首先,回顾性分析了108名死于癌症的患者的临床尸检报告,以评估医疗专业人员对癌症患者死因的共识。其次,前瞻性观察性研究纳入了21名癌症患者和10名非癌症患者,对患者进行多次随访和血液采样,并在患者死亡后进行快速尸检。最后,使用来自德国的1250名癌症患者的回顾性队列,验证了放射学证据显示的大血管受累的预后价值。


  1. 大血管受累和CTC簇的激增:在临终前,癌症患者出现了CTC计数的激增,特别是CTC簇,以及病理学证据显示的大血管受累和大血管阻塞。

  2. 预后价值:在验证队列中,放射学证据显示的大血管受累是预后不良的最强预测因子,独立于转移情况。

  3. 癌症相关血栓形成:研究发现,癌症患者中存在大量含有CTC簇的血栓,这与凝血状态的改变一致,强调了进一步研究癌症相关血栓形成机制的必要性。


    图片


    编者按

    本研究为理解癌症进展的病理生理机制提供了新的视角,强调了心血管系统在癌症进展中的关键作用。未来的研究应进一步探索大血管受累和CTC簇激增与癌症致死之间的因果关系,并开发针对这些事件的治疗策略。此外,本研究结果还提示,放射学证据可以作为评估癌症患者预后的潜在工具,为临床医生提供了新的诊断和治疗靶点。


    参考来源

    https://doi.org/10.1038/s41591-025-03966-3


    声明

    本文只是分享和解读公开的研究论文及其发现,以作科学文献记录和科研启发用;并不代表作者或本公众号的观点。

    为了给大家提供一个完整而客观的信息视角,我们有时会分享有冲突或不同的研究结果。请大家理解,随着对疾病的研究不断深入,新的证据有可能修改或推翻之前的结论。


    编辑:Amber Wang,助理:ChatGPT