赛力斯(09927)招股,募资逾131亿,重庆产业母基金、广发基金、三花智控、云峰基金等22名基石参与,11月5日香港上市

图片

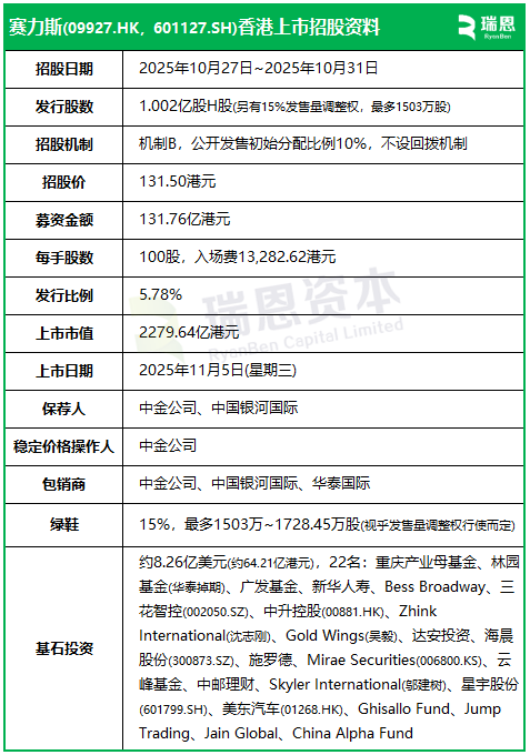
问界母公司、新能源汽车技术科技型企业赛力斯(09927.HK)于今日(10月27日)起至周五(10月31日)招股,预计2025年11月5日在港交所挂牌上市,中金公司、中国银河国际联席保荐。

图片

赛力斯,计划全球发售1.002亿股(占发行完成后总股份的5.78%,另有15%发售量调整权),其中90%为国际发售、10%为公开发售,另有15%超额配股权。每股发售价131.50港元,每手100股,入场费13,282.62港元,最多募资约131.76亿港元。


赛力斯此次招股采用机制B,香港公开发售初始分配比例10%,不设回拨机制。


按每股发售价131.50港元,赛力斯预计上市总开支约2.51亿港元,包括0.9%的包销佣金、0.5%的酌情奖金其他连同联交所上市费、证监会交易征费、联交所交易费、财汇局交易征费、法律及其他专业费用、印刷及其他开支等。


赛力斯是次IPO招股引入22名基石投资者,合共认购8.26亿美元(约64.21亿港元)的发售股份,基石投资者包括重庆产业母基金、林园基金(华泰掉期)、广发基金、新华人寿、Bess Broadway、三花智控(002050.SZ)、中升控股(00881.HK)、正凯集团董事长沈志刚旗下Zhink International、吴毅旗下Gold Wings、达安投资、海晨股份(300873.SZ)、施罗德、Mirae Securities(006800.KS)、云峰基金、中邮理财、拓普集团董事长邬建树旗下Skyler International、星宇股份(601799.SH)、美东汽车(01268.HK)、Ghisallo Fund、Jump Trading、Jain Global、China Alpha Fund等。

图片

赛力斯是次IPO,募资净额约129.25亿:约70.0%将用于研发投入,包括用于持续升级魔方技术平台、提升智能座舱及辅助驾驶技术、加强研发关键动力系统技术、持续探索先进技术,以及研发新的新能源车型和加强海外车型的研发适配;约20.0%将用于多元化新营销渠道投入、海外销售及充电网络服务;约10.0%将用作营运资金及一般公司用途。


赛力斯是次IPO,中金公司、中国银河国际为其独家保荐人,其他包销商包括华泰国际


招股书显示,赛力斯在香港上市后股东架构中,张兴海先生及其控制的实体合共持股26.92%,为单一最大股东集团;东风汽车,持股18.88%;重庆国资委及地方国资基金合计持股约4.06%;其他A股股东持股41.29%;其他H股股东持股5.78%。

图片

赛力斯,始创于1986年作为以新能源汽车为核心业务的技术科技型企业,业务涵盖新能源汽车及核心三电等产品的研发、制造、销售及服务。赛力斯的核心品牌问界自推出以来,旗下车型销量快速增长,颠覆了国内豪华车格局。赛力斯高度重视质量控制,问界系列产品市场质量表现成为行业标杆,根据弗若斯特沙利文报告,连续三年获得新能源汽车品牌新车质量表现第一名。目前,赛力斯已经成功推出问界M5问界M7问界M8问界M9四款车型。其中问界M5创下上市当年新品牌单车交付量破万的最快纪录;问界M7成为中国市场30万元级最畅销自主品牌车型,2024年交付量约20万辆;问界M9则成为中国市场50万元级车型销量冠军,2024年交付量逾15万辆;赛力斯20254月发布的问界M8,获市场追捧,正式上市后仅24小时大定即突破3万辆。根据弗若斯特沙利文报告,问界品牌2024年下半年以82%NPS净推荐值登顶新能源汽车口碑榜首,且2024年问界品牌全年总交付量达38.71万辆,同比增长268%

图片

赛力斯招股书链接:

https://www1.hkexnews.hk/listedco/listconews/sehk/2025/1027/2025102700060_c.pdf


版权声明:所有瑞恩资本Ryanben Capital的原创文章,转载须联系授权,并在文首/文末注明来源、作者、微信ID,否则瑞恩将向其追究法律责任。部分文章推送时未能与原作者或公众号平台取得联系。若涉及版权问题,敬请原作者联系我们。