中信建投 | 党中央规划绘蓝图,央国企重组提质量

本文转载自微信公众号:中信建投证券研究
图片
|张玉龙 王大林
国有“三资”改革的深化,将系统性提升国有资源的市场化配置效率和价值发现能力。投资者应重点关注各地方政府在资源资产化(尤其是数据、能源矿产)、资产证券化(特别是REITs及其创新品种、特许经营权证券化)、以及资金杠杆化(引导基金、PPP新模式)方面的具体举措和项目释放,这可能带来相关区域、相关资产类别价值重估的机会。
国资委与中科院的合作深化,标志着国家层面推动科技与产业协同的决心。与此相关的央企、特别是参与重大科技合作项目的企业,以及在人工智能、新材料、新能源、生物技术等领域具备技术优势或资产潜力的国企,其创新成果的转化和资产证券化进程值得长期跟踪。
图片
国有“三资”管理改革已成为当前深化财政体制改革、构建“大财政”体系、提升国家治理能力的重要抓手。其核心逻辑可概括为“三个一切”:一切国有资源尽有可能资产化(聚焦土地、矿产、林业、水利、能源、数据六类资源,通过确权估价,以“用、售、租、融”方式市场化运营)、一切国有资产尽有可能证券化(聚焦实物、债权、股权、特许经营权、未来收益权五类资产,借助REITs等工具转化为权益凭证)、一切国有资金尽有可能杠杆化(聚焦闲置和低效资金,引导社会资本放大效能)。这一思路自2022年国务院办公厅发文盘活存量资产以来,经2023年湖南李殿勋同志系统阐述“三项原则、四种方式”,至2025年湖北省出台总体工作方案,政策体系日益明晰。
从地方进展看,湖南省作为先行者,自2022年起已形成“1+N”制度体系,并持续通过推进会、案例推广等方式深化改革。广西壮族自治区在2025年密集通过座谈、调研、培训、会商等方式推进清查盘活工作,显示出后发地区的跟进力度。广东省(如广州市)则创新性地举办项目推介会,直接将盘活项目推向市场,探索市场化路径。辽宁省(特别是大连市)通过专项行动已取得显著盘活收入(两年216亿元),证明了改革的实际效益。这些实践表明,改革正从清查摸底阶段向精细化运营和市场化盘活纵深发展,其成功经验有望在更多区域复制推广。
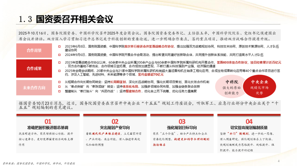
特别值得关注的是,国务院国资委与中国科学院的战略合作持续深化。从2023年签署协议到2025年签约重点项目的演进,体现了科技创新与产业资本深度融合的趋势。合作从“单点突破”向“串珠成链”、“兵团作战”转变,聚焦人工智能、先进材料、未来能源等前沿领域,这为国有资产的“证券化”和“价值提升”注入了强大的科技内涵和创新动能,有望催生一批具备核心技术和市场潜力的优质资产。
国有“三资”管理改革是理解当前宏观政策与微观市场互动的一个重要维度。其推进不仅有助于优化财政资源管理,更可能通过资产盘活和价值重塑,为资本市场注入新的活力和投资标的。近期资本市场的风格特征显示,投资者对符合改革方向的成长性资产抱有热情。策略上,建议紧密跟踪改革政策的落地细节、地方实践的创新案例以及科技与产业融合的最新进展,从中挖掘具备长期竞争力的投资机会。
图片
图片
图片
图片
图片
图片
图片
图片
图片
反内卷政策及进度不及预期。
去产能政策不及预期。
经济政策整体推进不及预期。
国企改革政策及进度低于预期。
对等关税”等全球宏观经济运转不确定性加剧的风险。资本市场与宏观经济息息相关,以当前A股市场为例,美国政策变化、海外经济体衰退等因素都可能会影响上市公司海外资产的业务及业绩表现,进而影响上市公司收入和设备更新进度。
资本市场流动性风险。资本市场表现与市场流动性高度相关,如果市场流动性出现大幅边际变化,则可能相关上市公司市场定价或走势表现不及投资者预期。
地缘冲突扩散。
图片
张玉龙:新股策略团队首席分析师。北京大学光华管理学院金融学博士。2016年新财富策略分析师第5名(团体)核心成员,2017年带领团队获得金融界行业配置第4名,2018年Wind中国金牌分析师第四名。2019年新浪金麒麟策略新锐分析师第3名,2019年金融界行业配置第5名,2020年Wind中国金牌分析师第2名,市金股组合第5名。张玉龙先生2013-2015年就职于中国工商银行总行风险管理部,负责全球主权风险管理和海外头寸控制,并代表工商银行赴英国展开工作交流。2016年加入中信建投证券,全面负责中信建投策略研究工作。张玉龙先生拥有丰富的金融研究经历,致力于经济与金融前沿理论创新和应用,先后在《金融研究》、《管理世界》、《经济学季刊》等顶级学术杂志上发表多篇论文,深度参与了科创板的设计研究工作,发起了中证科技50策略指数和科技50ETF基金设计工作,著有《科创板投资策略十讲》。
王大林:中信建投证券新股策略分析师,主要覆盖宏观经济、中观行业、区域产业等领域,致力于经济结构研究。
图片
证券研究报告名称:《党中央规划绘蓝图,央国企重组提质量——国企改革双周报》
对外发布时间:2025年10月25日
报告发布机构:中信建投证券股份有限公司 
本报告分析师: 
张玉龙 SAC编号:S1440518070002
SFC 编号:BPW299
王大林 SAC编号:S1440520110002