The Innovation Life | 帕金森病用“S1P”这根线,串联神经炎症放大与α-突触核蛋白聚集

帕金森病(PD)目前缺乏有效的病程阻断治疗,因此阐明新机制与寻找潜在治疗靶点至关重要。病理性α-突触核蛋白(α-syn)是PD的关键致病蛋白,小胶质细胞无法有效清除病理性α-syn,此降解缺陷触发了持续的神经炎症和推动神经损伤进程。本研究发现PD患者脑脊液中鞘氨醇-1-磷酸(S1P)水平显著升高,并与其“上游开关” 鞘氨醇激酶1(SPHK1)的调控相关。进一步研究提示S1P在炎症放大和α-syn聚集中发挥关键作用,为探索PD新型干预策略提供依据。


 导  读 

PD不只与神经递质关联,也涉及复杂的脂质代谢失衡。近年来,遗传与组学研究提示“鞘脂代谢”与PD密切相关,但关键分子如何参与病程尚未清晰。鞘脂家族成员在免疫、血管与神经系统广泛“发号施令”,其中S1P像是“信号邮差”,连接代谢与炎症。我们在PD患者的脑脊液中发现S1P异常升高近16倍。进一步,在PD模型小鼠的脑组织中发现SPHK1在小胶质细胞中被特异性激活;抑制这一通路,可同步缓解神经炎症与α-syn病理性沉积,从而改善多项PD样表型(图1)


图片

图1 图文摘要


1

PD中S1P是否失衡?

人群证据:既往多见PD患者血浆S1P偏低,而我们在脑脊液中观察到S1P升高,提示体液—中枢的区室化代谢差异(图2 A-B)。脑脊液代谢组学显示,与对照组相比,PD受试者S1P显著升高约16倍,其前体鞘氨醇下降,表明鞘氨醇向S1P转化的代谢通路在疾病状态下被重塑(图2 A-C)。在进一步的相关性分析中,S1P水平与PD患者的运动与行为学缺陷严重程度呈显著正相关(图2 D)。ROC曲线分析则表明,S1P的AUC 高达0.95,提示其作为潜在脑脊液生物标志物的高度敏感性与特异性(图2 E)。


图片

图2 S1P在帕金森病临床样本和动物模型中的代谢性失衡


动物模型:在α-syn预制纤维(α-syn PFFs)诱导的PD模型中,纹状体/中脑S1P升高(图2 F);在人源A53T突变α-syn(hA53T α-syn)转基因PD小鼠中,基因功能注释被归类为鞘氨醇代谢过程的基因中,Sphk1上调最为突出,Sphk2无明显变化(图3 A-B)。


图片

图3 病理性α-syn选择性诱导小胶质细胞中Sphk1的上调


2

失衡发生在何种细胞类型?

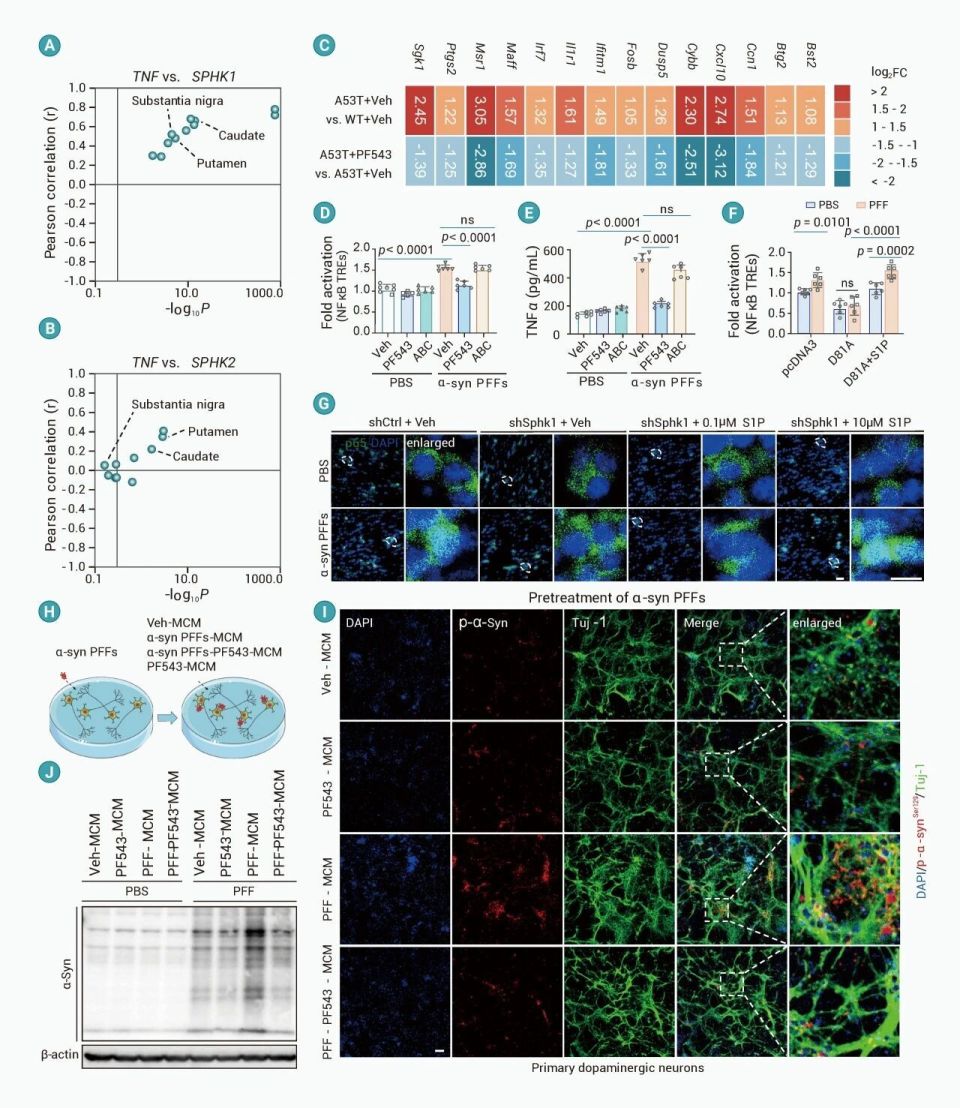
细胞定位:病理性α-syn预制纤维选择性上调小胶质细胞Sphk1的表达并增强其酶活性;神经元与星形胶质细胞未表现出类似的情况(图3 C-H)。


机制验证:SPHK1和SPHK2在炎症调控中功能分化(图4 A-B),抑制SPHK1可阻断NF-κB转录活化与炎性因子升高(图4 C-E);失活突变体或敲低Sphk1的小胶质细胞中,其炎症信号可被外源高浓度S1P部分“挽救”,表明细胞内S1P是炎症调控的关键驱动因子(图4 F-G)。


图片

图4 抑制小胶质细胞SPHK1可减轻神经元中病理性α-syn的形成


病理连锁:小胶质细胞条件培养基可促进原代多巴胺能神经元产生p-α-synSer129并导致不溶性聚集;若预先抑制小胶质细胞SPHK1,此效应显著缓解(图4 H-J)。


3

能否通过调控SPHK1/S1P轴改善病理表型?

在体干预:在α-syn PFFs小鼠中,PF543(选择性SPHK1抑制剂)持续给药可显著降低IBA1阳性小胶质细胞和GFAP阳性星形胶质细胞的反应性,TNFα和IL-6的产生也同步下降(图5A-C)。在神经病理方面,PF543显著减少了黑质和纹状体内p-α-synSer129阳性包涵体,并降低了Triton X-100不溶性α-syn水平(图5D)。与此同时,酪氨酸羟化酶(TH)与多巴胺转运体(DAT)的表达部分恢复,提示多巴胺能神经元存活得到改善。


图片

图5 抑制SPHK1可减轻α-syn PFFs诱导的类帕金森病样神经病理变化


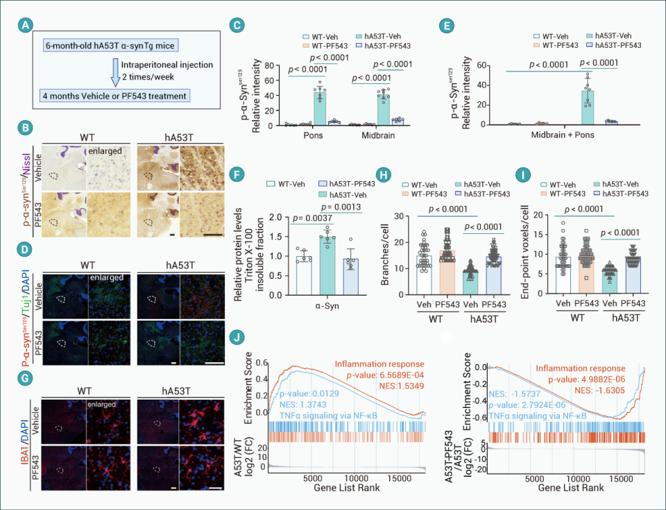
在hA53T α-syn转基因小鼠中,PF543降低了多个脑区的α-syn聚集,并降低了Triton X-100不溶性α-syn的水平,同时恢复了小胶质细胞的树突分支形态(图6A-I)。RNA-seq结果从分子层面显示NF-κB和炎症通路被有效抑制(图6 J)。


图片

图6 抑制SPHK1可减轻hA53T α-syn转基因小鼠的神经病理异常


总结与展望 

在帕金森病中,S1P/SPHK1通路是连接炎症放大与异常α-syn蛋白聚集的关键枢纽;通过遗传或药理手段抑制SPHK1,可在整体动物水平同时缓解神经炎症与α-syn病理沉积。面向未来,需要在大规模PD早期人群中评估S1P相关指标作为潜在诊断标志物的价值;结合单细胞/空间多组学,解析不同PD病程阶段的S1P相关通路动态;并探索与其他机制导向干预的联合策略,以期推动临床转化。


责任编辑


徐建斌    浙江大学

马   翠    厦门大学附属心血管病医院