关于做好2026年陕西省普通高校招生考试报名工作的通知

根据教育部及陕西省相关规定,现就2026年陕西省普通高等学校招生考试(以下简称“普通高考”)报名工作有关事项通知如下:

报名条件

(一)申请在陕报名参加普通高考(包括强基计划、运动训练、武术和民族传统体育专业单独招生、少年班等拔尖创新人才选拔项目、残障单招、核类单招、综合评价招生高水平运动队、高职院校分类考试等各类特殊类型招生)者,须同时符合下列条件:

1.遵守中华人民共和国宪法和法律;

2.身体状况符合相关要求;

3.截至2026年8月31日,本人户籍应在陕且满3年;

4.截至高考当年,高级中等教育阶段在陕连续学籍满3年。即从第一学年开始,在陕西省高级中等教育学校注册学籍并连续就读满3年,按规定完成学业并可获得陕西省高级中等教育学校颁发的毕业证书。

(二)符合条件的下列人员,也可申请在陕报名参加普通高考。

1.本人及其父亲或母亲或法定监护人户籍在陕,且本人初次户籍登记在陕的普通高中同等学力人员,可申请在陕报名参加普通高考。普通高中同等学力认定按照《陕西省教育厅关于印发陕西省普通高中同等学力认定暂行办法的通知》(陕教〔2023〕14号)执行。

2.本人初次户籍登记在陕、本人及其父亲或母亲或法定监护人户籍在陕,随外出务工的父亲或母亲或法定监护人在外省就读,不符合就读省份高考报名条件,可申请在陕报名参加普通高考。

3.本人随其父亲或母亲因军转安置、工作调动(指国家机关、事业单位、国有企业人事管理部门办理的调动)正常迁转户籍至陕西省,并将高级中等教育学校学籍转入陕西省,可不受户籍、学籍年限限制。

4.外省来陕进城务工人员及其他非陕西户籍在陕就业人员随迁子女(以下简称“随迁子女”)和户籍自外省迁入陕西省不满3年者,申请在陕报名参加高考,按照《陕西省教育厅等三部门关于印发做好外省来陕进城务工人员及其他非陕西户籍在陕就业人员随迁子女在陕参加普通高校招生考试实施细则的通知》(陕教规范〔2021〕3号)执行。

5.在陕西省定居并持有公安机关或国家移民管理局签发的《中华人民共和国外国人永久居留身份证》的外国人、在陕西省定居并持有公安机关签发的《中华人民共和国港澳居民居住证》《中华人民共和国台湾居民居住证》的港澳台籍人员,如符合学籍方面报名条件,可申请在陕报名参加高考。

6.陕西省非高中应届毕业生,报考经教育部批准的少年班等拔尖创新人才选拔项目,须凭高校通知单办理普通高考报名手续,考生不得参加其他高校招生录取。

(三)下列人员不得在陕西省报名:

1.具有普通高等学历教育资格的高校在校生,或已被普通高校录取并保留入学资格的学生;

2.高级中等教育学校非应届毕业的在校生;

3.在高级中等教育阶段非应届毕业年份以弄虚作假手段报名并违规参加普通高校招生考试(包括全国统考、省级统考和高校单独组织的招生考试,以下简称高考)的应届毕业生;

4.因违反国家教育考试规定,被给予暂停参加高考处理且在停考期内的人员;

5.因触犯刑法受到刑事处罚、尚在处罚期内的。其中,未成年人按相关法律规定执行;

6.其他不符合陕西省报名条件的随迁子女、户籍自外省迁入陕西省者。

报名结束后,如发现考生有上述不符合报考条件的情况,由县级招生考试机构按程序取消其在陕报考资格。

(四)不符合陕西省高考报名条件的随迁子女、户籍自外省迁入陕西省者,必须及时返回户籍所在省份或户籍流出省份报名参加高考,并按照原籍省份要求办理相关手续。

(五)考生不得跨省重复报名,对教育部筛查发现的跨省重复报名考生,将取消其在陕报考资格,产生的一切后果由考生自负。

报名地点

陕西省高级中等教育学校应、往届毕业生在学籍注册(毕业)中学所在县(区、市)报名,往届毕业生也可在户籍所在县(区、市)报名。在陕就读内地西藏班、新疆班学生在就读学校所在县(区、市)报名。拔尖创新人才选拔项目报考者和其他报考者在户籍所在县(区、市)报名。

报考资格审查

报考者须按照报名地要求,提供本人有关证明材料,接受报考资格审查。

报考资格审查工作由县级招生考试机构负责,报考资格复查工作由县级、市级招生考试机构共同负责。各地要在当地招委会(含承担相应职责的机构,下同)领导下,按照“谁主管、谁负责”的原则,制定职责明确、严格规范、便捷高效的高考报考资格审查办法。

报考资格审查的重点是初次户籍登记不在陕西省的报考者的户籍(或父母居住及参保缴费)、学籍和实际就读情况。要按照教育部、公安部《关于做好综合治理“高考移民”工作的通知》(教学〔2016〕2号)要求,坚决防范和打击违法违规跨省(市、区)获取在陕高考资格的“高考移民”行为。要会同公安机关,对单独进行户口迁移、有组织集体户口迁移等各类涉嫌“高考移民”的情况严格审核把关,对公安机关发现的通过办理非正常户籍迁移手续等违规落户的报考者,一经查实立即取消其在陕报考资格。要会同有关学籍管理部门,利用“全国中小学生学籍信息管理系统”“全国中等职业学校学生信息管理系统”“全国技工院校学生学籍信息查询系统”,严格审查初次户籍登记不在陕西省的报考者在陕高级中等教育学校学籍取得方式和入学注册手续,学籍注册和实际就读是否一致,学籍信息变更材料的完整性、真实性、准确性,确认学籍真实并符合规定,严禁以虚假信息建立学籍、空挂学籍、人籍分离者违规报考。

县级招生考试机构汇总辖区内通过审查的初次户籍登记不在陕西省考生情况,并报所属市级招生考试机构备案。市级招生考试机构将辖区内初次户籍登记不在陕西省考生登记造册,请有关学籍管理部门、公安机关、人力资源和社会保障部门对考生学籍(实际就读)、户籍(父亲或母亲或法定监护人居住)和参保缴费情况进行复核。对经查实确属不符合报名条件的,坚决取消其在陕报名资格。

县级招生考试机构将通过审查的初次户籍登记不在陕西省考生,在其学籍所在(毕业)中学进行公示,公示信息应包括考生姓名、性别、注册学籍时间、户籍迁入陕西省时间、父母户籍(居住)与参保缴费情况等,公示时间不得少于10个工作日,接受社会监督。

各地、各中学要将高考报名政策告知工作前置。在初三年级开学、中考报名、高一新生入学等时间节点,将陕西省高考报名条件、办法等政策规定及时、准确地告知每一位在校中学生。对初次户籍登记不在陕西省的学生,要采取逐人告知并要求其本人和家长签署《政策知晓书》的办法,确保高考报名政策宣传无遗漏、无死角。

对因工作责任心不强、审核把关不严、监管不力,造成不符合条件者蒙混过关、违规获取陕西省高考报考资格的,严肃追究直接责任人的责任,并对有关单位主管领导进行问责。对组织或参与“高考移民”活动以及为伪造户籍、学籍档案等行为提供便利的工作人员,按照《中国共产党纪律处分条例》《中华人民共和国公职人员政务处分法》和《事业单位工作人员处分规定》等相关规定进行严肃处理,触犯法律的移送司法机关依法处理。

网上报名及缴费

(一)身份信息及头像采集

通过报考资格审查的考生,须在规定时间内,到县级招生考试机构指定的地点采集居民身份证信息和本人正面免冠彩色头像。

采集考生身份信息和头像时,县级招生考试机构和报名点须进行报考政策告知,要书面告知考生的内容包括:毕业类别、考试类型、语种、科类和普通高中学业水平选择性考试选考科目等5项报名信息,一经确认不得修改;当地考生申请享受录取照顾政策;残疾考生申请享受合理便利的截止时间及申请方式;国家、地方、高校3个专项计划,国家免费医学生和农村订单定向大专医学生报考条件及资格审核办法等。考生及其父亲或母亲或法定监护人须签署《政策知晓书》,由县级招生考试机构留存。

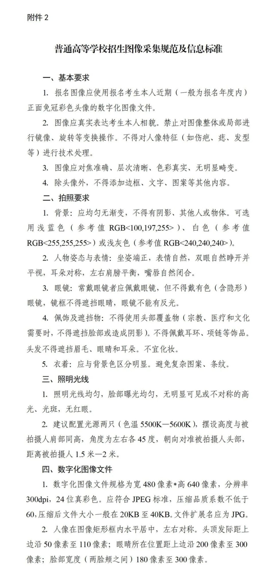
考生头像采集要严格按照《普通高等学校招生图像采集规范及信息标准》进行,务必确保头像符合要求。要严格核查考生身份,采取切实有效措施,确保“人、证、照”合一,严密防范“高考移民”和借机代考者。对在采集头像过程中弄虚作假的考生,将按照有关规定严肃处理,并追究相关考试工作人员的责任。

(二)网上报名及缴费

考生须于2025年11月1日9∶00至11月7日17∶00,凭县级招生考试机构生成的报名条,登录陕西省教育考试院门户网站(网址:https://www.sneea.cn)或陕西招生考试信息网(网址:https://www.sneac.com),完成网上报名及缴费手续。考生进入网上报名系统后,查验本人姓名、性别、身份证号等信息,认真阅读《考场规则》《2026年高考考生诚信承诺书》《国家教育考试违规处理办法》和《中华人民共和国刑法》有关条款,同意履行诚信承诺后,填报个人信息。考生所填报信息必须真实准确,考生须对个人信息负责。任何人、任何单位不得代替考生填写应由考生本人填写的信息。

图片

陕西省教育考试院门户网站

(网址:https://www.sneea.cn)

图片

陕西招生考试信息网

(网址:https://www.sneac.com)

考试类型分为普通高考和陕西省普通高校职业教育单独招生(职教单招)。普通高中毕业生和普通高中同等学力者,只能报名参加普通高考,不能参加职教单招。3年制普通中专、职业高中、技工学校毕业生只能在普通高考和职教单招中选择一项报名,不得兼报。学制不满3年的普通中专、职业高中、技工学校毕业生,不能报名参加普通高考,只能参加职教单招。

陕西省普通高考实行“3+1+2”模式,考试科目为3门普通高等学校招生全国统一考试科目和3门普通高中学业水平选择性考试科目(含1门首选科目和2门再选科目)。全国统考科目为语文、数学、外语(英语、俄语、日语、德语、法语、西班牙语任选1门)。选择性考试科目由考生从历史和物理2门首选科目中任选1门,从思想政治、地理、化学、生物学4门再选科目中任选2门。考生合格性考试科目成绩合格方可参加其对应科目的选择性考试。

根据招生类别(普通类、艺术类、体育类)以及考生选择的选择性考试首选科目,设置普通类(历史)、普通类(物理)、艺术类(历史)、艺术类(物理)、体育类(历史)、体育类(物理)6个科类。艺术类(历史)、艺术类(物理)、体育类(历史)、体育类(物理)考生在本科提前批次和高职(专科)提前批次只能填报相应科类志愿,不能填报其他科类志愿。在其他批次,艺术类(历史)、体育类(历史)考生可以填报普通类(历史)志愿,艺术类(物理)、体育类(物理)考生可以填报普通类(物理)志愿。

按照《陕西省发展和改革委员会 陕西省财政厅关于我省普通高校招生考试收费有关事项的通知》(陕发改价格〔2024〕1807号)文件要求,普通高校招生考试费按考试科目收取,收费标准为每生每科27.5元。报名考试费通过网上银行或微信支付缴纳。

(三)核对确认

网上信息填报结束后,县级招生考试机构打印《考生报名信息校验单》。11月14日17∶00前,考生及其父亲或母亲或法定监护人须核对《考生报名信息校验单》上的信息,并签字确认。县级招生考试机构和报名点应采取多种方式,提醒考生仔细核对本人报名信息。

考生确认信息后,县级招生考试机构、报名点要对考生政治面貌、毕业类别、考生类别等涉及考生报考资格的关键信息进行核查。

残疾考生合理便利申请

残疾考生须于2025年11月1日至7日,持本人第二代及以上《中华人民共和国残疾人证》,向报名地县级招生考试机构提出提供合理便利正式书面申请,逾期不再受理。县级招生考试机构要将残疾考生的残疾证号等信息录入网上报名系统,并组织专家组对残疾考生进行现场确认完成综合评估,并于2026年3月15日前将书面评估报告报省教育考试院。

照顾政策和各类特殊类型资格审查

享受录取照顾政策的各类特殊考生,要交验相关原始证件,同时填写《陕西省高考享受照顾政策考生申请表》,并接受主管部门审查。其中,仅属于少数民族不同时具备其他照顾资格的考生无需填写此表,其少数民族资格由县级招生考试机构采集考生身份证信息后审查确认。市级招生考试机构要将除少数民族考生外的特殊考生分类造册,报送省教育考试院,由省教育考试院复核后在陕西省教育考试院门户网站和陕西招生考试信息网公示。

市级、县级招生考试机构要参照《陕西省教育考试院 陕西省招生委员会办公室关于做好2025年重点高校在陕招生专项计划工作的通知》(陕试普招〔2024〕14号)规定,严格审查国家、地方、高校3个专项计划的考生报考资格,并于2025年12月16日前,为通过资格审查的考生在网上报名系统中加注相应标记。往年被3个专项计划录取后放弃入学资格或主动退学的考生,不再具有3个专项计划报考资格。

各地要将所有对考生资格有特殊要求的招生类型资格审查结果在考生所在中学和当地进行公开公示,接受广大考生和社会监督,公示内容及时限等严格执行教育部信息公开公示工作规定。

对在资格审查中伪造、变造、篡改、假冒户籍和学籍等提供虚假个人信息及证明材料的考生,均认定为在国家教育考试中作弊,将取消其当年高考报名、考试和录取资格,并视情节轻重给予暂停参加各类国家教育考试1至3年的处理。

准考证和考场编排

2025年11月21日前,完成考生准考证号编排工作。11月25日后,艺术类、体育类考生可登录陕西省教育考试院门户网站或陕西招生考试信息网下载《艺术类专业课考试报考证》或《体育类专业课考试报考证》。

2026年4月底前编排考场。高考前已经被高校录取的所有考生不得再参加高考。省教育考试院将已录取考生名单整理分发各地,不再制发已录取考生的准考证。

思想政治品德考核

2025年11月17日前,对考生进行思想政治品德考核。思想政治品德考核主要是考核考生本人的现实表现。考生所在学校或单位负责对其政治态度、思想品德作出全面鉴定,并对其真实性负责。对受过刑事处罚、治安管理处罚或其他违法违纪处理的考生,要提供所犯错误的事实、处理意见和本人对错误的认识及改正错误的现实表现等翔实材料,并对其真实性负责。

在校生的思想政治品德考核由所在学校指定专人输入网上报名系统,非在校生由其工作单位(无工作单位的由乡镇、街道办事处)作出鉴定。县级考试机构要指定专人将非在校生和在户籍地报名考生的思想政治品德鉴定内容输入网上报名系统。考核表原件留存备查。

思想政治品德考核鉴定是考生电子档案的重要组成部分,县级考试机构、中学及其他鉴定单位要精心组织,周密安排,采取专人负责、据实填写、严格审核等有效措施,确保不出差错。因工作失误导致思想政治品德考核鉴定内容影响考生录取的,将追究相关人员责任。

考生有下列情形之一且未能提供对错误的认识及改正错误的现实表现等证明材料的,认定为思想政治品德考核不合格:

(一)有反对宪法所确定的基本原则的言行或参加邪教组织,情节严重的;

(二)触犯刑法、治安管理处罚法,受到刑事处罚或治安管理处罚且情节严重、性质恶劣,尚在处罚期内的。

体检

2026年2月底前,所有考生均须接受身体健康状况检查,并如实填写本人的既往病史。考生体检按照《教育部 卫生部 中国残疾人联合会关于印发<普通高等学校招生体检工作指导意见>的通知》(教学〔2003〕3号)和《教育部办公厅 卫生部办公厅关于普通高等学校招生学生入学身体检查取消乙肝项目检测有关问题的通知》(教学厅〔2010〕2号)等有关规定实施。

陕西省高考实行“无纸化”体检,须在指定的二级甲等以上医院或相应的医疗单位进行,主检医师应由主治医师(含)以上职称、责任心强的医生担任。体检结论由副主任医师(含)以上职称的医生作出。呈现在体检表上的信息和数据要规范、准确。检查结果和体检结论必须有医师签名。非指定的医疗机构为考生作出的体检结论无效。

县级招生考试机构应将体检结论完整、准确反馈给考生本人,考生须认真核对本人体检结论,确认无误后须签字确认。考生隐瞒“既往病史”或在参检过程中弄虚作假,由此而导致影响本人录取或新生入学注册的,其责任由考生自负。不参加体检者,视其为主动放弃本年度高考录取资格。考生体检结果应于2026年3月底前上传。

市级招生委员会要指定一所较好的市级医院作为高考体检争议市级仲裁医院。对体检结论提出异议的考生,县级招生考试机构先安排在原体检医院进行复检。对原体检医院无法确诊、或考生对复检仍持有争议的问题,市级招生考试机构统一安排时间组织有关考生到市级仲裁医院进行复检。对于市级仲裁医院仍无法解决的问题,市级招生考试机构汇总后于2026年4月15日前报送省教育考试院安排终检。陕西省人民医院为陕西省高考体检的终检医院,负责对县、市级体检和复检医院无法确诊的问题作出最终裁定。

高考体检工作“谁主管、谁负责”“谁检查、谁负责”。因错检、漏检、结论错误而影响考生录取的责任由相关体检工作人员及体检医院承担。在体检工作中弄虚作假,伪造、变造《体检表》的体检工作人员,由当地招委会按照《国家教育考试违规处理办法》(教育部令第33号)严肃处理。

报名信息管理

各地、各报名点要严格执行《陕西省考试招生信息管理工作实施细则》(陕试综〔2016〕23号)相关要求,采取切实有效措施,保证所下载的考生报名信息不被泄露,特别是考生的身份证号、联系方式、通讯地址等涉及考生隐私的信息不被泄露。所下载的考生报名信息只能用于考试招生工作,不得将考生信息交予任何组织或个人,不得将考生信息交予中介机构开展违规招生活动,不得以任何理由在校际间交换考生信息,坚决杜绝以任何形式利用考生信息进行牟利。考生本人对自己的报名信息要严密保管,无论有意或不慎将信息泄露给他人,由此产生与考生意愿相悖的后果,责任自负。

考试招生信息实行省、市、县、报名学校分级管理。按照“谁主管、谁负责”原则,各级招生考试机构和报名学校要明确岗位责任,确保信息管理责任落实、信息处理及使用规范高效、信息交接及存储安全可靠。因管理不善导致信息泄露,由相关责任单位负责处理;产生严重后果的,严肃追究有关领导和工作人员的责任。

教育部及陕西省如有新的规定,按照新的规定执行。

附件:

1.高考报名学籍证明及思想政治品德考核表(表样)

2.普通高等学校招生图像采集规范及信息标准

陕西省教育考试院

2025年10月20日

图片
图片

来源:陕西考试招生

【来源:渭南发布】

声明:此文版权归原作者所有,若有来源错误或者侵犯您的合法权益,您可通过邮箱与我们取得联系,我们将及时进行处理。邮箱地址:jpbl@jp.jiupainews.com