追问daily | 作息越乱,心态越糟;谷歌再度实现量子霸权;技术进步的关键:通过文化创新分配认知负荷

图片

█ 脑科学动态

Nature:饥饿与激素如何联手操控雌鼠攻击幼崽

我们做梦时大脑并未完全睡着?新研究揭示‘半清醒’状态

发现控制碳水和脂肪偏好的独立神经通路

重新定义产后精神健康:专家呼吁将其列为独立疾病以挽救生命

大脑在看到食物后毫秒内快速评估其多重属性

多发性硬化症患者唾液中存在“失衡”菌群

一种开销低、高效、完全模拟的神经网络计算硬件


█ AI行业动态

基因组界的“ChatGPT”:Genos百亿参数大模型免费开源

Meta AI部门“瘦身”600人:为追求“超级智能”挥刀砍向官僚主义


█ AI驱动科学

谷歌实现可验证的量子优势:量子回声算法超越经典超算

技术进步的关键:通过文化创新分配认知负荷

利用大模型预测交通事故:新AI框架提升评估可信度与决策干预

新算法seismic揭示阿尔茨海默病与特定神经元的遗传关联

作息越乱,心态越糟:日常节律是心理健康的关键指标

电化学新方法有望实现电池快充并延长寿命


脑科学动态


Nature:饥饿与激素如何联手操控雌鼠攻击幼崽


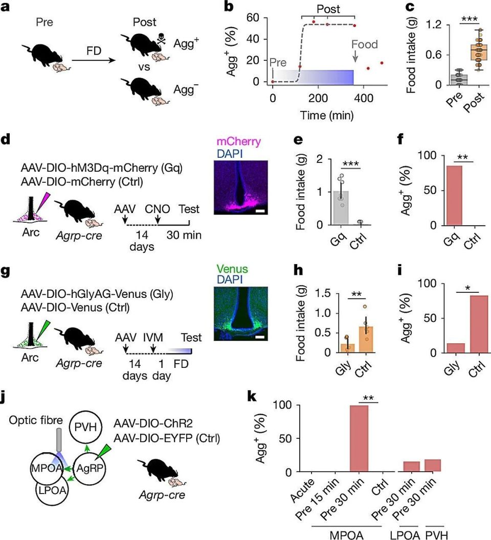
大脑如何整合饥饿和激素等多种内部信号来调控复杂的社会行为?弗朗西斯·克里克研究所的 Jonny Kohl 和 Mingran Cao 等研究人员通过研究雌性小鼠发现,饥饿感会通过一条特定的神经通路,抑制大脑中负责育儿行为的区域,从而将关爱行为转变为攻击行为,而这一转变又受到生殖激素水平的严格调控。


图片

 Arc AgRP → MPOA 投射介导饥饿诱发的幼崽攻击行为。Credit: Nature (2025). 


研究团队发现,当未交配的雌性小鼠处于饥饿状态时,约有60%会对幼崽表现出攻击性,而饱食时则不会。通过一系列神经科学实验,他们揭示了这一行为开关背后的精确机制。研究表明,饥饿信号由下丘脑弓状核中的AgRP神经元(Agouti-related peptide neurons)发出,这些神经元通过释放神经肽Y,直接抑制大脑中对父母行为至关重要的内侧视前区(medial preoptic area, MPOA)。然而,这种抑制作用并非总能触发攻击行为。研究人员发现,攻击行为的发生还取决于小鼠所处的发情周期阶段。MPOA神经元的兴奋性受卵巢激素中孕酮与雌二醇比例的调节。只有当激素水平使MPOA神经元处于特定的“易感”状态时,来自AgRP神经元的饥饿抑制信号才能成功地将小鼠的行为从关爱切换为攻击。这两种信号最终汇聚在MPOA神经元的HCN通道(hyperpolarization-activated cyclic nucleotide-gated channels,一种影响神经元兴奋性的离子通道)上,共同决定了行为输出。研究发表在 Nature 上。

#神经科学 #神经机制与脑功能解析 #社会行为 #内稳态





























整理|ChatGPT

编辑|丹雀、存源