财经网
2025-10-23 20:11发布于北京财经网官方账号
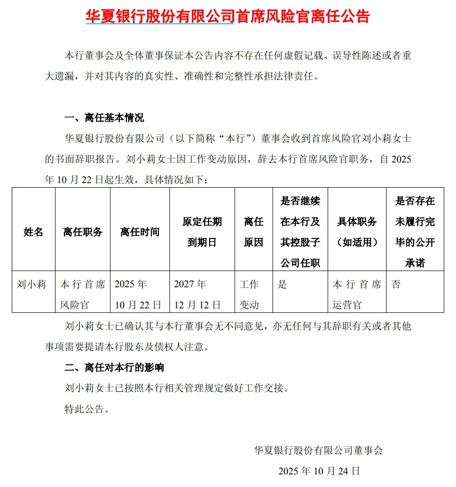
10月23日,华夏银行发布公告称,该行董事会收到首席风险官刘小莉的书面辞职报告。刘小莉因工作变动原因,辞去该行首席风险官职务,自2025年10月22日起生效。
(华夏银行)