「搞笑诺贝尔奖」研究Cell子刊+1!首次临床试验:人体通过肛门呼吸安全可行,不靠肺也能活!

大家或许听说过泥鳅能在淤泥中用肠道呼吸,但你是否想过,这种看似原始的生存机制,有一天竟可能成为人类呼吸衰竭的救命稻草


2021年,一项发表在Med期刊上的研究[1]首次证实:哺乳动物也能通过直肠进行气体交换。这项看似匪夷所思的研究,因其既让人发笑,又引人深思的特质,成功斩获2024年搞笑诺贝尔奖


图片

DOI10.1016/j.medj.2021.04.004


灵感来源:泥鳅的生存智慧


在自然界中,泥鳅、海参等生物在缺氧环境中,能利用它们上皮极薄、血管丰富的后肠进行气体交换。而哺乳动物的直肠同样具备类似潜力:黏膜薄、血管密集,尤其是痔静脉丛连接门脉与体循环,具备高效吸收的条件


于是,研究团队提出一个大胆的设想能否通过直肠输送氧气,实现肠道呼吸


他们趁热打铁,使用了两种经肛门肠道通气(EVA)模式进行测试:

  • 气体EVAg-EVA直接向大肠注入纯氧

  • 液体EVAI-EVA使用载氧全氟萘烷(PFD——一种能溶解大量氧气的安全液体


结果令人震撼。在致死性缺氧模型中,未经治疗的小鼠全部死亡,而接受I-EVA的小鼠生存率提升至75%。猪模型中也观察到血氧饱和度上升15%,动脉氧分压提升13 mmHg。接受治疗的小鼠从濒死状态恢复,行走距离提升8倍,行为明显改善


并且,研究未发现PFD被吸收进血液,也未出现器官损伤或内毒素升高,短期安全性得到验证


图片


首次人体试验


2025年,同一团队在Med上发表了EVA技术的首次人体临床试验结果[2]


图片

DOI10.1016/j.medj.2025.100887


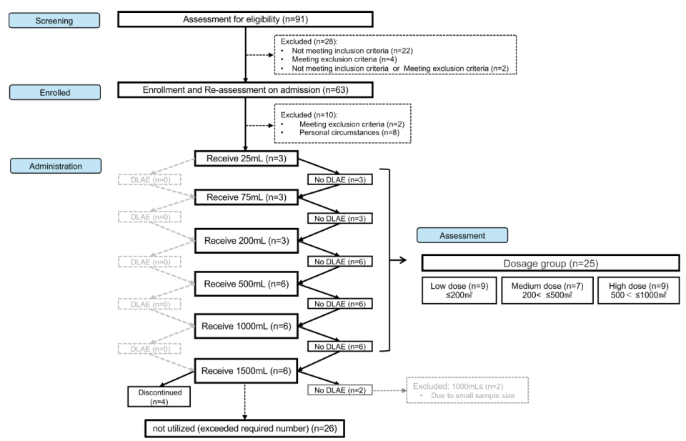
这是一项1期、单中心、开放标签、非对照的剂量递增临床试验,共招募了27名年龄在20–45岁的健康男性志愿者,设立了25 mL75 mL200 mL500 mL1000 mL1500 mL六个给药剂量组。其中低剂量组(≤200 mL)每组3人,中高剂量组(≥500 mL)每组6人。


为保证肠道黏膜与给入的非载氧PFD充分接触,研究要求志愿者在给药当天保留药液60分钟。


图片

人体研究设计


试验结果显示总体安全性和耐受性良好,全程未出现严重不良事件(SAE)或剂量限制性毒性(DLT),所有不良事件均为1级(轻度),且呈明显的剂量依赖性。最常见的不良事件包括腹胀(44%)、腹痛(22%)和排便急迫感(19%),这些不适均在PFD排出后自行缓解,无需额外医疗干预


不同剂量的PFD在受试者中的耐受性和不良事件

图片

另外,血液中未检出PFD(<1.0 μg/mL,提示几乎无全身吸收;同时,肝肾功能、血常规电解质等实验室指标均维持在正常范围内。甚至500–1000 mL的高剂量组中,研究者还观察到血氧饱和度轻微上升,约为1%,而最高安全剂量为1000 mL


PFD本身是一种临床上已有使用经验的惰性液体,具有极高的氧气溶解能力;它既不参与代谢也不被人体吸收,且能够同时携带氧气与二氧化碳。正是基于这种生物相容性与非吸收特性,PFD被选作EVA技术的理想载体。


图片

首次人体安全性和耐受性研究的图形摘要


回顾新冠疫情期间,全球范围内呼吸机ECMO设备一度短缺,许多患者因无法及时获得足够的呼吸支持而错失抢救机会;传统呼吸支持不仅依赖设备资源,还可能带来呼吸机相关肺损伤、出血或血栓等并发症。在这样的背景下,EVA技术作为一种不依赖肺功能的辅助氧合途径显得尤其引人关注:它有可能让受损肺脏休息,为病情的进一步处理争取宝贵时间。


尽管该项试验在动物与人体中为EVA的可行性与短期安全性提供了初步证据,但若要将该技术推广到临床应用,还存在若干重要问题需要解决。首先,肠道进行气体交换的具体机制尚不清楚,相关生理学路径仍需更深入的研究;其次,本次试验的受试人群限于健康男性,尚缺乏对女性及真实患者人群的评估;再次,多次或长期使用的安全性和有效性也需要通过随访和更大样本量的研究来验证


不过,这项研究在科学上首次将肠道辅助氧合的概念从动物研究推进到了人体试验,为肛门呼吸这一生物学可能性提供了可靠的初步证据,也为急救医学与有限资源条件下的替代性氧合策略打开了新的思路。

参考资料:

[1]Okabe R, Chen-Yoshikawa TF, Yoneyama Y, Yokoyama Y, Tanaka S, Yoshizawa A, et al. Mammalian enteral ventilation ameliorates respiratory failure. Med. 2021;2(6):773–783. https://doi.org/10.1016/j.medj.2021.04.004

[2]Fujii T, Kurihara Y, Tagawa Y, Nagai H, Yokota C, Mizuo H, Takebe T. Safety and tolerability of intrarectal perfluorodecalin for enteral ventilation in a first-in-human trial. Med. 2025;6(12):100887. https://doi.org/10.1016/j.medj.2025.100887

撰文 | JY

编辑 | 木白

来源 | 梅斯学术