2026湖北高考报名时间是什么时候?

考生和家长注意了!

湖北省2026年高考报名即将启动
高考报名时间是什么时候?

在哪报名?怎么报名?

高考报名流程+时间

一键收藏啦!

图片









2026湖北高考报名时间是什么时候?




✅报名流程及时间

1、报名条件审查

由考生提出报名申请,报名点和县(市、区)教育考试机构进行资格审查。资格审查时间由县(市、区)教育考试机构确定。


2、领取报名卡

考生在报名点完成资格审查,确认符合报考条件后领取报名卡。领取报名卡时间为:2025年11月3日-7日。考生申请报名号。


3、网上报名

  • 报名时间

    2025年11月10日-12日,全国统考艺术类考生网上报名;

    2025年11月10日-21日,非艺术类考生网上报名。

    网上报名结束后,不再接受补报名。

  • 报名网址

    gkbm.hbea.edu.cn(网上报名系统可通过电脑、手机、平板电脑等多种设备访问。)


图片


4、网上缴费

网上缴费时间与网上报名时间同步。各类考试项目均实行网上收费。逾期未缴费的考生视为放弃相关考试的报名条件


5、现场确认

现场确认由县(市、区)教育考试机构组织实施,并确定具体时间和地点。

艺术类考生现场确认须在11月17日前完成;

非艺术类考生现场确认须在12月31日前完成。

考生完成网上报名后,在规定时间内凭居民身份证在报名点进行现场确认。


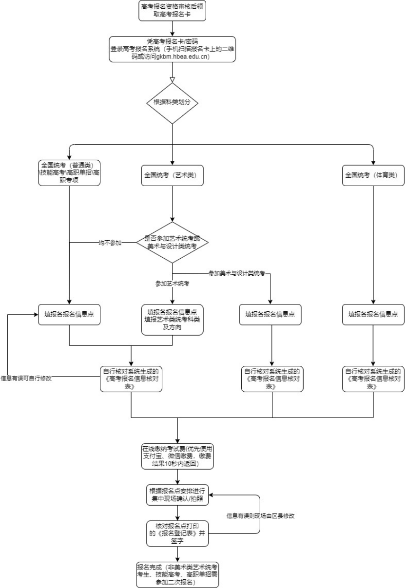
✅报名流程图


图片

图片来源:湖北省教育考试院











湖北高考信息查询服务推荐


①【学校+分数线】可查看往年录取分数线

②【学校+代码】可查看各大高校学校代码

③【学校+官网】可查看学校官方网站以及地址电话等官方联系方式

④【专业+专业代码】可查看专业代码以及关联院校


想要获取高校录取分数线

在聊天对话框发送【华中科技大学分数线】

√例如:【华中科技大学分数线】

×【华科分数线】


图片


来源:湖北省教育考试院

编辑:李云谋