在天津,妻子可以使用丈夫的职工生育保险报销生育费用吗?

在天津,妻子可以使用丈夫的

职工生育保险报销生育费用吗?

答:需要分两种情况

情况一

如果女方自己有职工生育保险

可以直接使用自己的保险报销


情况二

如果女方未就业没有职工生育保险

可以享受丈夫的职工生育保险报销生育费用

但需要满足一项条件!

来跟小编了解一下吧

图片


未就业妻子享受丈夫职工生育保险报销生育费用条件


男职工的已参加本市居民医保的未就业配偶,生育医疗费用按照参保女职工待遇标准享受,由职工生育保险按规定支付。


即,需要未就业的妻子已参加天津居民医保才行哦!


内容来源:天津市医疗保障局

https://ylbz.tj.gov.cn/xxgk/zcfg/ybjwj/202510/t20251021_7159161.html


图片

图源:天津市医疗保障局


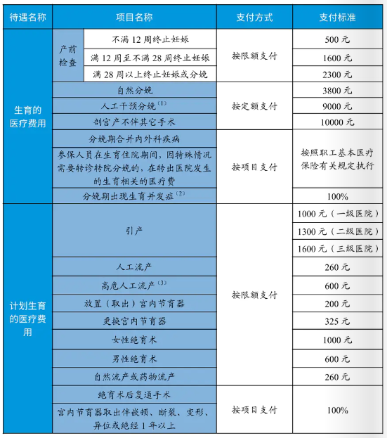
天津当前职工生育医疗费用标准


图片

图源:2025年天津市医保知识问答手册


备注:

[1]人工干预分娩包括:产钳术、臀位牵引(助娩)术、胎头吸引术、内倒转术、手取胎盘术、毁胎术。


[2]分娩期出现生育并发症是指从分娩开始,到本次分娩结束期间出现下列情况:子宫破裂;羊水栓塞前置胎盘、胎盘粘连或植入需采取急救止血治疗者;产后出血;会阴Ⅲ度及复杂裂伤行缝合术的;妊娠期高血压疾病中的重度子痫前期和子痫;HELLP综合征胎盘早剥;胆汁淤积症;妊期脂肪肝;溶血尿毒综合症。


[3]高危人工流产是指需要住院实施人工流产的下列情况:年龄小于20岁或大于50岁流产的;半年内有终止妊娠或1年内有2次人工流产史的;1年内有剖宫产史的;产后1年之内尚在哺乳期的;生殖器畸形或合并盆腔肿物的;有子宫或子宫颈穿孔史的;带器妊娠的;子宫位置高度倾屈或暴露宫颈困难的;既往妊娠有胎盘粘连及大出血的;脊柱、下肢、盆腔病变不能采取膀胱截石卧位的;有出血性疾病史的;有多次剖宫产史。

(上下滑动查看)


女职工生育期间出现并发症或合并症的,实行按项目支付,其中,合并症医疗费用由职工基本医疗保险按规定支付,并发症医疗费用由职工基本医疗保险按规定全额支付。有下列情形之一的,参保人员发生的生育医疗费用不纳入职工生育保险支付:

1.应当从工伤保险基金中支付的

2.应当由第三人负担的

3.应当由公共卫生负担的

4.在境外就医的

5.国家和本市规定的其他不予支付的情形


图片

摄图网_501243651_仅配图


那么在天津,男职工缴纳生育保险

还有其他的用处吗

需要自己缴纳吗?


在天津,男职工缴纳生育保险还有其他的用处吗?


👉天津男性缴纳生育保险还有什么用?

1.计划生育手术费

目前天津市男职工每月所缴纳的生育保险,只可用于绝育术,并报销600元!如果绝育后想复通的话,复通费用可以报销100%。

2.陪产假

男性职工陪产假为15天。


👉生育保险需要自己缴纳吗?

生育保险的缴费全部由单位承担,个人无需缴费。


图片

摄图网_400215954_仅配图


天津生育保险相关内容

关注【天津本地宝】微信公众号

微信对话框回复【职工生育

即可获取相关内容

图片


并且现在生孩子

天津还有育儿补贴可以领取

大家可别忘了呀


育儿补贴申领全攻略


补贴标准


育儿补贴按年发放。本市育儿补贴在全市范围内执行统一标准,为每孩每年3600元。

❶ 对于2025年1月1日及以后出生的婴幼儿,可连续申领3年补贴,共计10800元。

❷ 对于2025年1月1日之前出生且未满3周岁的婴幼儿,可按应补贴月数折算补贴金额。先申领整年补贴,再申领剩余月份补贴。


图片

图源:国务院客户端


育儿补贴领取金额计算器


可关注【天津本地宝】公众号,微信对话框回复【育儿补贴】即可获取计算器入口


申领人条件


申请育儿补贴以家庭为单位,由申请家庭确定1名申领人。申领人应当符合以下条件之一:

  • 婴幼儿父母一方,包括生父母、养父母;父母离异的,由父母亲中具有抚养权的一方申领育儿补贴。

  • 婴幼儿父母作为监护人缺失的,由其他监护人申领。


育儿补贴申领入口


  • 微信“育儿补贴”小程序

  • 支付宝“育儿补贴”小程序

  • 津心办APP

  • 津心办微信小程序

  • 津心办支付宝小程序


图片


天津育儿补贴申请有时间限制吗


申领人按年度申请。


1.对于2025年1月1日及以后出生的婴幼儿,首次申请应在出生当年或次年提出,并在之后的连续两个年度分别提出续领申请。


2.对于2025年1月1日之前出生的婴幼儿:

  • 2022年出生的婴幼儿,可申领1次应当在2025年提出;

  • 2023年出生的婴幼儿,可申领2次分别在2025年和2026年提出;

  • 2024年出生的婴幼儿,可申领3次分别在2025年、2026年和2027年提出。

对于202511日以前出生的婴幼儿,首次申请应当在20251231日前提出。


3.未在规定的年度内提出申请的,视为自动放弃当年申请资格。


4.符合条件的婴幼儿,在2025年1月1日及以后死亡的,可申领死亡当年的育儿补贴。申领人原则上应在婴幼儿死亡当年提出申请,出生当年死亡的可延至次年。


温馨提醒:首次申请时需提交相关材料;首次申请后,次年申请续领如相关信息无变化,无需重新提交材料,仅需在线确认或通过子女户籍所在地乡镇(街道)线下确认申请信息即可。若相关信息有变化,需按要求补充提交新材料。


图片

摄图网_300059369_仅配图


右下角,您点赞+推荐


回复【育儿补贴】获取育儿补贴全攻略

回复【阶梯摇号】获取2025天津阶梯摇号申请入口

回复【事业单位】获取2025天津岗位招聘信息

回复【购房】获取天津最新购房政策

回复【身份证】获取天津居民身份证换领指南

回复【驾驶证】获取天津驾驶证更换/补办地点

回复【居住证】获取天津居住证办理指南

回复【港澳通行证】获取天津各区办理地点

回复【护照】获取天津各区办理地点

回复【落户】获取天津海河英才&积分入户办理指南

回复【限行】获取天津最新限行政策

回复高峰通行证】获取通行证申请入口

回复【摇号】获取天津摇号申请流程、条件、结果查询入口

回复【地铁最新建设】获取天津各条地铁线路规划信息

▌说明:本文由天津本地宝整理发布,未经允许请勿转载!如涉及侵权或对版权有疑问,请邮件联系 dujuan@bendibao.com 删除处理

▌来源:天津市医疗保障局、天津本地宝综合整理

▌编辑:十二(王同军)