事业编!正在招人

近日,浙江一批事业单位发布招聘、选调公告,有需要的小伙伴看过来,有没有你心仪的岗位↓↓







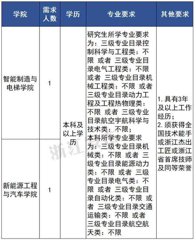
杭州第一技师学院



  杭州第一技师学院是杭州市人力资源和社会保障局所属的事业单位。因工作需要,现公开招聘工作人员2名。

招聘岗位




图片
报名方式




  应聘人员应于发布公告之日至10月24日期间,通过电子邮件提交报名材料的方式进行报名,邮件主题请注明“报考岗位+姓名”。报考人员填写报名表,将材料报送至hzdyjs2018@126.com。报名人数不足招聘计划数3倍的,该岗位不开考。





杭州市卫生健康委员会所属五家事业单位



  杭州市卫生健康委员会所属杭州市中医院、杭州市妇产科医院等5家财政适当补助事业单位,因工作需要,决定面向社会公开招聘事业编制工作人员89名。


招聘岗位




图片


报名方式




  11月12日9时—11月26日17时。报考人员登录杭州市卫生健康系统公开招聘服务系统(https://gkzp.wsjkw.hangzhou.gov.cn:30004/rczp-admin/web/account_info/toLogin.html)注册个人基本信息,上传本人的电子照片,填写应聘报名表,并完成诚信确认。


  11月13日9时—11月26日17时,报考人员可在报名系统查询报名不足1∶8比例的岗位,报名系统每30分钟自动更新数据1次。在报名期间报考人员可更改报考岗位,各招聘单位暂不作初审。


  在本次招聘过程中,每位应聘者限报一个岗位。






湖州职业技术学院



  湖州职业技术学院决定面向社会公开招聘高技能人才。


招聘岗位




图片


报名方式



  按下列步骤完成报名


  (1)实名注册账户。


  (2)完善个人相关信息。


  以PDF格式上传附件材料。附件包括:报考岗位所需学历证书、工作经历年限证明及相关佐证材料等;留学人员提供教育部留学服务中心出具的国(境)外学历认证书和所学专业课程研究方向证明


  (3)选择相应岗位进行报名。


  仅注册未申报岗位的,视为无效报名。请应聘人员及时关注招聘系统,查看招聘进度。


咨询电话




  0572-2363698






浙江金华第一中学



  浙江金华第一中学是浙江省首批一级重点高中、省首批一级特色示范学校。因学校发展需要,现面向2026普通高校毕业生公招聘事业编制教师7名。


招聘岗位




图片


报名方式




  本次报名采取网络报名方式。公告公布之日起102617:00止(以邮箱收取时间为准),应聘者应递交相关报名材料,分类按序压缩打包(应聘岗位+姓名命名),发送至邮箱jhyz_zp@163.com


咨询电话




  0579—82190681

  0579—82190509

  0579—83200604






金华市新闻传媒中心



  金华市新闻传媒中心是中共金华市委直属正处级公益二类事业单位。因工作需要,公开选调工作人员4名。


选调岗位




图片

备注:工作经历计算时间截至2025年10月14日。

报名方式




  公告发布之日起至10月28日,报名人员填写《金华市新闻传媒中心公开选调报名表》,连同本人身份证、学历(学位)证书等相关证明材料电子版打包在一个文件夹内,发送至邮箱jcrl901@163.com,邮件名称注明“岗位名称+姓名”。


咨询电话




  0579-82363058






金华市文化馆



  金华市文化馆是金华市文化广电旅游局属的全额拨款公益一类事业单位,国家一级文化馆。因工作需要,现面向社会公开招聘工作人员2名。


招聘岗位




图片


报名方式




  公告发布之日起至1030日,应聘人员将报名所需材料以PDF格式打包在一个文件夹内,发至2510356218@qq.com邮箱,文件夹和邮件主题请注明岗位名称+姓名


咨询电话




  057982377134(老师






衢州市直学校



  衢州面向全国招聘2026年高校优秀应届毕业生48人(北京专场岗位计划数);后续将视情赴浙江师范大学等高校开展招聘,岗位新增计划以后续发布为准。


招聘岗位




图片


  每场结束后,已招录的岗位计划相应核减,未招满(含放弃后未递补)的岗位计划沿用至下一场招聘。


报名方式




  采用网上预报名与现场报名相结合的方式。应聘者可通过电子邮箱投递简历,进行网上预报名,网上预报名截止时间为10月23日17:00。网上预报名的仍需现场报名,现场需扫码提交基础信息,未到现场报名确认的或未扫码提交基础信息的按自动放弃报名资格处理。招聘会现场接受现场报名和资格审查。


  北京现场报名时间及地点:


  (1)2025北京·衢州人才周--北京化工大学双选会


  现场宣讲时间及地点:10月23日上午9:30-10:30,北京化工大学会议中心三楼学术报告厅。


  现场报名时间及地点:10月23日上午10:30-11:40,北京化工大学就业指导中心四楼招聘大厅。


  (2)2025北京·衢州人才周--北京理工大学双选会


  现场宣讲时间及地点:10月24日上午9:30-10:30,北京理工大学报告厅。


  现场报名时间及地点:10月24日上午10:30-11:40,北京理工大学报告厅。


  (3)2025北京·衢州人才周--北京师范大学专场


  现场报名时间及地点:10月25日上午9:00-12:00,北京师范大学海淀校区邱季端体育馆。


  注:1.以上场地均可接受咨询和现场报名。2.外校报考人员如进北师大报名,需填写进校申请登记表,连同报名简历一并投递至相应邮箱,由用人单位收集后统一向北师大申请入校,届时预报名成功的考生可通过刷身份证进校参加招聘会。


  浙江现场报名时间及地点:


  浙江师范大学专场现场报名时间及地点:11月8日上午9:30-12:30,浙江师范大学东体育场(浙江省金华市迎宾大道688号)。


  注:考生可以刷身份证入校,无需报备。


咨询电话




  0570-3081591

  0570-3081830






台州职业技术学院



  台州职业技术学院是一所由政府举办的全日制普通高等学校,公益二类全额拨款事业单位。


招聘岗位




  本次共招聘专业技术岗位38人。


图片
报名方式




  招聘时间自公告之日起至2026331日实施。自公告发布之日起7个工作日后,根据各岗位报名情况,不定期组织考核,不设最低开考比例。


  应聘者填写完整的报名表以及本人基本材料和身份证、初始学历以来的学历学位证书、专业技术职务证书等能反映情况和证明水平的材料扫描件电子文档,发送至本校人事处邮箱tzzyjsxyrsc@163.com(请在报名邮件主题注明“姓名+应聘岗位+2025年下半年高层次人才招聘)。


咨询电话




  0576-88656332


  0576-88665386